Schema knf.if.IkeIkze.xsd


schema location ..\xsd\knf.if.IkeIkze.xsd
attributeFormDefault unqualified
elementFormDefault qualified
 
Elements  Complex types 
Sprawozdanie  DaneTyp 
IKEDaneKontTyp 
IKEOtwarteKontaTyp 
IKEProwadzoneKontaEmerytalneKobietyTyp 
IKEProwadzoneKontaEmerytalneMezczyzniTyp 
IKEProwadzoneKontaEmerytalneTyp 
IKEWplatyTyp 
IKEWyplatyDokonaneJednorazoweTyp 
IKEWyplatyDokonaneRatalneTyp 
IKEWyplatyDokonaneTyp 
IKEWyplatyTransferoweDokonaneIKETyp 
IKEWyplatyTransferoweDokonaneOIPETyp 
IKEWyplatyTransferoweDokonaneProgramEmerytalnyTyp 
IKEWyplatyTransferoweDokonaneTyp 
IKEWyplatyTransferowePrzyjeteIKETyp 
IKEWyplatyTransferowePrzyjeteOIPETyp 
IKEWyplatyTransferowePrzyjetePPKTyp 
IKEWyplatyTransferowePrzyjeteProgramEmerytalnyTyp 
IKEWyplatyTransferowePrzyjeteTyp 
IKEWyplatyTransferoweTyp 
IKEZestawienieProwadzonychKontTyp 
IKEZwrotyDokonaneCaloscioweTyp 
IKEZwrotyDokonaneCzescioweTyp 
IKEZwrotyDokonaneTyp 
IKZEDaneKontTyp 
IKZEOtwarteKontaTyp 
IKZEProwadzoneKontaEmerytalneKobietyTyp 
IKZEProwadzoneKontaEmerytalneMezczyzniTyp 
IKZEProwadzoneKontaEmerytalneTyp 
IKZEWplatyOsobArt8Ust6UstawyTyp 
IKZEWplatyOsobInnychNizArt8Ust6UstawyTyp 
IKZEWplatyTyp 
IKZEWyplatyDokonaneJednorazoweTyp 
IKZEWyplatyDokonaneRatalneTyp 
IKZEWyplatyDokonaneTyp 
IKZEWyplatyTransferoweDokonaneIKZETyp 
IKZEWyplatyTransferoweDokonaneTyp 
IKZEWyplatyTransferowePrzyjeteIKZETyp 
IKZEWyplatyTransferowePrzyjeteTyp 
IKZEWyplatyTransferoweTyp 
IKZEZestawienieProwadzonychKontTyp 
IKZEZwrotyDokonaneTyp 
NaglowekTyp 
OkresSprawozdawczyTyp 
SprawozdanieTyp 


element Sprawozdanie
diagram knf.if.IkeIkze_diagrams/knf.if.IkeIkze_p1.png
type SprawozdanieTyp
properties
content complex
children Naglowek Dane
asserts
Test XPathDefaultNs Annotation
let $xml_file_path := string(base-uri()), $last_slash_pos := index-of(string-to-codepoints(upper-case(string(base-uri()))), string-to-codepoints('/'))[last()], $xml_file_name := substring($xml_file_path, $last_slash_pos + 1), $schema_file_location := @xsi:noNamespaceSchemaLocation, $schema_last_slash_pos := index-of(string-to-codepoints($schema_file_location), string-to-codepoints('/'))[last()], $schema_name := substring($schema_file_location, $schema_last_slash_pos + 1), $schema_type := substring-before(substring-after(substring-after($schema_name, '.'), '.'), '.'), $schema_type_upper := upper-case($schema_type), $regex_pattern := concat('^', $schema_type_upper, '_.*') return matches($xml_file_name, $regex_pattern) 
documentation
Typ raportu z nazwy pliku nie zgadza się z typem raportu wybranej XML schema. Typ raportu powinien być określony w nazwie pliku XML wielkimi literami.
documentation
IKEIKZE_00002
let $schema_file_location := @xsi:noNamespaceSchemaLocation, $second_last_slash_pos := index-of(string-to-codepoints($schema_file_location), string-to-codepoints('/'))[last()-2], $schema_date := substring($schema_file_location, $second_last_slash_pos + 1, 4), $report_date := substring(string(Naglowek/OkresSprawozdawczy/DataDo), 1, 4) return $schema_date = $report_date 
documentation
Należy użyć schemy XML dla odpowiedniego okresu (rok w odwołaniu do schemy musi być zgodny z rokiem w elemencie DataDo w OkresSprawozdawczy)
documentation
IKEIKZE_00003
starts-with(@xsi:noNamespaceSchemaLocation, 'https://sprawozdawczosc.knf.gov.pl/') 
documentation
Należy odwołać się do schemy XML zamieszczonej na domenie: https://sprawozdawczosc.knf.gov.pl/
documentation
IKEIKZE_00004
annotation
documentation
Roczna/półroczna informacja o prowadzonych indywidualnych kontach emerytalnych oraz indywidualnych kontach zabezpieczenia emerytalnego

complexType DaneTyp
diagram knf.if.IkeIkze_diagrams/knf.if.IkeIkze_p2.png
children ZestawienieKont
used by
element SprawozdanieTyp/Dane
annotation
documentation
Dane sprawozdania

element DaneTyp/ZestawienieKont
diagram knf.if.IkeIkze_diagrams/knf.if.IkeIkze_p3.png
type ZestawienieProwadzonychKontTypAbs
type alternatives
Test XPathDefaultNs Type Annotation
@RodzajKont = 'IKE'  IKEZestawienieProwadzonychKontTyp
@RodzajKont = 'IKZE'  IKZEZestawienieProwadzonychKontTyp
properties
minOcc 2
maxOcc 2
content complex
children ProwadzoneKonta BrakKont
attributes
Name  Type  Use  Default  Fixed  Annotation
RodzajKont  RodzajeKontEmerytalnychTyp  required      
documentation
Rodzaj kont
annotation
documentation
Zestawienie prowadzonych kont

complexType IKEDaneKontTyp
diagram knf.if.IkeIkze_diagrams/knf.if.IkeIkze_p4.png
type restriction of DaneKontTypAbs
properties
base DaneKontTypAbs
children LiczbaOtwartychKont WyplatyDokonane ZwrotyDokonane WyplatyTransferowe ProwadzoneKontaEmerytalne Wplaty
used by
element IKEZestawienieProwadzonychKontTyp/ProwadzoneKonta
annotation
documentation
IKE Dane kont

element IKEDaneKontTyp/LiczbaOtwartychKont
diagram knf.if.IkeIkze_diagrams/knf.if.IkeIkze_p5.png
type IKEOtwarteKontaTyp
properties
content complex
children ZalozonePierwszyRaz ZalozoneWyplataTransferowaKontoEmerytalne ZalozoneWyplataTransferowaPPE
attributes
Name  Type  Use  Default  Fixed  Annotation
LiczbaOgolem  LiczbaCalkowitaNieujemna19Typ  required      
documentation
Liczba IKE otwartych w okresie sprawozdawczym
documentation
Należy wykazać liczbę IKE założonych przez instytucję finansową w okresie sprawozdawczym. W pozycji tej należy uwzględnić również te IKE, które zostały otworzone i zamknięte w tym samym okresie sprawozdawczym, w szczególności te, które zostały otwarte na podstawie zawartych umów i następnie zamknięte w związku z odstąpieniem klienta od umowy lub w związku z niedokonaniem przez klienta pierwszej wpłaty w deklarowanym terminie.
asserts
Test XPathDefaultNs Annotation
@LiczbaOgolem = ZalozonePierwszyRaz + ZalozoneWyplataTransferowaKontoEmerytalne + ZalozoneWyplataTransferowaPPE 
documentation
Liczba IKE otwartych w okresie sprawozdawczym musi równać się sumie liczby IKE założonych po raz pierwszy, liczby IKE założonych w związku z dokonaniem wypłaty transferowej z IKE oraz liczby IKE założonych w związku z dokonaniem wypłaty transferowej z programu emerytalnego
documentation
IKEIKZE_00015
annotation
documentation
IKE otwarte w okresie sprawozdawczym

element IKEDaneKontTyp/WyplatyDokonane
diagram knf.if.IkeIkze_diagrams/knf.if.IkeIkze_p6.png
type IKEWyplatyDokonaneTyp
properties
content complex
children LiczbaWyplat WartoscWyplat Jednorazowe Ratalne
asserts
Test XPathDefaultNs Annotation
LiczbaWyplat = Jednorazowe/LiczbaWyplat + Ratalne/LiczbaWyplat 
documentation
Liczba dokonanych wypłat z IKE w okresie sprawozdawczym musi równać się sumie liczby dokonanych wypłat z IKE jednorazowych oraz w ratach w okresie sprawozdawczym.
documentation
IKEIKZE_00016
WartoscWyplat = Jednorazowe/WartoscWyplat + Ratalne/WartoscWyplat 
documentation
Wartość dokonanych wypłat z IKE w okresie sprawozdawczym musi równać się sumie wartości dokonanych wypłat z IKE jednorazowych oraz w ratach w okresie sprawozdawczym.
documentation
IKEIKZE_00017
annotation
documentation
Wypłaty dokonane z IKE w okresie sprawozdawczym

element IKEDaneKontTyp/ZwrotyDokonane
diagram knf.if.IkeIkze_diagrams/knf.if.IkeIkze_p7.png
type IKEZwrotyDokonaneTyp
properties
content complex
children LiczbaZwrotow WartoscZwrotow CalkowiteZwroty CzescioweZwroty
asserts
Test XPathDefaultNs Annotation
LiczbaZwrotow = CalkowiteZwroty/LiczbaZwrotow + CzescioweZwroty/LiczbaZwrotow 
documentation
Liczba zwrotów dokonanych z IKE w okresie sprawozdawczym musi równać się sumie liczby zwrotów całkowitych oraz częściowych dokonanych z IKE w okresie sprawozdawczym
documentation
IKEIKZE_00018
WartoscZwrotow = CalkowiteZwroty/WartoscZwrotow + CzescioweZwroty/WartoscZwrotow 
documentation
Wartość zwrotów dokonanych z IKE w okresie sprawozdawczym musi równać się sumie wartości zwrotów całkowitych oraz częściowych dokonanych z IKE w okresie sprawozdawczym
documentation
IKEIKZE_00019
annotation
documentation
Zwroty dokonane z IKE w okresie sprawozdawczym

element IKEDaneKontTyp/WyplatyTransferowe
diagram knf.if.IkeIkze_diagrams/knf.if.IkeIkze_p8.png
type IKEWyplatyTransferoweTyp
properties
content complex
children Przyjete Dokonane
annotation
documentation
Wypłaty transferowe

element IKEDaneKontTyp/ProwadzoneKontaEmerytalne
diagram knf.if.IkeIkze_diagrams/knf.if.IkeIkze_p9.png
type IKEProwadzoneKontaEmerytalneTyp
properties
content complex
children LiczbaKont WartoscKont Kobiety Mezczyzni
asserts
Test XPathDefaultNs Annotation
LiczbaKont = Kobiety/@KobietyOgolem + Mezczyzni/@MezczyzniOgolem 
documentation
Liczba IKE prowadzonych na koniec okresu sprawozdawczego musi równać się sumie liczby IKE oszczędzających kobiet oraz mężczyzn na koniec okresu sprawozdawczego
documentation
IKEIKZE_00020
annotation
documentation
IKE prowadzone na koniec okresu sprawozdawczego

element IKEDaneKontTyp/Wplaty
diagram knf.if.IkeIkze_diagrams/knf.if.IkeIkze_p10.png
type IKEWplatyTyp
properties
content complex
children LiczbaKont WartoscWplat SredniaWplata
asserts
Test XPathDefaultNs Annotation
(LiczbaKont = 0 and WartoscWplat = 0 and SredniaWplata = 0) or (LiczbaKont != 0 and SredniaWplata = round((WartoscWplat div LiczbaKont) * 100) div 100) 
documentation
Średnia wysokość wpłat na IKE w okresie sprawozdawczym musi równać się ilorazowi wartości wpłat na IKE w okresie sprawozdawczym oraz liczby IKE, na które dokonano wpłat w okresie sprawozdawczym. Średnia powinna być zaokrąglona do 2 miejsc po przecinku.
documentation
IKEIKZE_00023
annotation
documentation
IKE, na które dokonano wpłat w okresie sprawozdawczym

complexType IKEOtwarteKontaTyp
diagram knf.if.IkeIkze_diagrams/knf.if.IkeIkze_p11.png
type restriction of OtwarteKontaTypAbs
properties
base OtwarteKontaTypAbs
children ZalozonePierwszyRaz ZalozoneWyplataTransferowaKontoEmerytalne ZalozoneWyplataTransferowaPPE
used by
element IKEDaneKontTyp/LiczbaOtwartychKont
attributes
Name  Type  Use  Default  Fixed  Annotation
LiczbaOgolem  LiczbaCalkowitaNieujemna19Typ  required      
documentation
Liczba IKE otwartych w okresie sprawozdawczym
documentation
Należy wykazać liczbę IKE założonych przez instytucję finansową w okresie sprawozdawczym. W pozycji tej należy uwzględnić również te IKE, które zostały otworzone i zamknięte w tym samym okresie sprawozdawczym, w szczególności te, które zostały otwarte na podstawie zawartych umów i następnie zamknięte w związku z odstąpieniem klienta od umowy lub w związku z niedokonaniem przez klienta pierwszej wpłaty w deklarowanym terminie.
asserts
Test XPathDefaultNs Annotation
@LiczbaOgolem = ZalozonePierwszyRaz + ZalozoneWyplataTransferowaKontoEmerytalne + ZalozoneWyplataTransferowaPPE 
documentation
Liczba IKE otwartych w okresie sprawozdawczym musi równać się sumie liczby IKE założonych po raz pierwszy, liczby IKE założonych w związku z dokonaniem wypłaty transferowej z IKE oraz liczby IKE założonych w związku z dokonaniem wypłaty transferowej z programu emerytalnego
documentation
IKEIKZE_00015
annotation
documentation
IKE Otwarte konta

attribute IKEOtwarteKontaTyp/@LiczbaOgolem
type LiczbaCalkowitaNieujemna19Typ
properties
use required
facets
Kind Value Annotation
minInclusive 0
totalDigits 19
fractionDigits 0
annotation
documentation
Liczba IKE otwartych w okresie sprawozdawczym
documentation
Należy wykazać liczbę IKE założonych przez instytucję finansową w okresie sprawozdawczym. W pozycji tej należy uwzględnić również te IKE, które zostały otworzone i zamknięte w tym samym okresie sprawozdawczym, w szczególności te, które zostały otwarte na podstawie zawartych umów i następnie zamknięte w związku z odstąpieniem klienta od umowy lub w związku z niedokonaniem przez klienta pierwszej wpłaty w deklarowanym terminie.

element IKEOtwarteKontaTyp/ZalozonePierwszyRaz
diagram knf.if.IkeIkze_diagrams/knf.if.IkeIkze_p12.png
type LiczbaCalkowitaNieujemna19Typ
properties
content simple
facets
Kind Value Annotation
minInclusive 0
totalDigits 19
fractionDigits 0
annotation
documentation
Liczba IKE założonych po raz pierwszy
documentation
Należy wykazać wyłącznie liczbę IKE założonych po raz pierwszy przez daną osobę (w sensie ogólnym, nie w znaczeniu że założono je po raz pierwszy w danej instytucji). Jako IKE założone po raz pierwszy traktuje się także przypadki, gdy osoba otwierająca konto w poprzednich latach posiadała IKE, ale zlikwidowała je ze względu na:
- dokonanie wypłaty transferowej z IKE do programu emerytalnego,
- dokonanie zwrotu środków.

element IKEOtwarteKontaTyp/ZalozoneWyplataTransferowaKontoEmerytalne
diagram knf.if.IkeIkze_diagrams/knf.if.IkeIkze_p13.png
type LiczbaCalkowitaNieujemna19Typ
properties
content simple
facets
Kind Value Annotation
minInclusive 0
totalDigits 19
fractionDigits 0
annotation
documentation
Liczba IKE założone w związku z dokonaniem wypłaty transferowej z IKE
documentation
Należy wykazać liczbę IKE założonych w okresie sprawozdawczym przez instytucję finansową w związku z wypłatą transferową przyjętą z innego IKE i uwzględnić IKE założone w związku z wypłatą transferową, w przypadku których do ostatniego dnia okresu sprawozdawczego nie nastąpił transfer środków pieniężnych z innej instytucji finansowej.

element IKEOtwarteKontaTyp/ZalozoneWyplataTransferowaPPE
diagram knf.if.IkeIkze_diagrams/knf.if.IkeIkze_p14.png
type LiczbaCalkowitaNieujemna19Typ
properties
content simple
facets
Kind Value Annotation
minInclusive 0
totalDigits 19
fractionDigits 0
annotation
documentation
Liczba IKE założone w związku z dokonaniem wypłaty transferowej z programu emerytalnego
documentation
Należy wykazać założone przez instytucję finansową w okresie sprawozdawczym IKE w związku z wypłatą transferową przyjętą z programu emerytalnego. W tym przypadku należy również uwzględnić IKE założone w związku z wypłatą transferową, w przypadku których do ostatniego dnia okresu sprawozdawczego nie nastąpił transfer środków pieniężnych z innej instytucji finansowej.

complexType IKEProwadzoneKontaEmerytalneKobietyTyp
diagram knf.if.IkeIkze_diagrams/knf.if.IkeIkze_p15.png
type restriction of ProwadzoneKontaEmerytalneKobietyTypAbs
properties
base ProwadzoneKontaEmerytalneKobietyTypAbs
children Do30Lat Od31Do40Lat Od41Do50Lat Od51Do60Lat Ponad60Lat
used by
element IKEProwadzoneKontaEmerytalneTyp/Kobiety
attributes
Name  Type  Use  Default  Fixed  Annotation
KobietyOgolem  LiczbaCalkowitaNieujemna19Typ  required      
documentation
Liczba IKE oszczędzających kobiet na koniec okresu sprawozdawczego
asserts
Test XPathDefaultNs Annotation
@KobietyOgolem = Do30Lat + Od31Do40Lat + Od41Do50Lat + Od51Do60Lat + Ponad60Lat 
documentation
Liczba IKE oszczędzających kobiet na koniec okresu sprawozdawczego musi równać się sumie liczby IKE oszczędzających kobiet w podziale na grupy wiekowe
documentation
IKEIKZE_00021
annotation
documentation
IKE Prowadzone konta emerytalne kobiety

attribute IKEProwadzoneKontaEmerytalneKobietyTyp/@KobietyOgolem
type LiczbaCalkowitaNieujemna19Typ
properties
use required
facets
Kind Value Annotation
minInclusive 0
totalDigits 19
fractionDigits 0
annotation
documentation
Liczba IKE oszczędzających kobiet na koniec okresu sprawozdawczego

element IKEProwadzoneKontaEmerytalneKobietyTyp/Do30Lat
diagram knf.if.IkeIkze_diagrams/knf.if.IkeIkze_p16.png
type LiczbaCalkowitaNieujemna19Typ
properties
content simple
facets
Kind Value Annotation
minInclusive 0
totalDigits 19
fractionDigits 0
annotation
documentation
Liczba IKE kobiet do 30 lat na koniec okresu sprawozdawczego

element IKEProwadzoneKontaEmerytalneKobietyTyp/Od31Do40Lat
diagram knf.if.IkeIkze_diagrams/knf.if.IkeIkze_p17.png
type LiczbaCalkowitaNieujemna19Typ
properties
content simple
facets
Kind Value Annotation
minInclusive 0
totalDigits 19
fractionDigits 0
annotation
documentation
Liczba IKE kobiet w wieku 31-40 lat na koniec okresu sprawozdawczego

element IKEProwadzoneKontaEmerytalneKobietyTyp/Od41Do50Lat
diagram knf.if.IkeIkze_diagrams/knf.if.IkeIkze_p18.png
type LiczbaCalkowitaNieujemna19Typ
properties
content simple
facets
Kind Value Annotation
minInclusive 0
totalDigits 19
fractionDigits 0
annotation
documentation
Liczba IKE kobiet w wieku 41-50 lat na koniec okresu sprawozdawczego

element IKEProwadzoneKontaEmerytalneKobietyTyp/Od51Do60Lat
diagram knf.if.IkeIkze_diagrams/knf.if.IkeIkze_p19.png
type LiczbaCalkowitaNieujemna19Typ
properties
content simple
facets
Kind Value Annotation
minInclusive 0
totalDigits 19
fractionDigits 0
annotation
documentation
Liczba IKE kobiet w wieku 51-60 lat na koniec okresu sprawozdawczego

element IKEProwadzoneKontaEmerytalneKobietyTyp/Ponad60Lat
diagram knf.if.IkeIkze_diagrams/knf.if.IkeIkze_p20.png
type LiczbaCalkowitaNieujemna19Typ
properties
content simple
facets
Kind Value Annotation
minInclusive 0
totalDigits 19
fractionDigits 0
annotation
documentation
Liczba IKE kobiet w wieku ponad 60 lat na koniec okresu sprawozdawczego

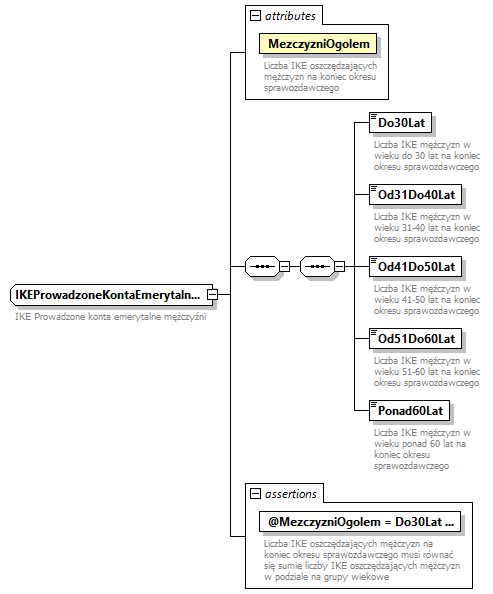
complexType IKEProwadzoneKontaEmerytalneMezczyzniTyp
diagram knf.if.IkeIkze_diagrams/knf.if.IkeIkze_p21.png
type restriction of ProwadzoneKontaEmerytalneMezczyzniTypAbs
properties
base ProwadzoneKontaEmerytalneMezczyzniTypAbs
children Do30Lat Od31Do40Lat Od41Do50Lat Od51Do60Lat Ponad60Lat
used by
element IKEProwadzoneKontaEmerytalneTyp/Mezczyzni
attributes
Name  Type  Use  Default  Fixed  Annotation
MezczyzniOgolem  LiczbaCalkowitaNieujemna19Typ  required      
documentation
Liczba IKE oszczędzających mężczyzn na koniec okresu sprawozdawczego
asserts
Test XPathDefaultNs Annotation
@MezczyzniOgolem = Do30Lat + Od31Do40Lat + Od41Do50Lat + Od51Do60Lat + Ponad60Lat 
documentation
Liczba IKE oszczędzających mężczyzn na koniec okresu sprawozdawczego musi równać się sumie liczby IKE oszczędzających mężczyzn w podziale na grupy wiekowe
documentation
IKEIKZE_00022
annotation
documentation
IKE Prowadzone konta emerytalne mężczyźni

attribute IKEProwadzoneKontaEmerytalneMezczyzniTyp/@MezczyzniOgolem
type LiczbaCalkowitaNieujemna19Typ
properties
use required
facets
Kind Value Annotation
minInclusive 0
totalDigits 19
fractionDigits 0
annotation
documentation
Liczba IKE oszczędzających mężczyzn na koniec okresu sprawozdawczego

element IKEProwadzoneKontaEmerytalneMezczyzniTyp/Do30Lat
diagram knf.if.IkeIkze_diagrams/knf.if.IkeIkze_p22.png
type LiczbaCalkowitaNieujemna19Typ
properties
content simple
facets
Kind Value Annotation
minInclusive 0
totalDigits 19
fractionDigits 0
annotation
documentation
Liczba IKE mężczyzn w wieku do 30 lat na koniec okresu sprawozdawczego

element IKEProwadzoneKontaEmerytalneMezczyzniTyp/Od31Do40Lat
diagram knf.if.IkeIkze_diagrams/knf.if.IkeIkze_p23.png
type LiczbaCalkowitaNieujemna19Typ
properties
content simple
facets
Kind Value Annotation
minInclusive 0
totalDigits 19
fractionDigits 0
annotation
documentation
Liczba IKE mężczyzn w wieku 31-40 lat na koniec okresu sprawozdawczego

element IKEProwadzoneKontaEmerytalneMezczyzniTyp/Od41Do50Lat
diagram knf.if.IkeIkze_diagrams/knf.if.IkeIkze_p24.png
type LiczbaCalkowitaNieujemna19Typ
properties
content simple
facets
Kind Value Annotation
minInclusive 0
totalDigits 19
fractionDigits 0
annotation
documentation
Liczba IKE mężczyzn w wieku 41-50 lat na koniec okresu sprawozdawczego

element IKEProwadzoneKontaEmerytalneMezczyzniTyp/Od51Do60Lat
diagram knf.if.IkeIkze_diagrams/knf.if.IkeIkze_p25.png
type LiczbaCalkowitaNieujemna19Typ
properties
content simple
facets
Kind Value Annotation
minInclusive 0
totalDigits 19
fractionDigits 0
annotation
documentation
Liczba IKE mężczyzn w wieku 51-60 lat na koniec okresu sprawozdawczego

element IKEProwadzoneKontaEmerytalneMezczyzniTyp/Ponad60Lat
diagram knf.if.IkeIkze_diagrams/knf.if.IkeIkze_p26.png
type LiczbaCalkowitaNieujemna19Typ
properties
content simple
facets
Kind Value Annotation
minInclusive 0
totalDigits 19
fractionDigits 0
annotation
documentation
Liczba IKE mężczyzn w wieku ponad 60 lat na koniec okresu sprawozdawczego

complexType IKEProwadzoneKontaEmerytalneTyp
diagram knf.if.IkeIkze_diagrams/knf.if.IkeIkze_p27.png
type restriction of ProwadzoneKontaEmerytalneTypAbs
properties
base ProwadzoneKontaEmerytalneTypAbs
children LiczbaKont WartoscKont Kobiety Mezczyzni
used by
element IKEDaneKontTyp/ProwadzoneKontaEmerytalne
asserts
Test XPathDefaultNs Annotation
LiczbaKont = Kobiety/@KobietyOgolem + Mezczyzni/@MezczyzniOgolem 
documentation
Liczba IKE prowadzonych na koniec okresu sprawozdawczego musi równać się sumie liczby IKE oszczędzających kobiet oraz mężczyzn na koniec okresu sprawozdawczego
documentation
IKEIKZE_00020
annotation
documentation
IKE Prowadzone konta emerytalne

element IKEProwadzoneKontaEmerytalneTyp/LiczbaKont
diagram knf.if.IkeIkze_diagrams/knf.if.IkeIkze_p28.png
type LiczbaCalkowitaNieujemna19Typ
properties
content simple
facets
Kind Value Annotation
minInclusive 0
totalDigits 19
fractionDigits 0
annotation
documentation
Liczba IKE prowadzonych na koniec okresu sprawozdawczego
documentation
Należy wykazać liczbę IKE prowadzonych na koniec okresu sprawozdawczego przez instytucję finansową (w tym przypadku podpisanych umów).

element IKEProwadzoneKontaEmerytalneTyp/WartoscKont
diagram knf.if.IkeIkze_diagrams/knf.if.IkeIkze_p29.png
type LiczbaNieujemna19.2Typ
properties
content simple
facets
Kind Value Annotation
minInclusive 0
totalDigits 19
fractionDigits 2
annotation
documentation
Wartość IKE prowadzonych na koniec okresu sprawozdawczego
documentation
Wartość IKE prowadzonych przez instytucję finansową jest równa sumie wartości przypisanych IKE aktywów według stanu na koniec okresu sprawozdawczego.
Dla funduszy inwestycyjnych i emerytalnych wartość ta powinna być z ostatniego dnia wyceny w okresie sprawozdawczym, np. jeżeli ostatnia wycena funduszu została dokonana 29 czerwca to wartość w tym polu powinna być z tego dnia.

element IKEProwadzoneKontaEmerytalneTyp/Kobiety
diagram knf.if.IkeIkze_diagrams/knf.if.IkeIkze_p30.png
type IKEProwadzoneKontaEmerytalneKobietyTyp
properties
content complex
children Do30Lat Od31Do40Lat Od41Do50Lat Od51Do60Lat Ponad60Lat
attributes
Name  Type  Use  Default  Fixed  Annotation
KobietyOgolem  LiczbaCalkowitaNieujemna19Typ  required      
documentation
Liczba IKE oszczędzających kobiet na koniec okresu sprawozdawczego
asserts
Test XPathDefaultNs Annotation
@KobietyOgolem = Do30Lat + Od31Do40Lat + Od41Do50Lat + Od51Do60Lat + Ponad60Lat 
documentation
Liczba IKE oszczędzających kobiet na koniec okresu sprawozdawczego musi równać się sumie liczby IKE oszczędzających kobiet w podziale na grupy wiekowe
documentation
IKEIKZE_00021
annotation
documentation
Konta oszczędzających kobiet prowadzone na koniec okresu

element IKEProwadzoneKontaEmerytalneTyp/Mezczyzni
diagram knf.if.IkeIkze_diagrams/knf.if.IkeIkze_p31.png
type IKEProwadzoneKontaEmerytalneMezczyzniTyp
properties
content complex
children Do30Lat Od31Do40Lat Od41Do50Lat Od51Do60Lat Ponad60Lat
attributes
Name  Type  Use  Default  Fixed  Annotation
MezczyzniOgolem  LiczbaCalkowitaNieujemna19Typ  required      
documentation
Liczba IKE oszczędzających mężczyzn na koniec okresu sprawozdawczego
asserts
Test XPathDefaultNs Annotation
@MezczyzniOgolem = Do30Lat + Od31Do40Lat + Od41Do50Lat + Od51Do60Lat + Ponad60Lat 
documentation
Liczba IKE oszczędzających mężczyzn na koniec okresu sprawozdawczego musi równać się sumie liczby IKE oszczędzających mężczyzn w podziale na grupy wiekowe
documentation
IKEIKZE_00022
annotation
documentation
Konta oszczędzających mężczyzn prowadzone na koniec okresu

complexType IKEWplatyTyp
diagram knf.if.IkeIkze_diagrams/knf.if.IkeIkze_p32.png
type restriction of WplatyTypAbs
properties
base WplatyTypAbs
children LiczbaKont WartoscWplat SredniaWplata
used by
element IKEDaneKontTyp/Wplaty
asserts
Test XPathDefaultNs Annotation
(LiczbaKont = 0 and WartoscWplat = 0 and SredniaWplata = 0) or (LiczbaKont != 0 and SredniaWplata = round((WartoscWplat div LiczbaKont) * 100) div 100) 
documentation
Średnia wysokość wpłat na IKE w okresie sprawozdawczym musi równać się ilorazowi wartości wpłat na IKE w okresie sprawozdawczym oraz liczby IKE, na które dokonano wpłat w okresie sprawozdawczym. Średnia powinna być zaokrąglona do 2 miejsc po przecinku.
documentation
IKEIKZE_00023
annotation
documentation
IKE Wpłaty

element IKEWplatyTyp/LiczbaKont
diagram knf.if.IkeIkze_diagrams/knf.if.IkeIkze_p33.png
type LiczbaCalkowitaNieujemna19Typ
properties
content simple
facets
Kind Value Annotation
minInclusive 0
totalDigits 19
fractionDigits 0
annotation
documentation
Liczba IKE, na które dokonano wpłat w okresie sprawozdawczym
documentation
W pozycji tej należy odpowiednio uwzględnić IKE zlikwidowane w okresie sprawozdawczym, o ile w tym okresie zostały dokonane na nie wpłaty. Nie należy uwzględniać tych IKE, na które w okresie sprawozdawczym nie została dokonana żadna wpłata, w tym również tych IKE, które zostały zasilone wyłącznie przyjętą wypłatą transferową.

element IKEWplatyTyp/WartoscWplat
diagram knf.if.IkeIkze_diagrams/knf.if.IkeIkze_p34.png
type LiczbaNieujemna19.2Typ
properties
content simple
facets
Kind Value Annotation
minInclusive 0
totalDigits 19
fractionDigits 2
annotation
documentation
Wartość wpłat dokonanych na IKE w okresie sprawozdawczym
documentation
Wykazuje się wyłącznie kwotę wpłat na IKE dokonanych przez oszczędzających, w tym przypadku przyjętych środków pieniężnych przez instytucję finansową w okresie sprawozdawczym. Nie należy uwzględniać tych IKE, na które w okresie sprawozdawczym nie została dokonana żadna wpłata, w tym również tych IKE, które zostały zasilone wyłącznie przyjętą wypłatą transferową.

element IKEWplatyTyp/SredniaWplata
diagram knf.if.IkeIkze_diagrams/knf.if.IkeIkze_p35.png
type LiczbaNieujemna19.2Typ
properties
content simple
facets
Kind Value Annotation
minInclusive 0
totalDigits 19
fractionDigits 2
annotation
documentation
Średnia wysokość wpłat na IKE w okresie sprawozdawczym
documentation
Średnia jest ilorazem sumy wpłat na IKE dokonanych w okresie sprawozdawczym przez liczbę IKE, na które dokonano wpłat w okresie sprawozdawczym.

complexType IKEWyplatyDokonaneJednorazoweTyp
diagram knf.if.IkeIkze_diagrams/knf.if.IkeIkze_p36.png
type restriction of WyplatyDokonaneJednorazoweTypAbs
properties
base WyplatyDokonaneJednorazoweTypAbs
children LiczbaWyplat WartoscWyplat
used by
element IKEWyplatyDokonaneTyp/Jednorazowe
annotation
documentation
IKE Wyplaty dokonane jednorazowe

element IKEWyplatyDokonaneJednorazoweTyp/LiczbaWyplat
diagram knf.if.IkeIkze_diagrams/knf.if.IkeIkze_p37.png
type LiczbaCalkowitaNieujemna19Typ
properties
content simple
facets
Kind Value Annotation
minInclusive 0
totalDigits 19
fractionDigits 0
annotation
documentation
Liczba dokonanych wypłat jednorazowych z IKE w okresie sprawozdawczym
documentation
Należy wykazać odpowiednio wypłaty z IKE zrealizowane w formule jednorazowej.

element IKEWyplatyDokonaneJednorazoweTyp/WartoscWyplat
diagram knf.if.IkeIkze_diagrams/knf.if.IkeIkze_p38.png
type LiczbaNieujemna19.2Typ
properties
content simple
facets
Kind Value Annotation
minInclusive 0
totalDigits 19
fractionDigits 2
annotation
documentation
Wartość dokonanych wypłat jednorazowych z IKE w okresie sprawozdawczym

complexType IKEWyplatyDokonaneRatalneTyp
diagram knf.if.IkeIkze_diagrams/knf.if.IkeIkze_p39.png
type restriction of WyplatyDokonaneRatalneTypAbs
properties
base WyplatyDokonaneRatalneTypAbs
children LiczbaWyplat WartoscWyplat
used by
element IKEWyplatyDokonaneTyp/Ratalne
annotation
documentation
IKE Wypłaty dokonane ratalne

element IKEWyplatyDokonaneRatalneTyp/LiczbaWyplat
diagram knf.if.IkeIkze_diagrams/knf.if.IkeIkze_p40.png
type LiczbaCalkowitaNieujemna19Typ
properties
content simple
facets
Kind Value Annotation
minInclusive 0
totalDigits 19
fractionDigits 0
annotation
documentation
Liczba dokonanych wypłat w ratach z IKE w okresie sprawozdawczym
documentation
Należy wykazać odpowiednio wypłaty z IKE zrealizowane w formule ratalnej, przy czym wypłaty ratalne dla jednej osoby w okresie sprawozdawczym traktuje się jako 1 wypłata (nie zlicza się liczby rat).

element IKEWyplatyDokonaneRatalneTyp/WartoscWyplat
diagram knf.if.IkeIkze_diagrams/knf.if.IkeIkze_p41.png
type LiczbaNieujemna19.2Typ
properties
content simple
facets
Kind Value Annotation
minInclusive 0
totalDigits 19
fractionDigits 2
annotation
documentation
Wartość dokonanych wypłat w ratach z IKE w okresie sprawozdawczym

complexType IKEWyplatyDokonaneTyp
diagram knf.if.IkeIkze_diagrams/knf.if.IkeIkze_p42.png
type restriction of WyplatyDokonaneTypAbs
properties
base WyplatyDokonaneTypAbs
children LiczbaWyplat WartoscWyplat Jednorazowe Ratalne
used by
element IKEDaneKontTyp/WyplatyDokonane
asserts
Test XPathDefaultNs Annotation
LiczbaWyplat = Jednorazowe/LiczbaWyplat + Ratalne/LiczbaWyplat 
documentation
Liczba dokonanych wypłat z IKE w okresie sprawozdawczym musi równać się sumie liczby dokonanych wypłat z IKE jednorazowych oraz w ratach w okresie sprawozdawczym.
documentation
IKEIKZE_00016
WartoscWyplat = Jednorazowe/WartoscWyplat + Ratalne/WartoscWyplat 
documentation
Wartość dokonanych wypłat z IKE w okresie sprawozdawczym musi równać się sumie wartości dokonanych wypłat z IKE jednorazowych oraz w ratach w okresie sprawozdawczym.
documentation
IKEIKZE_00017
annotation
documentation
IKE Wypłaty dokonane

element IKEWyplatyDokonaneTyp/LiczbaWyplat
diagram knf.if.IkeIkze_diagrams/knf.if.IkeIkze_p43.png
type LiczbaCalkowitaNieujemna19Typ
properties
content simple
facets
Kind Value Annotation
minInclusive 0
totalDigits 19
fractionDigits 0
annotation
documentation
Liczba dokonanych wypłat z IKE w okresie sprawozdawczym
documentation
Należy wykazać wszystkie wypłaty zrealizowane przez instytucję finansową prowadzącą IKE zgodnie z art. 34 ust. 1 i art. 46 ustawy o IKE oraz IKZE.

element IKEWyplatyDokonaneTyp/WartoscWyplat
diagram knf.if.IkeIkze_diagrams/knf.if.IkeIkze_p44.png
type LiczbaNieujemna19.2Typ
properties
content simple
facets
Kind Value Annotation
minInclusive 0
totalDigits 19
fractionDigits 2
annotation
documentation
Wartość dokonanych wypłat z IKE w okresie sprawozdawczym
documentation
Wartość wszystkich wypłat zrealizowanych przez instytucję finansową prowadzącą IKE zgodnie z art. 34 ust. 1 i art. 46 ustawy o IKE oraz IKZE, pomniejszoną o wszelkie dokonane potrącenia, np. z tytułu opłat likwidacyjnych, podatków.

element IKEWyplatyDokonaneTyp/Jednorazowe
diagram knf.if.IkeIkze_diagrams/knf.if.IkeIkze_p45.png
type IKEWyplatyDokonaneJednorazoweTyp
properties
content complex
children LiczbaWyplat WartoscWyplat
annotation
documentation
Wypłaty jednorazowe

element IKEWyplatyDokonaneTyp/Ratalne
diagram knf.if.IkeIkze_diagrams/knf.if.IkeIkze_p46.png
type IKEWyplatyDokonaneRatalneTyp
properties
content complex
children LiczbaWyplat WartoscWyplat
annotation
documentation
Wypłaty w ratach

complexType IKEWyplatyTransferoweDokonaneIKETyp
diagram knf.if.IkeIkze_diagrams/knf.if.IkeIkze_p47.png
type restriction of WyplatyTransferoweDokonaneKontoEmerytalneTypAbs
properties
base WyplatyTransferoweDokonaneKontoEmerytalneTypAbs
children LiczbaWyplat WartoscWyplat
used by
element IKEWyplatyTransferoweDokonaneTyp/KontoEmerytalne
annotation
documentation
IKE Wypłaty transferowe dokonane IKE

element IKEWyplatyTransferoweDokonaneIKETyp/LiczbaWyplat
diagram knf.if.IkeIkze_diagrams/knf.if.IkeIkze_p48.png
type LiczbaCalkowitaNieujemna19Typ
properties
content simple
facets
Kind Value Annotation
minInclusive 0
totalDigits 19
fractionDigits 0
annotation
documentation
Liczba wypłat transferowych dokonanych na IKE w okresie sprawozdawczym
documentation
Należy wykazać liczbę wypłat transferowych dokonanych na IKE zgodnie z art. 35 ust. 1 pkt 1 i 4 ustawy o IKE oraz IKZE (z wyjątkiem konwersji).

element IKEWyplatyTransferoweDokonaneIKETyp/WartoscWyplat
diagram knf.if.IkeIkze_diagrams/knf.if.IkeIkze_p49.png
type LiczbaNieujemna19.2Typ
properties
content simple
facets
Kind Value Annotation
minInclusive 0
totalDigits 19
fractionDigits 2
annotation
documentation
Wartość wypłat transferowych dokonanych na IKE w okresie sprawozdawczym
documentation
Należy wykazać wartość wypłat transferowych dokonanych na IKE zgodnie z art. 35 ust. 1 pkt 1 i 4 ustawy o IKE oraz IKZE (z wyjątkiem konwersji), pomniejszoną o wszelkie dokonane potrącenia, np. z tytułu opłat likwidacyjnych.

complexType IKEWyplatyTransferoweDokonaneOIPETyp
diagram knf.if.IkeIkze_diagrams/knf.if.IkeIkze_p50.png
type restriction of WyplatyTransferoweDokonaneOIPETypAbs
properties
base WyplatyTransferoweDokonaneOIPETypAbs
children LiczbaWyplat WartoscWyplat
used by
element IKEWyplatyTransferoweDokonaneTyp/OIPE
annotation
documentation
IKE Wypłaty transferowe dokonane OIPE

element IKEWyplatyTransferoweDokonaneOIPETyp/LiczbaWyplat
diagram knf.if.IkeIkze_diagrams/knf.if.IkeIkze_p51.png
type LiczbaCalkowitaNieujemna19Typ
properties
content simple
facets
Kind Value Annotation
minInclusive 0
totalDigits 19
fractionDigits 0
annotation
documentation
Liczba wypłat transferowych dokonanych na subkonto ogólnoeuropejskiego indywidualnego produktu emerytalnego (OIPE) w okresie sprawozdawczym
documentation
Należy wykazać liczbę wypłat transferowych dokonanych na subkonto ogólnoeuropejskiego indywidualnego produktu emerytalnego zgodnie z art. 35 ust. 1 pkt 8 ustawy o IKE oraz IKZE.

element IKEWyplatyTransferoweDokonaneOIPETyp/WartoscWyplat
diagram knf.if.IkeIkze_diagrams/knf.if.IkeIkze_p52.png
type LiczbaNieujemna19.2Typ
properties
content simple
facets
Kind Value Annotation
minInclusive 0
totalDigits 19
fractionDigits 2
annotation
documentation
Wartość wypłat transferowych dokonanych na subkonto ogólnoeuropejskiego indywidualnego produktu emerytalnego (OIPE) w okresie sprawozdawczym
documentation
Należy wykazać wartość wypłat transferowych dokonanych na subkonto ogólnoeuropejskiego indywidualnego produktu emerytalnego zgodnie z art. 35 ust. 1 pkt 8 ustawy o IKE oraz IKZE.

complexType IKEWyplatyTransferoweDokonaneProgramEmerytalnyTyp
diagram knf.if.IkeIkze_diagrams/knf.if.IkeIkze_p53.png
type restriction of WyplatyTransferoweDokonaneProgramEmerytalnyTypAbs
properties
base WyplatyTransferoweDokonaneProgramEmerytalnyTypAbs
children LiczbaWyplat WartoscWyplat
used by
element IKEWyplatyTransferoweDokonaneTyp/PPE
annotation
documentation
IKE Wypłaty transferowe dokonane program emerytalny

element IKEWyplatyTransferoweDokonaneProgramEmerytalnyTyp/LiczbaWyplat
diagram knf.if.IkeIkze_diagrams/knf.if.IkeIkze_p54.png
type LiczbaCalkowitaNieujemna19Typ
properties
content simple
facets
Kind Value Annotation
minInclusive 0
totalDigits 19
fractionDigits 0
annotation
documentation
Liczba wypłat transferowych dokonanych do programu emerytalnego w okresie sprawozdawczym
documentation
Należy wykazać liczbę wypłat transferowych dokonanych do programu emerytalnego zgodnie z art. 35 ust. 1 pkt 2 i 4 ustawy o IKE oraz IKZE.

element IKEWyplatyTransferoweDokonaneProgramEmerytalnyTyp/WartoscWyplat
diagram knf.if.IkeIkze_diagrams/knf.if.IkeIkze_p55.png
type LiczbaNieujemna19.2Typ
properties
content simple
facets
Kind Value Annotation
minInclusive 0
totalDigits 19
fractionDigits 2
annotation
documentation
Wartość wypłat transferowych dokonanych do programu emerytalnego w okresie sprawozdawczym
documentation
Należy wykazać wartość wypłat transferowych dokonanych do programu emerytalnego zgodnie z art. 35 ust. 1 pkt 2 i 4 ustawy o IKE oraz IKZE, pomniejszoną o wszelkie dokonane potrącenia, np. z tytułu opłat likwidacyjnych.

complexType IKEWyplatyTransferoweDokonaneTyp
diagram knf.if.IkeIkze_diagrams/knf.if.IkeIkze_p56.png
type restriction of WyplatyTransferoweDokonaneTypAbs
properties
base WyplatyTransferoweDokonaneTypAbs
children KontoEmerytalne PPE OIPE
used by
element IKEWyplatyTransferoweTyp/Dokonane
annotation
documentation
IKE Wypłaty transferowe dokonane

element IKEWyplatyTransferoweDokonaneTyp/KontoEmerytalne
diagram knf.if.IkeIkze_diagrams/knf.if.IkeIkze_p57.png
type IKEWyplatyTransferoweDokonaneIKETyp
properties
content complex
children LiczbaWyplat WartoscWyplat
annotation
documentation
Wypłaty transferowe dokonane na IKE w okresie sprawozdawczym

element IKEWyplatyTransferoweDokonaneTyp/PPE
diagram knf.if.IkeIkze_diagrams/knf.if.IkeIkze_p58.png
type IKEWyplatyTransferoweDokonaneProgramEmerytalnyTyp
properties
content complex
children LiczbaWyplat WartoscWyplat
annotation
documentation
Wypłaty transferowe dokonane do programu emerytalnego w okresie sprawozdawczym

element IKEWyplatyTransferoweDokonaneTyp/OIPE
diagram knf.if.IkeIkze_diagrams/knf.if.IkeIkze_p59.png
type IKEWyplatyTransferoweDokonaneOIPETyp
properties
content complex
children LiczbaWyplat WartoscWyplat
annotation
documentation
Wypłaty transferowe dokonane na subkonto ogólnoeuropejskiego indywidualnego produktu emerytalnego w okresie sprawozdawczym

complexType IKEWyplatyTransferowePrzyjeteIKETyp
diagram knf.if.IkeIkze_diagrams/knf.if.IkeIkze_p60.png
type restriction of WyplatyTransferowePrzyjeteKontoEmerytalneTypAbs
properties
base WyplatyTransferowePrzyjeteKontoEmerytalneTypAbs
children LiczbaWyplat WartoscWyplat
used by
element IKEWyplatyTransferowePrzyjeteTyp/KontoEmerytalne
annotation
documentation
IKE Wypłaty transferowe przyjęte IKE

element IKEWyplatyTransferowePrzyjeteIKETyp/LiczbaWyplat
diagram knf.if.IkeIkze_diagrams/knf.if.IkeIkze_p61.png
type LiczbaCalkowitaNieujemna19Typ
properties
content simple
facets
Kind Value Annotation
minInclusive 0
totalDigits 19
fractionDigits 0
annotation
documentation
Liczba wypłat transferowych przyjętych z IKE w okresie sprawozdawczym
documentation
Należy wykazać liczbę wypłat transferowych przyjętych z IKE zgodnie z art. 35 ust. 1 pkt 1 i 4 ustawy o IKE oraz IKZE (z wyjątkiem konwersji).
O przyporządkowaniu przyjętej w okresie sprawozdawczym wypłaty transferowej, co do zasady decyduje data wpływu środków pieniężnych na konto lub do kasy instytucji finansowej.

element IKEWyplatyTransferowePrzyjeteIKETyp/WartoscWyplat
diagram knf.if.IkeIkze_diagrams/knf.if.IkeIkze_p62.png
type LiczbaNieujemna19.2Typ
properties
content simple
facets
Kind Value Annotation
minInclusive 0
totalDigits 19
fractionDigits 2
annotation
documentation
Wartość wypłat transferowych przyjętych z IKE w okresie sprawozdawczym
documentation
Należy wykazać wartość wypłat transferowych przyjętych z IKE zgodnie z art. 35 ust. 1 pkt 1 i 4 ustawy o IKE oraz IKZE (z wyjątkiem konwersji).
O przyporządkowaniu przyjętej w okresie sprawozdawczym wypłaty transferowej, co do zasady decyduje data wpływu środków pieniężnych na konto lub do kasy instytucji finansowej.

complexType IKEWyplatyTransferowePrzyjeteOIPETyp
diagram knf.if.IkeIkze_diagrams/knf.if.IkeIkze_p63.png
type restriction of WyplatyTransferowePrzyjeteOIPETypAbs
properties
base WyplatyTransferowePrzyjeteOIPETypAbs
children LiczbaWyplat WartoscWyplat
used by
element IKEWyplatyTransferowePrzyjeteTyp/OIPE
annotation
documentation
IKE Wypłaty transferowe przyjęte OIPE

element IKEWyplatyTransferowePrzyjeteOIPETyp/LiczbaWyplat
diagram knf.if.IkeIkze_diagrams/knf.if.IkeIkze_p64.png
type LiczbaCalkowitaNieujemna19Typ
properties
content simple
facets
Kind Value Annotation
minInclusive 0
totalDigits 19
fractionDigits 0
annotation
documentation
Liczba wypłat transferowych przyjętych z subkonta ogólnoeuropejskiego indywidualnego produktu emerytalnego (OIPE) w okresie sprawozdawczym
documentation
Należy wykazać liczbę wypłat transferowych przyjętych z subkonta ogólnoeuropejskiego indywidualnego produktu emerytalnego zgodnie z art. 35 ust. 1 pkt 7 ustawy o IKE oraz IKZE. O przyporządkowaniu przyjętej w okresie sprawozdawczym wypłaty transferowej, co do zasady decyduje data wpływu środków pieniężnych na konto lub do kasy instytucji finansowej.

element IKEWyplatyTransferowePrzyjeteOIPETyp/WartoscWyplat
diagram knf.if.IkeIkze_diagrams/knf.if.IkeIkze_p65.png
type LiczbaNieujemna19.2Typ
properties
content simple
facets
Kind Value Annotation
minInclusive 0
totalDigits 19
fractionDigits 2
annotation
documentation
Wartość wypłat transferowych przyjętych z subkonta ogólnoeuropejskiego indywidualnego produktu emerytalnego (OIPE) w okresie sprawozdawczym
documentation
Należy wykazać wartość wypłat transferowych przyjętych z subkonta ogólnoeuropejskiego indywidualnego produktu emerytalnego zgodnie z art. 35 ust. 1 pkt 7 ustawy o IKE oraz IKZE. O przyporządkowaniu przyjętej w okresie sprawozdawczym wypłaty transferowej, co do zasady decyduje data wpływu środków pieniężnych na konto lub do kasy instytucji finansowej.

complexType IKEWyplatyTransferowePrzyjetePPKTyp
diagram knf.if.IkeIkze_diagrams/knf.if.IkeIkze_p66.png
type restriction of WyplatyTransferowePrzyjetePPKTypAbs
properties
base WyplatyTransferowePrzyjetePPKTypAbs
children LiczbaWyplat WartoscWyplat
used by
element IKEWyplatyTransferowePrzyjeteTyp/PPK
annotation
documentation
IKE Wypłaty transferowe przyjęte PPK

element IKEWyplatyTransferowePrzyjetePPKTyp/LiczbaWyplat
diagram knf.if.IkeIkze_diagrams/knf.if.IkeIkze_p67.png
type LiczbaCalkowitaNieujemna19Typ
properties
content simple
facets
Kind Value Annotation
minInclusive 0
totalDigits 19
fractionDigits 0
annotation
documentation
Liczba wypłat transferowych przyjętych z pracowniczego planu kapitałowego w okresie sprawozdawczym
documentation
Należy wykazać liczbę wypłat transferowych przyjętych z pracowniczych planów kapitałowych zgodnie z art. 35 ust. 1 pkt 6 ustawy o IKE oraz IKZE.
O przyporządkowaniu przyjętej w okresie sprawozdawczym wypłaty transferowej, co do zasady decyduje data wpływu środków pieniężnych na konto lub do kasy instytucji finansowej.

element IKEWyplatyTransferowePrzyjetePPKTyp/WartoscWyplat
diagram knf.if.IkeIkze_diagrams/knf.if.IkeIkze_p68.png
type LiczbaNieujemna19.2Typ
properties
content simple
facets
Kind Value Annotation
minInclusive 0
totalDigits 19
fractionDigits 2
annotation
documentation
Wartość wypłat transferowych przyjętych z pracowniczego planu kapitałowego w okresie sprawozdawczym
documentation
Należy wykazać wartość wypłat transferowych przyjętych z pracowniczych planów kapitałowych zgodnie z art. 35 ust. 1 pkt 6 ustawy o IKE oraz IKZE.
O przyporządkowaniu przyjętej w okresie sprawozdawczym wypłaty transferowej, co do zasady decyduje data wpływu środków pieniężnych na konto lub do kasy instytucji finansowej.

complexType IKEWyplatyTransferowePrzyjeteProgramEmerytalnyTyp
diagram knf.if.IkeIkze_diagrams/knf.if.IkeIkze_p69.png
type restriction of WyplatyTransferowePrzyjeteProgramEmerytalnyTypAbs
properties
base WyplatyTransferowePrzyjeteProgramEmerytalnyTypAbs
children LiczbaWyplat WartoscWyplat
used by
element IKEWyplatyTransferowePrzyjeteTyp/PPE
annotation
documentation
IKE Wypłaty transferowe przyjęte program emerytalny

element IKEWyplatyTransferowePrzyjeteProgramEmerytalnyTyp/LiczbaWyplat
diagram knf.if.IkeIkze_diagrams/knf.if.IkeIkze_p70.png
type LiczbaCalkowitaNieujemna19Typ
properties
content simple
facets
Kind Value Annotation
minInclusive 0
totalDigits 19
fractionDigits 0
annotation
documentation
Liczba wypłat transferowych przyjętych z programu emerytalnego w okresie sprawozdawczym
documentation
Należy wykazać liczbę wypłat transferowych przyjętych z programów emerytalnych zgodnie z art. 35 ust. 1 pkt 3 ustawy o IKE oraz IKZE.
O przyporządkowaniu przyjętej w okresie sprawozdawczym wypłaty transferowej, co do zasady decyduje data wpływu środków pieniężnych na konto lub do kasy instytucji finansowej.

element IKEWyplatyTransferowePrzyjeteProgramEmerytalnyTyp/WartoscWyplat
diagram knf.if.IkeIkze_diagrams/knf.if.IkeIkze_p71.png
type LiczbaNieujemna19.2Typ
properties
content simple
facets
Kind Value Annotation
minInclusive 0
totalDigits 19
fractionDigits 2
annotation
documentation
Wartość wypłat transferowych przyjętych z programu emerytalnego w okresie sprawozdawczym
documentation
Należy wykazać wartość wypłat transferowych przyjętych z programów emerytalnych zgodnie z art. 35 ust. 1 pkt 3 ustawy o IKE oraz IKZE.
O przyporządkowaniu przyjętej w okresie sprawozdawczym wypłaty transferowej, co do zasady decyduje data wpływu środków pieniężnych na konto lub do kasy instytucji finansowej.

complexType IKEWyplatyTransferowePrzyjeteTyp
diagram knf.if.IkeIkze_diagrams/knf.if.IkeIkze_p72.png
type restriction of WyplatyTransferowePrzyjeteTypAbs
properties
base WyplatyTransferowePrzyjeteTypAbs
children KontoEmerytalne PPE PPK OIPE
used by
element IKEWyplatyTransferoweTyp/Przyjete
annotation
documentation
IKE Wypłaty transferowe przyjęte

element IKEWyplatyTransferowePrzyjeteTyp/KontoEmerytalne
diagram knf.if.IkeIkze_diagrams/knf.if.IkeIkze_p73.png
type IKEWyplatyTransferowePrzyjeteIKETyp
properties
content complex
children LiczbaWyplat WartoscWyplat
annotation
documentation
Wypłaty transferowe przyjęte z IKE w okresie sprawozdawczym

element IKEWyplatyTransferowePrzyjeteTyp/PPE
diagram knf.if.IkeIkze_diagrams/knf.if.IkeIkze_p74.png
type IKEWyplatyTransferowePrzyjeteProgramEmerytalnyTyp
properties
content complex
children LiczbaWyplat WartoscWyplat
annotation
documentation
Wypłaty transferowe przyjęte z programu emerytalnego w okresie sprawozdawczym

element IKEWyplatyTransferowePrzyjeteTyp/PPK
diagram knf.if.IkeIkze_diagrams/knf.if.IkeIkze_p75.png
type IKEWyplatyTransferowePrzyjetePPKTyp
properties
content complex
children LiczbaWyplat WartoscWyplat
annotation
documentation
Wypłaty transferowe przyjęte z pracowniczego planu kapitałowego w okresie sprawozdawczym

element IKEWyplatyTransferowePrzyjeteTyp/OIPE
diagram knf.if.IkeIkze_diagrams/knf.if.IkeIkze_p76.png
type IKEWyplatyTransferowePrzyjeteOIPETyp
properties
content complex
children LiczbaWyplat WartoscWyplat
annotation
documentation
Wypłaty transferowe przyjęte z subkonta ogólnoeuropejskiego indywidualnego produktu emerytalnego w okresie sprawozdawczym

complexType IKEWyplatyTransferoweTyp
diagram knf.if.IkeIkze_diagrams/knf.if.IkeIkze_p77.png
type restriction of WyplatyTransferoweTypAbs
properties
base WyplatyTransferoweTypAbs
children Przyjete Dokonane
used by
element IKEDaneKontTyp/WyplatyTransferowe
annotation
documentation
IKE Wyplaty transferowe

element IKEWyplatyTransferoweTyp/Przyjete
diagram knf.if.IkeIkze_diagrams/knf.if.IkeIkze_p78.png
type IKEWyplatyTransferowePrzyjeteTyp
properties
content complex
children KontoEmerytalne PPE PPK OIPE
annotation
documentation
Przyjęte wypłaty transferowe

element IKEWyplatyTransferoweTyp/Dokonane
diagram knf.if.IkeIkze_diagrams/knf.if.IkeIkze_p79.png
type IKEWyplatyTransferoweDokonaneTyp
properties
content complex
children KontoEmerytalne PPE OIPE
annotation
documentation
Dokonane wypłaty transferowe

complexType IKEZestawienieProwadzonychKontTyp
diagram knf.if.IkeIkze_diagrams/knf.if.IkeIkze_p80.png
type restriction of ZestawienieProwadzonychKontTypAbs
properties
base ZestawienieProwadzonychKontTypAbs
children ProwadzoneKonta BrakKont
used by
element DaneTyp/ZestawienieKont
attributes
Name  Type  Use  Default  Fixed  Annotation
RodzajKont  RodzajeKontEmerytalnychTyp  required      
documentation
Rodzaj kont
annotation
documentation
IKE Zesteawienie prowadzonych kont

attribute IKEZestawienieProwadzonychKontTyp/@RodzajKont
type RodzajeKontEmerytalnychTyp
properties
use required
annotation
documentation
Rodzaj kont

element IKEZestawienieProwadzonychKontTyp/ProwadzoneKonta
diagram knf.if.IkeIkze_diagrams/knf.if.IkeIkze_p81.png
type IKEDaneKontTyp
properties
content complex
children LiczbaOtwartychKont WyplatyDokonane ZwrotyDokonane WyplatyTransferowe ProwadzoneKontaEmerytalne Wplaty
annotation
documentation
Dane o prowadzonych kontach

element IKEZestawienieProwadzonychKontTyp/BrakKont
diagram knf.if.IkeIkze_diagrams/knf.if.IkeIkze_p82.png
type WskaznikLogiczny1albotrueTyp
properties
content simple
facets
Kind Value Annotation
pattern 1|true
annotation
documentation
Brak prowadzonych kont

complexType IKEZwrotyDokonaneCaloscioweTyp
diagram knf.if.IkeIkze_diagrams/knf.if.IkeIkze_p83.png
type restriction of ZwrotyDokonaneCaloscioweTypAbs
properties
base ZwrotyDokonaneCaloscioweTypAbs
children LiczbaZwrotow WartoscZwrotow
used by
element IKEZwrotyDokonaneTyp/CalkowiteZwroty
annotation
documentation
IKE Zwroty dokonane całościowe

element IKEZwrotyDokonaneCaloscioweTyp/LiczbaZwrotow
diagram knf.if.IkeIkze_diagrams/knf.if.IkeIkze_p84.png
type LiczbaCalkowitaNieujemna19Typ
properties
content simple
facets
Kind Value Annotation
minInclusive 0
totalDigits 19
fractionDigits 0
annotation
documentation
Liczba zwrotów całkowitych dokonanych z IKE w okresie sprawozdawczym
documentation
Należy wykazać zwroty całości środków zgromadzonych na IKE.

element IKEZwrotyDokonaneCaloscioweTyp/WartoscZwrotow
diagram knf.if.IkeIkze_diagrams/knf.if.IkeIkze_p85.png
type LiczbaNieujemna19.2Typ
properties
content simple
facets
Kind Value Annotation
minInclusive 0
totalDigits 19
fractionDigits 2
annotation
documentation
Wartość zwrotów całkowitych dokonanych z IKE w okresie sprawozdawczym

complexType IKEZwrotyDokonaneCzescioweTyp
diagram knf.if.IkeIkze_diagrams/knf.if.IkeIkze_p86.png
type restriction of ZwrotyDokonaneCzescioweTypAbs
properties
base ZwrotyDokonaneCzescioweTypAbs
children LiczbaZwrotow WartoscZwrotow
used by
element IKEZwrotyDokonaneTyp/CzescioweZwroty
annotation
documentation
IKE Zwroty dokonane częściowe

element IKEZwrotyDokonaneCzescioweTyp/LiczbaZwrotow
diagram knf.if.IkeIkze_diagrams/knf.if.IkeIkze_p87.png
type LiczbaCalkowitaNieujemna19Typ
properties
content simple
facets
Kind Value Annotation
minInclusive 0
totalDigits 19
fractionDigits 0
annotation
documentation
Liczba częściowych zwrotów dokonanych z IKE w okresie sprawozdawczym
documentation
Należy wykazać zwroty części środków zgromadzonych na IKE.

element IKEZwrotyDokonaneCzescioweTyp/WartoscZwrotow
diagram knf.if.IkeIkze_diagrams/knf.if.IkeIkze_p88.png
type LiczbaNieujemna19.2Typ
properties
content simple
facets
Kind Value Annotation
minInclusive 0
totalDigits 19
fractionDigits 2
annotation
documentation
Wartość częściowych zwrotów dokonanych z IKE w okresie sprawozdawczym

complexType IKEZwrotyDokonaneTyp
diagram knf.if.IkeIkze_diagrams/knf.if.IkeIkze_p89.png
type restriction of ZwrotyDokonaneTypAbs
properties
base ZwrotyDokonaneTypAbs
children LiczbaZwrotow WartoscZwrotow CalkowiteZwroty CzescioweZwroty
used by
element IKEDaneKontTyp/ZwrotyDokonane
asserts
Test XPathDefaultNs Annotation
LiczbaZwrotow = CalkowiteZwroty/LiczbaZwrotow + CzescioweZwroty/LiczbaZwrotow 
documentation
Liczba zwrotów dokonanych z IKE w okresie sprawozdawczym musi równać się sumie liczby zwrotów całkowitych oraz częściowych dokonanych z IKE w okresie sprawozdawczym
documentation
IKEIKZE_00018
WartoscZwrotow = CalkowiteZwroty/WartoscZwrotow + CzescioweZwroty/WartoscZwrotow 
documentation
Wartość zwrotów dokonanych z IKE w okresie sprawozdawczym musi równać się sumie wartości zwrotów całkowitych oraz częściowych dokonanych z IKE w okresie sprawozdawczym
documentation
IKEIKZE_00019
annotation
documentation
IKE Zwroty dokonane

element IKEZwrotyDokonaneTyp/LiczbaZwrotow
diagram knf.if.IkeIkze_diagrams/knf.if.IkeIkze_p90.png
type LiczbaCalkowitaNieujemna19Typ
properties
content simple
facets
Kind Value Annotation
minInclusive 0
totalDigits 19
fractionDigits 0
annotation
documentation
Liczba zwrotów dokonanych z IKE w okresie sprawozdawczym
documentation
Należy wykazać wszystkie zwroty z IKE zgodnie z art. 37 ust. 1 i 1a ustawy o IKE oraz IKZE.

element IKEZwrotyDokonaneTyp/WartoscZwrotow
diagram knf.if.IkeIkze_diagrams/knf.if.IkeIkze_p91.png
type LiczbaNieujemna19.2Typ
properties
content simple
facets
Kind Value Annotation
minInclusive 0
totalDigits 19
fractionDigits 2
annotation
documentation
Wartość zwrotów dokonanych z IKE w okresie sprawozdawczym
documentation
Należy wykazać wartość wszystkich zwrotów z IKE zgodnie z art. 37 ust. 1 i 1a ustawy o IKE oraz IKZE. Zgodnie z art. 37 ust. 7 ustawy o IKE i IKZE zwrotowi podlegają środki zgromadzone na IKE pomniejszone o należny podatek oraz w określonych przypadkach o kwotę stanowiącą 30% sumy składek podstawowych wpłaconych do programu emerytalnego. Wartość tych zwrotów wykazuje się pomniejszoną o inne dokonane potrącenia, np. z tytułu opłat likwidacyjnych.

element IKEZwrotyDokonaneTyp/CalkowiteZwroty
diagram knf.if.IkeIkze_diagrams/knf.if.IkeIkze_p92.png
type IKEZwrotyDokonaneCaloscioweTyp
properties
content complex
children LiczbaZwrotow WartoscZwrotow
annotation
documentation
Całkowite zwroty

element IKEZwrotyDokonaneTyp/CzescioweZwroty
diagram knf.if.IkeIkze_diagrams/knf.if.IkeIkze_p93.png
type IKEZwrotyDokonaneCzescioweTyp
properties
content complex
children LiczbaZwrotow WartoscZwrotow
annotation
documentation
Częściowe zwroty

complexType IKZEDaneKontTyp
diagram knf.if.IkeIkze_diagrams/knf.if.IkeIkze_p94.png
type restriction of DaneKontTypAbs
properties
base DaneKontTypAbs
children LiczbaOtwartychKont WyplatyDokonane ZwrotyDokonane WyplatyTransferowe ProwadzoneKontaEmerytalne Wplaty
used by
element IKZEZestawienieProwadzonychKontTyp/ProwadzoneKonta
annotation
documentation
IKZE Dane kont

element IKZEDaneKontTyp/LiczbaOtwartychKont
diagram knf.if.IkeIkze_diagrams/knf.if.IkeIkze_p95.png
type IKZEOtwarteKontaTyp
properties
content complex
children ZalozonePierwszyRaz ZalozoneWyplataTransferowaKontoEmerytalne
attributes
Name  Type  Use  Default  Fixed  Annotation
LiczbaOgolem  LiczbaCalkowitaNieujemna19Typ  required      
documentation
Liczba IKZE otwartych w okresie sprawozdawczym
documentation
Należy wykazać liczbę IKZE założonych przez instytucję finansową w okresie sprawozdawczym. W pozycji tej należy uwzględnić również te IKZE, które zostały otworzone i zamknięte w tym samym okresie sprawozdawczym, w szczególności te, które zostały otwarte na podstawie zawartych umów i następnie zamknięte w związku z odstąpieniem klienta od umowy lub w związku z niedokonaniem przez klienta pierwszej wpłaty w deklarowanym terminie.
asserts
Test XPathDefaultNs Annotation
@LiczbaOgolem = ZalozonePierwszyRaz + ZalozoneWyplataTransferowaKontoEmerytalne 
documentation
Liczba IKZE otwartych w okresie sprawozdawczym musi równać się sumie liczby IKZE założonych po raz pierwszy oraz liczby IKZE założonych w związku z dokonaniem wypłaty transferowej z IKZE.
documentation
IKEIKZE_00024
annotation
documentation
IKZE otwarte w okresie sprawozdawczym

element IKZEDaneKontTyp/WyplatyDokonane
diagram knf.if.IkeIkze_diagrams/knf.if.IkeIkze_p96.png
type IKZEWyplatyDokonaneTyp
properties
content complex
children LiczbaWyplat WartoscWyplat Jednorazowe Ratalne
asserts
Test XPathDefaultNs Annotation
LiczbaWyplat = Jednorazowe/LiczbaWyplat + Ratalne/LiczbaWyplat 
documentation
Liczba dokonanych wypłat z IKZE w okresie sprawozdawczym musi równać się sumie liczby dokonanych wypłat z IKZE jednorazowych oraz w ratach w okresie sprawozdawczym.
documentation
IKEIKZE_00025
WartoscWyplat = Jednorazowe/WartoscWyplat + Ratalne/WartoscWyplat 
documentation
Wartość dokonanych wypłat z IKZE w okresie sprawozdawczym musi równać się sumie wartości dokonanych wypłat z IKZE jednorazowych oraz w ratach w okresie sprawozdawczym.
documentation
IKEIKZE_00026
annotation
documentation
Wypłaty dokonane z IKZE w okresie sprawozdawczym

element IKZEDaneKontTyp/ZwrotyDokonane
diagram knf.if.IkeIkze_diagrams/knf.if.IkeIkze_p97.png
type IKZEZwrotyDokonaneTyp
properties
content complex
children LiczbaZwrotow WartoscZwrotow
annotation
documentation
Zwroty dokonane z IKZE w okresie sprawozdawczym

element IKZEDaneKontTyp/WyplatyTransferowe
diagram knf.if.IkeIkze_diagrams/knf.if.IkeIkze_p98.png
type IKZEWyplatyTransferoweTyp
properties
content complex
children Przyjete Dokonane
annotation
documentation
Wypłaty transferowe

element IKZEDaneKontTyp/ProwadzoneKontaEmerytalne
diagram knf.if.IkeIkze_diagrams/knf.if.IkeIkze_p99.png
type IKZEProwadzoneKontaEmerytalneTyp
properties
content complex
children LiczbaKont WartoscKont Kobiety Mezczyzni
asserts
Test XPathDefaultNs Annotation
LiczbaKont = Kobiety/@KobietyOgolem + Mezczyzni/@MezczyzniOgolem 
documentation
Liczba IKZE prowadzonych na koniec okresu sprawozdawczego musi równać się sumie liczby IKZE oszczędzających kobiet oraz mężczyzn na koniec okresu sprawozdawczego
documentation
IKEIKZE_00027
annotation
documentation
IKZE prowadzone na koniec okresu sprawozdawczego

element IKZEDaneKontTyp/Wplaty
diagram knf.if.IkeIkze_diagrams/knf.if.IkeIkze_p100.png
type IKZEWplatyTyp
properties
content complex
children LiczbaKont WartoscWplat SredniaWplata OsobyArt8Ust6Ustawy OsobyInneNizArt8Ust6Ustawy
asserts
Test XPathDefaultNs Annotation
(LiczbaKont = 0 and WartoscWplat = 0 and SredniaWplata = 0) or (LiczbaKont != 0 and SredniaWplata = round((WartoscWplat div LiczbaKont) * 100) div 100) 
documentation
Średnia wysokość wpłat na IKZE w okresie sprawozdawczym musi równać się ilorazowi wartości wpłat na IKZE oraz liczby IKZE, na które dokonano wpłat w okresie sprawozdawczym. Średnia powinna być zaokrąglona do 2 miejsc po przecinku.
documentation
IKEIKZE_00030
LiczbaKont = OsobyArt8Ust6Ustawy/LiczbaKont + OsobyInneNizArt8Ust6Ustawy/LiczbaKont 
documentation
Liczba IKZE, na które dokonano wpłat w okresie sprawozdawczym musi równać się sumie liczby IKZE, na które dokonały wpłat osoby prowadząca pozarolniczą działalność oraz liczby pozostałych IKZE, na które dokonano wpłat w okresie sprawozdawczym.
documentation
IKEIKZE_00031
WartoscWplat = OsobyArt8Ust6Ustawy/WartoscWplat + OsobyInneNizArt8Ust6Ustawy/WartoscWplat 
documentation
Wartość wpłat na IKZE w okresie sprawozdawczym musi równać się sumie wartości wpłat na IKZE osób prowadzących pozarolniczą działalność oraz wartości
wpłat na IKZE osób, które nie prowadzą pozarolniczej działalności, w rozumieniu art. 8 ust. 6 ustawy z dnia 13 października 1998 r. o systemie ubezpieczeń społecznych
documentation
IKEIKZE_00032
annotation
documentation
IKZE, na które dokonano wpłat w okresie sprawozdawczym

complexType IKZEOtwarteKontaTyp
diagram knf.if.IkeIkze_diagrams/knf.if.IkeIkze_p101.png
type restriction of OtwarteKontaTypAbs
properties
base OtwarteKontaTypAbs
children ZalozonePierwszyRaz ZalozoneWyplataTransferowaKontoEmerytalne
used by
element IKZEDaneKontTyp/LiczbaOtwartychKont
attributes
Name  Type  Use  Default  Fixed  Annotation
LiczbaOgolem  LiczbaCalkowitaNieujemna19Typ  required      
documentation
Liczba IKZE otwartych w okresie sprawozdawczym
documentation
Należy wykazać liczbę IKZE założonych przez instytucję finansową w okresie sprawozdawczym. W pozycji tej należy uwzględnić również te IKZE, które zostały otworzone i zamknięte w tym samym okresie sprawozdawczym, w szczególności te, które zostały otwarte na podstawie zawartych umów i następnie zamknięte w związku z odstąpieniem klienta od umowy lub w związku z niedokonaniem przez klienta pierwszej wpłaty w deklarowanym terminie.
asserts
Test XPathDefaultNs Annotation
@LiczbaOgolem = ZalozonePierwszyRaz + ZalozoneWyplataTransferowaKontoEmerytalne 
documentation
Liczba IKZE otwartych w okresie sprawozdawczym musi równać się sumie liczby IKZE założonych po raz pierwszy oraz liczby IKZE założonych w związku z dokonaniem wypłaty transferowej z IKZE.
documentation
IKEIKZE_00024
annotation
documentation
IKZE Otwarte konta

attribute IKZEOtwarteKontaTyp/@LiczbaOgolem
type LiczbaCalkowitaNieujemna19Typ
properties
use required
facets
Kind Value Annotation
minInclusive 0
totalDigits 19
fractionDigits 0
annotation
documentation
Liczba IKZE otwartych w okresie sprawozdawczym
documentation
Należy wykazać liczbę IKZE założonych przez instytucję finansową w okresie sprawozdawczym. W pozycji tej należy uwzględnić również te IKZE, które zostały otworzone i zamknięte w tym samym okresie sprawozdawczym, w szczególności te, które zostały otwarte na podstawie zawartych umów i następnie zamknięte w związku z odstąpieniem klienta od umowy lub w związku z niedokonaniem przez klienta pierwszej wpłaty w deklarowanym terminie.

element IKZEOtwarteKontaTyp/ZalozonePierwszyRaz
diagram knf.if.IkeIkze_diagrams/knf.if.IkeIkze_p102.png
type LiczbaCalkowitaNieujemna19Typ
properties
content simple
facets
Kind Value Annotation
minInclusive 0
totalDigits 19
fractionDigits 0
annotation
documentation
Liczba IKZE założonych po raz pierwszy
documentation
Należy wykazać wyłącznie liczbę IKZE założonych po raz pierwszy przez daną osobę (w sensie ogólnym, nie w znaczeniu iż założono je po raz pierwszy w danej instytucji). Jako IKZE założone po raz pierwszy traktuje się także przypadki, gdy osoba otwierająca konto w poprzednich latach posiadała IKZE, ale zlikwidowała je ze względu na dokonanie zwrotu środków.

element IKZEOtwarteKontaTyp/ZalozoneWyplataTransferowaKontoEmerytalne
diagram knf.if.IkeIkze_diagrams/knf.if.IkeIkze_p103.png
type LiczbaCalkowitaNieujemna19Typ
properties
content simple
facets
Kind Value Annotation
minInclusive 0
totalDigits 19
fractionDigits 0
annotation
documentation
Liczba IKZE założone w związku z dokonaniem wypłaty transferowej z IKZE
documentation
Należy wykazać liczbę IKZE założonych w okresie sprawozdawczym przez instytucję finansową w związku z wypłatą transferową przyjętą z innego IKZE i uwzględnić IKZE założone w związku z wypłatą transferową, w przypadku których do ostatniego dnia okresu sprawozdawczego nie nastąpił transfer środków pieniężnych z innej instytucji finansowej.

complexType IKZEProwadzoneKontaEmerytalneKobietyTyp
diagram knf.if.IkeIkze_diagrams/knf.if.IkeIkze_p104.png
type restriction of ProwadzoneKontaEmerytalneKobietyTypAbs
properties
base ProwadzoneKontaEmerytalneKobietyTypAbs
children Do30Lat Od31Do40Lat Od41Do50Lat Od51Do60Lat Od61Do65Lat Ponad65Lat
used by
element IKZEProwadzoneKontaEmerytalneTyp/Kobiety
attributes
Name  Type  Use  Default  Fixed  Annotation
KobietyOgolem  LiczbaCalkowitaNieujemna19Typ  required      
documentation
Liczba IKZE oszczędzających kobiet na koniec okresu sprawozdawczego
asserts
Test XPathDefaultNs Annotation
@KobietyOgolem = Do30Lat + Od31Do40Lat + Od41Do50Lat + Od51Do60Lat + Od61Do65Lat + Ponad65Lat 
documentation
Liczba IKZE oszczędzających kobiet na koniec okresu sprawozdawczego musi równać się sumie liczby IKZE oszczędzających kobiet w podziale na grupy wiekowe
documentation
IKEIKZE_00028
annotation
documentation
IKZE Prowadzone konta emerytalne kobiety

attribute IKZEProwadzoneKontaEmerytalneKobietyTyp/@KobietyOgolem
type LiczbaCalkowitaNieujemna19Typ
properties
use required
facets
Kind Value Annotation
minInclusive 0
totalDigits 19
fractionDigits 0
annotation
documentation
Liczba IKZE oszczędzających kobiet na koniec okresu sprawozdawczego

element IKZEProwadzoneKontaEmerytalneKobietyTyp/Do30Lat
diagram knf.if.IkeIkze_diagrams/knf.if.IkeIkze_p105.png
type LiczbaCalkowitaNieujemna19Typ
properties
content simple
facets
Kind Value Annotation
minInclusive 0
totalDigits 19
fractionDigits 0
annotation
documentation
Liczba IKZE kobiet do 30 lat na koniec okresu sprawozdawczego

element IKZEProwadzoneKontaEmerytalneKobietyTyp/Od31Do40Lat
diagram knf.if.IkeIkze_diagrams/knf.if.IkeIkze_p106.png
type LiczbaCalkowitaNieujemna19Typ
properties
content simple
facets
Kind Value Annotation
minInclusive 0
totalDigits 19
fractionDigits 0
annotation
documentation
Liczba IKZE kobiet w wieku 31-40 lat na koniec okresu sprawozdawczego

element IKZEProwadzoneKontaEmerytalneKobietyTyp/Od41Do50Lat
diagram knf.if.IkeIkze_diagrams/knf.if.IkeIkze_p107.png
type LiczbaCalkowitaNieujemna19Typ
properties
content simple
facets
Kind Value Annotation
minInclusive 0
totalDigits 19
fractionDigits 0
annotation
documentation
Liczba IKZE kobiet w wieku 41-50 lat na koniec okresu sprawozdawczego

element IKZEProwadzoneKontaEmerytalneKobietyTyp/Od51Do60Lat
diagram knf.if.IkeIkze_diagrams/knf.if.IkeIkze_p108.png
type LiczbaCalkowitaNieujemna19Typ
properties
content simple
facets
Kind Value Annotation
minInclusive 0
totalDigits 19
fractionDigits 0
annotation
documentation
Liczba IKZE kobiet w wieku 51-60 lat na koniec okresu sprawozdawczego

element IKZEProwadzoneKontaEmerytalneKobietyTyp/Od61Do65Lat
diagram knf.if.IkeIkze_diagrams/knf.if.IkeIkze_p109.png
type LiczbaCalkowitaNieujemna19Typ
properties
content simple
facets
Kind Value Annotation
minInclusive 0
totalDigits 19
fractionDigits 0
annotation
documentation
Liczba IKZE kobiet w wieku 61-65 lat na koniec okresu sprawozdawczego

element IKZEProwadzoneKontaEmerytalneKobietyTyp/Ponad65Lat
diagram knf.if.IkeIkze_diagrams/knf.if.IkeIkze_p110.png
type LiczbaCalkowitaNieujemna19Typ
properties
content simple
facets
Kind Value Annotation
minInclusive 0
totalDigits 19
fractionDigits 0
annotation
documentation
Liczba IKZE kobiet w wieku ponad 65 lat na koniec okresu sprawozdawczego

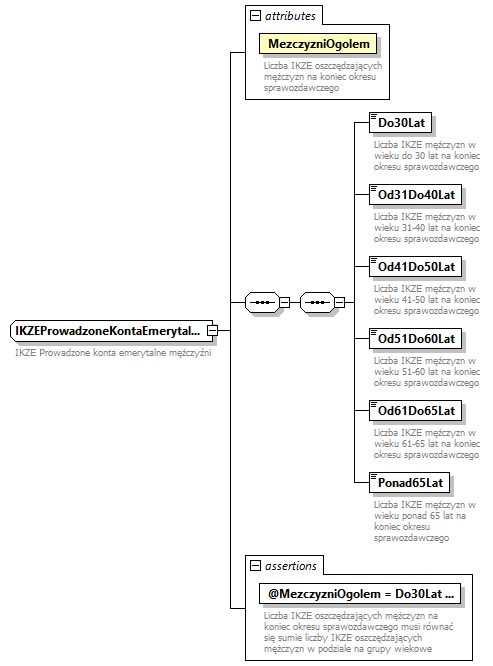
complexType IKZEProwadzoneKontaEmerytalneMezczyzniTyp
diagram knf.if.IkeIkze_diagrams/knf.if.IkeIkze_p111.png
type restriction of ProwadzoneKontaEmerytalneMezczyzniTypAbs
properties
base ProwadzoneKontaEmerytalneMezczyzniTypAbs
children Do30Lat Od31Do40Lat Od41Do50Lat Od51Do60Lat Od61Do65Lat Ponad65Lat
used by
element IKZEProwadzoneKontaEmerytalneTyp/Mezczyzni
attributes
Name  Type  Use  Default  Fixed  Annotation
MezczyzniOgolem  LiczbaCalkowitaNieujemna19Typ  required      
documentation
Liczba IKZE oszczędzających mężczyzn na koniec okresu sprawozdawczego
asserts
Test XPathDefaultNs Annotation
@MezczyzniOgolem = Do30Lat + Od31Do40Lat + Od41Do50Lat + Od51Do60Lat + Od61Do65Lat + Ponad65Lat 
documentation
Liczba IKZE oszczędzających mężczyzn na koniec okresu sprawozdawczego musi równać się sumie liczby IKZE oszczędzających mężczyzn w podziale na grupy wiekowe
documentation
IKEIKZE_00029
annotation
documentation
IKZE Prowadzone konta emerytalne mężczyźni

attribute IKZEProwadzoneKontaEmerytalneMezczyzniTyp/@MezczyzniOgolem
type LiczbaCalkowitaNieujemna19Typ
properties
use required
facets
Kind Value Annotation
minInclusive 0
totalDigits 19
fractionDigits 0
annotation
documentation
Liczba IKZE oszczędzających mężczyzn na koniec okresu sprawozdawczego

element IKZEProwadzoneKontaEmerytalneMezczyzniTyp/Do30Lat
diagram knf.if.IkeIkze_diagrams/knf.if.IkeIkze_p112.png
type LiczbaCalkowitaNieujemna19Typ
properties
content simple
facets
Kind Value Annotation
minInclusive 0
totalDigits 19
fractionDigits 0
annotation
documentation
Liczba IKZE mężczyzn w wieku do 30 lat na koniec okresu sprawozdawczego

element IKZEProwadzoneKontaEmerytalneMezczyzniTyp/Od31Do40Lat
diagram knf.if.IkeIkze_diagrams/knf.if.IkeIkze_p113.png
type LiczbaCalkowitaNieujemna19Typ
properties
content simple
facets
Kind Value Annotation
minInclusive 0
totalDigits 19
fractionDigits 0
annotation
documentation
Liczba IKZE mężczyzn w wieku 31-40 lat na koniec okresu sprawozdawczego

element IKZEProwadzoneKontaEmerytalneMezczyzniTyp/Od41Do50Lat
diagram knf.if.IkeIkze_diagrams/knf.if.IkeIkze_p114.png
type LiczbaCalkowitaNieujemna19Typ
properties
content simple
facets
Kind Value Annotation
minInclusive 0
totalDigits 19
fractionDigits 0
annotation
documentation
Liczba IKZE mężczyzn w wieku 41-50 lat na koniec okresu sprawozdawczego

element IKZEProwadzoneKontaEmerytalneMezczyzniTyp/Od51Do60Lat
diagram knf.if.IkeIkze_diagrams/knf.if.IkeIkze_p115.png
type LiczbaCalkowitaNieujemna19Typ
properties
content simple
facets
Kind Value Annotation
minInclusive 0
totalDigits 19
fractionDigits 0
annotation
documentation
Liczba IKZE mężczyzn w wieku 51-60 lat na koniec okresu sprawozdawczego

element IKZEProwadzoneKontaEmerytalneMezczyzniTyp/Od61Do65Lat
diagram knf.if.IkeIkze_diagrams/knf.if.IkeIkze_p116.png
type LiczbaCalkowitaNieujemna19Typ
properties
content simple
facets
Kind Value Annotation
minInclusive 0
totalDigits 19
fractionDigits 0
annotation
documentation
Liczba IKZE mężczyzn w wieku 61-65 lat na koniec okresu sprawozdawczego

element IKZEProwadzoneKontaEmerytalneMezczyzniTyp/Ponad65Lat
diagram knf.if.IkeIkze_diagrams/knf.if.IkeIkze_p117.png
type LiczbaCalkowitaNieujemna19Typ
properties
content simple
facets
Kind Value Annotation
minInclusive 0
totalDigits 19
fractionDigits 0
annotation
documentation
Liczba IKZE mężczyzn w wieku ponad 65 lat na koniec okresu sprawozdawczego

complexType IKZEProwadzoneKontaEmerytalneTyp
diagram knf.if.IkeIkze_diagrams/knf.if.IkeIkze_p118.png
type restriction of ProwadzoneKontaEmerytalneTypAbs
properties
base ProwadzoneKontaEmerytalneTypAbs
children LiczbaKont WartoscKont Kobiety Mezczyzni
used by
element IKZEDaneKontTyp/ProwadzoneKontaEmerytalne
asserts
Test XPathDefaultNs Annotation
LiczbaKont = Kobiety/@KobietyOgolem + Mezczyzni/@MezczyzniOgolem 
documentation
Liczba IKZE prowadzonych na koniec okresu sprawozdawczego musi równać się sumie liczby IKZE oszczędzających kobiet oraz mężczyzn na koniec okresu sprawozdawczego
documentation
IKEIKZE_00027
annotation
documentation
IKZE Prowadzone konta emerytalne

element IKZEProwadzoneKontaEmerytalneTyp/LiczbaKont
diagram knf.if.IkeIkze_diagrams/knf.if.IkeIkze_p119.png
type LiczbaCalkowitaNieujemna19Typ
properties
content simple
facets
Kind Value Annotation
minInclusive 0
totalDigits 19
fractionDigits 0
annotation
documentation
Liczba IKZE prowadzonych na koniec okresu sprawozdawczego
documentation
Należy wykazać liczbę IKZE prowadzonych na koniec okresu sprawozdawczego przez instytucję finansową (w tym przypadku podpisanych umów).

element IKZEProwadzoneKontaEmerytalneTyp/WartoscKont
diagram knf.if.IkeIkze_diagrams/knf.if.IkeIkze_p120.png
type LiczbaNieujemna19.2Typ
properties
content simple
facets
Kind Value Annotation
minInclusive 0
totalDigits 19
fractionDigits 2
annotation
documentation
Wartość IKZE prowadzonych na koniec okresu sprawozdawczego
documentation
Wartość IKZE prowadzonych na koniec okresu sprawozdawczego przez instytucję finansową jest równa sumie wartości przypisanych IKZE aktywów według stanu na koniec okresu sprawozdawczego.
Dla funduszy inwestycyjnych i emerytalnych wartość ta powinna być z ostatniego dnia wyceny w okresie sprawozdawczym, np. jeżeli ostatnia wycena funduszu została dokonana 29 czerwca to wartość w tym polu powinna być z tego dnia.

element IKZEProwadzoneKontaEmerytalneTyp/Kobiety
diagram knf.if.IkeIkze_diagrams/knf.if.IkeIkze_p121.png
type IKZEProwadzoneKontaEmerytalneKobietyTyp
properties
content complex
children Do30Lat Od31Do40Lat Od41Do50Lat Od51Do60Lat Od61Do65Lat Ponad65Lat
attributes
Name  Type  Use  Default  Fixed  Annotation
KobietyOgolem  LiczbaCalkowitaNieujemna19Typ  required      
documentation
Liczba IKZE oszczędzających kobiet na koniec okresu sprawozdawczego
asserts
Test XPathDefaultNs Annotation
@KobietyOgolem = Do30Lat + Od31Do40Lat + Od41Do50Lat + Od51Do60Lat + Od61Do65Lat + Ponad65Lat 
documentation
Liczba IKZE oszczędzających kobiet na koniec okresu sprawozdawczego musi równać się sumie liczby IKZE oszczędzających kobiet w podziale na grupy wiekowe
documentation
IKEIKZE_00028
annotation
documentation
Konta oszczędzających kobiet prowadzone na koniec okresu

element IKZEProwadzoneKontaEmerytalneTyp/Mezczyzni
diagram knf.if.IkeIkze_diagrams/knf.if.IkeIkze_p122.png
type IKZEProwadzoneKontaEmerytalneMezczyzniTyp
properties
content complex
children Do30Lat Od31Do40Lat Od41Do50Lat Od51Do60Lat Od61Do65Lat Ponad65Lat
attributes
Name  Type  Use  Default  Fixed  Annotation
MezczyzniOgolem  LiczbaCalkowitaNieujemna19Typ  required      
documentation
Liczba IKZE oszczędzających mężczyzn na koniec okresu sprawozdawczego
asserts
Test XPathDefaultNs Annotation
@MezczyzniOgolem = Do30Lat + Od31Do40Lat + Od41Do50Lat + Od51Do60Lat + Od61Do65Lat + Ponad65Lat 
documentation
Liczba IKZE oszczędzających mężczyzn na koniec okresu sprawozdawczego musi równać się sumie liczby IKZE oszczędzających mężczyzn w podziale na grupy wiekowe
documentation
IKEIKZE_00029
annotation
documentation
Konta oszczędzających mężczyzn prowadzone na koniec okresu

complexType IKZEWplatyOsobArt8Ust6UstawyTyp
diagram knf.if.IkeIkze_diagrams/knf.if.IkeIkze_p123.png
type restriction of WplatyArt8Ust6UstawyTypAbs
properties
base WplatyArt8Ust6UstawyTypAbs
children LiczbaKont WartoscWplat SredniaWplata
used by
element IKZEWplatyTyp/OsobyArt8Ust6Ustawy
asserts
Test XPathDefaultNs Annotation
(LiczbaKont = 0 and WartoscWplat = 0 and SredniaWplata = 0) or (LiczbaKont != 0 and SredniaWplata = round((WartoscWplat div LiczbaKont) * 100) div 100) 
documentation
Średnia wysokość wpłat na IKZE osób prowadzących pozarolniczą działalność musi równać się ilorazowi wartości wpłat oraz liczby IKZE, na które dokonały wpłat osoby prowadzące pozarolniczą działalność, w rozumieniu art. 8 ust. 6 ustawy z dnia 13 października 1998 r. o systemie ubezpieczeń społecznych. Średnia powinna być zaokrąglona do 2 miejsc po przecinku.
documentation
IKEIKZE_00033
annotation
documentation
IKZE wpłaty osób Art 8 Ust 6 Ustawy

element IKZEWplatyOsobArt8Ust6UstawyTyp/LiczbaKont
diagram knf.if.IkeIkze_diagrams/knf.if.IkeIkze_p124.png
type LiczbaCalkowitaNieujemna19Typ
properties
content simple
facets
Kind Value Annotation
minInclusive 0
totalDigits 19
fractionDigits 0
annotation
documentation
Liczba IKZE, na które dokonały wpłat osoby prowadzące pozarolniczą działalność, w rozumieniu art. 8 ust. 6 ustawy z dnia 13 października 1998 r. o systemie ubezpieczeń społecznych

element IKZEWplatyOsobArt8Ust6UstawyTyp/WartoscWplat
diagram knf.if.IkeIkze_diagrams/knf.if.IkeIkze_p125.png
type LiczbaNieujemna19.2Typ
properties
content simple
facets
Kind Value Annotation
minInclusive 0
totalDigits 19
fractionDigits 2
annotation
documentation
Wartość wpłat na IKZE osób prowadzących pozarolniczą działalność, w rozumieniu art. 8 ust. 6 ustawy z dnia 13 października 1998 r. o systemie ubezpieczeń społecznych

element IKZEWplatyOsobArt8Ust6UstawyTyp/SredniaWplata
diagram knf.if.IkeIkze_diagrams/knf.if.IkeIkze_p126.png
type LiczbaNieujemna19.2Typ
properties
content simple
facets
Kind Value Annotation
minInclusive 0
totalDigits 19
fractionDigits 2
annotation
documentation
Średnia wysokość wpłat na IKZE osób prowadzących pozarolniczą działalność, w rozumieniu art. 8 ust. 6 ustawy z dnia 13 października 1998 r. o systemie ubezpieczeń społecznych

complexType IKZEWplatyOsobInnychNizArt8Ust6UstawyTyp
diagram knf.if.IkeIkze_diagrams/knf.if.IkeIkze_p127.png
type restriction of WplatyArt8Ust6UstawyTypAbs
properties
base WplatyArt8Ust6UstawyTypAbs
children LiczbaKont WartoscWplat SredniaWplata
used by
element IKZEWplatyTyp/OsobyInneNizArt8Ust6Ustawy
asserts
Test XPathDefaultNs Annotation
(LiczbaKont = 0 and WartoscWplat = 0 and SredniaWplata = 0) or (LiczbaKont != 0 and SredniaWplata = round((WartoscWplat div LiczbaKont) * 100) div 100) 
documentation
Średnia wysokość wpłat na IKZE osób, które nie prowadzą pozarolniczej działalności musi równać się ilorazowi wartości wpłat oraz liczby IKZE, na które dokonały wpłat osoby, które nie prowadzą pozarolniczej działalności, w rozumieniu art. 8 ust. 6 ustawy z dnia 13 października 1998 r. o systemie ubezpieczeń społecznych. Średnia powinna być zaokrąglona do 2 miejsc po przecinku.
documentation
IKEIKZE_00034
annotation
documentation
IKZE wpłaty osób innych niż Art 8 Ust 6 Ustawy

element IKZEWplatyOsobInnychNizArt8Ust6UstawyTyp/LiczbaKont
diagram knf.if.IkeIkze_diagrams/knf.if.IkeIkze_p128.png
type LiczbaCalkowitaNieujemna19Typ
properties
content simple
facets
Kind Value Annotation
minInclusive 0
totalDigits 19
fractionDigits 0
annotation
documentation
Liczba IKZE, na które dokonały wpłat osoby, które nie prowadzą pozarolniczej działalności, w rozumieniu art. 8 ust. 6 ustawy z dnia 13 października 1998 r. o systemie ubezpieczeń społecznych

element IKZEWplatyOsobInnychNizArt8Ust6UstawyTyp/WartoscWplat
diagram knf.if.IkeIkze_diagrams/knf.if.IkeIkze_p129.png
type LiczbaNieujemna19.2Typ
properties
content simple
facets
Kind Value Annotation
minInclusive 0
totalDigits 19
fractionDigits 2
annotation
documentation
Wartość wpłat na IKZE osób, które nie prowadzą pozarolniczej działalności, w rozumieniu art. 8 ust. 6 ustawy z dnia 13 października 1998 r. o systemie ubezpieczeń społecznych

element IKZEWplatyOsobInnychNizArt8Ust6UstawyTyp/SredniaWplata
diagram knf.if.IkeIkze_diagrams/knf.if.IkeIkze_p130.png
type LiczbaNieujemna19.2Typ
properties
content simple
facets
Kind Value Annotation
minInclusive 0
totalDigits 19
fractionDigits 2
annotation
documentation
Średnia wysokość wpłat na IKZE osób, które nie prowadzą pozarolniczej działalności, w rozumieniu art. 8 ust. 6 ustawy z dnia 13 października 1998 r. o systemie ubezpieczeń społecznych

complexType IKZEWplatyTyp
diagram knf.if.IkeIkze_diagrams/knf.if.IkeIkze_p131.png
type restriction of WplatyTypAbs
properties
base WplatyTypAbs
children LiczbaKont WartoscWplat SredniaWplata OsobyArt8Ust6Ustawy OsobyInneNizArt8Ust6Ustawy
used by
element IKZEDaneKontTyp/Wplaty
asserts
Test XPathDefaultNs Annotation
(LiczbaKont = 0 and WartoscWplat = 0 and SredniaWplata = 0) or (LiczbaKont != 0 and SredniaWplata = round((WartoscWplat div LiczbaKont) * 100) div 100) 
documentation
Średnia wysokość wpłat na IKZE w okresie sprawozdawczym musi równać się ilorazowi wartości wpłat na IKZE oraz liczby IKZE, na które dokonano wpłat w okresie sprawozdawczym. Średnia powinna być zaokrąglona do 2 miejsc po przecinku.
documentation
IKEIKZE_00030
LiczbaKont = OsobyArt8Ust6Ustawy/LiczbaKont + OsobyInneNizArt8Ust6Ustawy/LiczbaKont 
documentation
Liczba IKZE, na które dokonano wpłat w okresie sprawozdawczym musi równać się sumie liczby IKZE, na które dokonały wpłat osoby prowadząca pozarolniczą działalność oraz liczby pozostałych IKZE, na które dokonano wpłat w okresie sprawozdawczym.
documentation
IKEIKZE_00031
WartoscWplat = OsobyArt8Ust6Ustawy/WartoscWplat + OsobyInneNizArt8Ust6Ustawy/WartoscWplat 
documentation
Wartość wpłat na IKZE w okresie sprawozdawczym musi równać się sumie wartości wpłat na IKZE osób prowadzących pozarolniczą działalność oraz wartości
wpłat na IKZE osób, które nie prowadzą pozarolniczej działalności, w rozumieniu art. 8 ust. 6 ustawy z dnia 13 października 1998 r. o systemie ubezpieczeń społecznych
documentation
IKEIKZE_00032
annotation
documentation
IKZE Wpłaty

element IKZEWplatyTyp/LiczbaKont
diagram knf.if.IkeIkze_diagrams/knf.if.IkeIkze_p132.png
type LiczbaCalkowitaNieujemna19Typ
properties
content simple
facets
Kind Value Annotation
minInclusive 0
totalDigits 19
fractionDigits 0
annotation
documentation
Liczba IKZE, na które dokonano wpłat w okresie sprawozdawczym
documentation
Należy wykazać liczbę IKZE, na które dokonywano wpłat w okresie sprawozdawczym. W pozycji tej należy odpowiednio uwzględniać IKZE zlikwidowane w okresie sprawozdawczym, o ile w tym okresie zostały dokonane na nie wpłaty. Nie należy uwzględniać tych IKZE, na które w okresie sprawozdawczym nie została dokonana żadna wpłata, w tym również tych IKZE, które zostały zasilone wyłącznie przyjętą wypłatą transferową.

element IKZEWplatyTyp/WartoscWplat
diagram knf.if.IkeIkze_diagrams/knf.if.IkeIkze_p133.png
type LiczbaNieujemna19.2Typ
properties
content simple
facets
Kind Value Annotation
minInclusive 0
totalDigits 19
fractionDigits 2
annotation
documentation
Wartość wpłat na IKZE w okresie sprawozdawczym
documentation
Wykazuje się wyłącznie kwotę wpłat na IKZE dokonanych przez oszczędzających, w tym przypadku przyjętych środków pieniężnych przez instytucję finansową w okresie sprawozdawczym. Nie należy uwzględniać tych IKZE, na które w okresie sprawozdawczym nie została dokonana żadna wpłata, w tym również tych IKZE, które zostały zasilone wyłącznie przyjętą wypłatą transferową.

element IKZEWplatyTyp/SredniaWplata
diagram knf.if.IkeIkze_diagrams/knf.if.IkeIkze_p134.png
type LiczbaNieujemna19.2Typ
properties
content simple
facets
Kind Value Annotation
minInclusive 0
totalDigits 19
fractionDigits 2
annotation
documentation
Średnia wysokość wpłat na IKZE w okresie sprawozdawczym
documentation
Średnia jest ilorazem sumy wpłat na IKZE dokonanych w okresie sprawozdawczym przez liczbę IKZE, na które dokonano wpłat w okresie sprawozdawczym.

element IKZEWplatyTyp/OsobyArt8Ust6Ustawy
diagram knf.if.IkeIkze_diagrams/knf.if.IkeIkze_p135.png
type IKZEWplatyOsobArt8Ust6UstawyTyp
properties
content complex
children LiczbaKont WartoscWplat SredniaWplata
asserts
Test XPathDefaultNs Annotation
(LiczbaKont = 0 and WartoscWplat = 0 and SredniaWplata = 0) or (LiczbaKont != 0 and SredniaWplata = round((WartoscWplat div LiczbaKont) * 100) div 100) 
documentation
Średnia wysokość wpłat na IKZE osób prowadzących pozarolniczą działalność musi równać się ilorazowi wartości wpłat oraz liczby IKZE, na które dokonały wpłat osoby prowadzące pozarolniczą działalność, w rozumieniu art. 8 ust. 6 ustawy z dnia 13 października 1998 r. o systemie ubezpieczeń społecznych. Średnia powinna być zaokrąglona do 2 miejsc po przecinku.
documentation
IKEIKZE_00033
annotation
documentation
IKZE, na które dokonały wpłat osoby prowadzące pozarolniczą działalność, w rozumieniu art. 8 ust. 6 ustawy z dnia 13 października 1998 r. o systemie ubezpieczeń społecznych

element IKZEWplatyTyp/OsobyInneNizArt8Ust6Ustawy
diagram knf.if.IkeIkze_diagrams/knf.if.IkeIkze_p136.png
type IKZEWplatyOsobInnychNizArt8Ust6UstawyTyp
properties
content complex
children LiczbaKont WartoscWplat SredniaWplata
asserts
Test XPathDefaultNs Annotation
(LiczbaKont = 0 and WartoscWplat = 0 and SredniaWplata = 0) or (LiczbaKont != 0 and SredniaWplata = round((WartoscWplat div LiczbaKont) * 100) div 100) 
documentation
Średnia wysokość wpłat na IKZE osób, które nie prowadzą pozarolniczej działalności musi równać się ilorazowi wartości wpłat oraz liczby IKZE, na które dokonały wpłat osoby, które nie prowadzą pozarolniczej działalności, w rozumieniu art. 8 ust. 6 ustawy z dnia 13 października 1998 r. o systemie ubezpieczeń społecznych. Średnia powinna być zaokrąglona do 2 miejsc po przecinku.
documentation
IKEIKZE_00034
annotation
documentation
IKZE, na które dokonały wpłat osoby, które nie prowadzą pozarolniczej działalności, w rozumieniu art. 8 ust. 6 ustawy z dnia 13 października 1998 r. o systemie ubezpieczeń społecznych

complexType IKZEWyplatyDokonaneJednorazoweTyp
diagram knf.if.IkeIkze_diagrams/knf.if.IkeIkze_p137.png
type restriction of WyplatyDokonaneJednorazoweTypAbs
properties
base WyplatyDokonaneJednorazoweTypAbs
children LiczbaWyplat WartoscWyplat
used by
element IKZEWyplatyDokonaneTyp/Jednorazowe
annotation
documentation
IKZE Wyplaty dokonane jednorazowe

element IKZEWyplatyDokonaneJednorazoweTyp/LiczbaWyplat
diagram knf.if.IkeIkze_diagrams/knf.if.IkeIkze_p138.png
type LiczbaCalkowitaNieujemna19Typ
properties
content simple
facets
Kind Value Annotation
minInclusive 0
totalDigits 19
fractionDigits 0
annotation
documentation
Liczba dokonanych wypłat jednorazowych z IKZE w okresie sprawozdawczym
documentation
Należy wykazać odpowiednio wypłaty z IKZE zrealizowane w formule jednorazowej.

element IKZEWyplatyDokonaneJednorazoweTyp/WartoscWyplat
diagram knf.if.IkeIkze_diagrams/knf.if.IkeIkze_p139.png
type LiczbaNieujemna19.2Typ
properties
content simple
facets
Kind Value Annotation
minInclusive 0
totalDigits 19
fractionDigits 2
annotation
documentation
Wartość dokonanych wypłat jednorazowych z IKZE w okresie sprawozdawczym

complexType IKZEWyplatyDokonaneRatalneTyp
diagram knf.if.IkeIkze_diagrams/knf.if.IkeIkze_p140.png
type restriction of WyplatyDokonaneRatalneTypAbs
properties
base WyplatyDokonaneRatalneTypAbs
children LiczbaWyplat WartoscWyplat
used by
element IKZEWyplatyDokonaneTyp/Ratalne
annotation
documentation
IKZE Wypłaty dokonane ratalne

element IKZEWyplatyDokonaneRatalneTyp/LiczbaWyplat
diagram knf.if.IkeIkze_diagrams/knf.if.IkeIkze_p141.png
type LiczbaCalkowitaNieujemna19Typ
properties
content simple
facets
Kind Value Annotation
minInclusive 0
totalDigits 19
fractionDigits 0
annotation
documentation
Liczba dokonanych wypłat w ratach z IKZE w okresie sprawozdawczym
documentation
Należy wykazać odpowiednio wypłaty z IKZE zrealizowane w formule ratalnej, przy czym wypłaty ratalne dla jednej osoby w okresie sprawozdawczym traktuje się jako 1 wypłata (nie zlicza się liczby rat).

element IKZEWyplatyDokonaneRatalneTyp/WartoscWyplat
diagram knf.if.IkeIkze_diagrams/knf.if.IkeIkze_p142.png
type LiczbaNieujemna19.2Typ
properties
content simple
facets
Kind Value Annotation
minInclusive 0
totalDigits 19
fractionDigits 2
annotation
documentation
Wartość dokonanych wypłat w ratach z IKZE w okresie sprawozdawczym

complexType IKZEWyplatyDokonaneTyp
diagram knf.if.IkeIkze_diagrams/knf.if.IkeIkze_p143.png
type restriction of WyplatyDokonaneTypAbs
properties
base WyplatyDokonaneTypAbs
children LiczbaWyplat WartoscWyplat Jednorazowe Ratalne
used by
element IKZEDaneKontTyp/WyplatyDokonane
asserts
Test XPathDefaultNs Annotation
LiczbaWyplat = Jednorazowe/LiczbaWyplat + Ratalne/LiczbaWyplat 
documentation
Liczba dokonanych wypłat z IKZE w okresie sprawozdawczym musi równać się sumie liczby dokonanych wypłat z IKZE jednorazowych oraz w ratach w okresie sprawozdawczym.
documentation
IKEIKZE_00025
WartoscWyplat = Jednorazowe/WartoscWyplat + Ratalne/WartoscWyplat 
documentation
Wartość dokonanych wypłat z IKZE w okresie sprawozdawczym musi równać się sumie wartości dokonanych wypłat z IKZE jednorazowych oraz w ratach w okresie sprawozdawczym.
documentation
IKEIKZE_00026
annotation
documentation
IKZE Wypłaty dokonane

element IKZEWyplatyDokonaneTyp/LiczbaWyplat
diagram knf.if.IkeIkze_diagrams/knf.if.IkeIkze_p144.png
type LiczbaCalkowitaNieujemna19Typ
properties
content simple
facets
Kind Value Annotation
minInclusive 0
totalDigits 19
fractionDigits 0
annotation
documentation
Liczba dokonanych wypłat z IKZE w okresie sprawozdawczym
documentation
Należy wykazać wszystkie wypłaty zrealizowane przez instytucję finansową prowadzącą IKZE zgodnie z art. 34a ust. 1 ustawy o IKE oraz IKZE.

element IKZEWyplatyDokonaneTyp/WartoscWyplat
diagram knf.if.IkeIkze_diagrams/knf.if.IkeIkze_p145.png
type LiczbaNieujemna19.2Typ
properties
content simple
facets
Kind Value Annotation
minInclusive 0
totalDigits 19
fractionDigits 2
annotation
documentation
Wartość dokonanych wypłat z IKZE w okresie sprawozdawczym
documentation
Wartość wypłat pomniejszoną o wszelkie dokonane potrącenia, np. z tytułu opłat likwidacyjnych, podatków.

element IKZEWyplatyDokonaneTyp/Jednorazowe
diagram knf.if.IkeIkze_diagrams/knf.if.IkeIkze_p146.png
type IKZEWyplatyDokonaneJednorazoweTyp
properties
content complex
children LiczbaWyplat WartoscWyplat
annotation
documentation
Wypłaty jednorazowe

element IKZEWyplatyDokonaneTyp/Ratalne
diagram knf.if.IkeIkze_diagrams/knf.if.IkeIkze_p147.png
type IKZEWyplatyDokonaneRatalneTyp
properties
content complex
children LiczbaWyplat WartoscWyplat
annotation
documentation
Wypłaty w ratach

complexType IKZEWyplatyTransferoweDokonaneIKZETyp
diagram knf.if.IkeIkze_diagrams/knf.if.IkeIkze_p148.png
type restriction of WyplatyTransferoweDokonaneKontoEmerytalneTypAbs
properties
base WyplatyTransferoweDokonaneKontoEmerytalneTypAbs
children LiczbaWyplat WartoscWyplat
used by
element IKZEWyplatyTransferoweDokonaneTyp/KontoEmerytalne
annotation
documentation
IKZE Wypłaty transferowe dokonane IKZE

element IKZEWyplatyTransferoweDokonaneIKZETyp/LiczbaWyplat
diagram knf.if.IkeIkze_diagrams/knf.if.IkeIkze_p149.png
type LiczbaCalkowitaNieujemna19Typ
properties
content simple
facets
Kind Value Annotation
minInclusive 0
totalDigits 19
fractionDigits 0
annotation
documentation
Liczba wypłat transferowych dokonanych na IKZE w okresie sprawozdawczym
documentation
Należy wykazać liczbę wypłat transferowych dokonanych na IKZE zgodnie z art. 35 ust. 1 pkt 1 i 5 ustawy o IKE oraz IKZE (z wyjątkiem konwersji).

element IKZEWyplatyTransferoweDokonaneIKZETyp/WartoscWyplat
diagram knf.if.IkeIkze_diagrams/knf.if.IkeIkze_p150.png
type LiczbaNieujemna19.2Typ
properties
content simple
facets
Kind Value Annotation
minInclusive 0
totalDigits 19
fractionDigits 2
annotation
documentation
Wartość wypłat transferowych dokonanych na IKZE w okresie sprawozdawczym
documentation
Należy wykazać wartość wypłat transferowych dokonanych na IKZE zgodnie z art. 35 ust. 1 pkt 1 i 5 ustawy o IKE oraz IKZE (z wyjątkiem konwersji), pomniejszoną o wszelkie dokonane potrącenia, np. z tytułu opłat likwidacyjnych.

complexType IKZEWyplatyTransferoweDokonaneTyp
diagram knf.if.IkeIkze_diagrams/knf.if.IkeIkze_p151.png
type restriction of WyplatyTransferoweDokonaneTypAbs
properties
base WyplatyTransferoweDokonaneTypAbs
children KontoEmerytalne
used by
element IKZEWyplatyTransferoweTyp/Dokonane
annotation
documentation
IKZE Wypłaty transferowe dokonane

element IKZEWyplatyTransferoweDokonaneTyp/KontoEmerytalne
diagram knf.if.IkeIkze_diagrams/knf.if.IkeIkze_p152.png
type IKZEWyplatyTransferoweDokonaneIKZETyp
properties
content complex
children LiczbaWyplat WartoscWyplat
annotation
documentation
Wypłaty transferowe dokonane na IKZE w okresie sprawozdawczym

complexType IKZEWyplatyTransferowePrzyjeteIKZETyp
diagram knf.if.IkeIkze_diagrams/knf.if.IkeIkze_p153.png
type restriction of WyplatyTransferowePrzyjeteKontoEmerytalneTypAbs
properties
base WyplatyTransferowePrzyjeteKontoEmerytalneTypAbs
children LiczbaWyplat WartoscWyplat
used by
element IKZEWyplatyTransferowePrzyjeteTyp/KontoEmerytalne
annotation
documentation
IKZE Wypłaty transferowe przyjęte IKZE

element IKZEWyplatyTransferowePrzyjeteIKZETyp/LiczbaWyplat
diagram knf.if.IkeIkze_diagrams/knf.if.IkeIkze_p154.png
type LiczbaCalkowitaNieujemna19Typ
properties
content simple
facets
Kind Value Annotation
minInclusive 0
totalDigits 19
fractionDigits 0
annotation
documentation
Liczba wypłat transferowych przyjętych z IKZE w okresie sprawozdawczym
documentation
Należy wykazać liczbę wypłat transferowych przyjętych z IKZE zgodnie z art. 35 ust. 1 pkt 1 i 5 ustawy o IKE i IKZE (z wyjątkiem konwersji). O przyporządkowaniu przyjętej w okresie sprawozdawczym wypłaty transferowej, co do zasady decyduje data wpływu środków pieniężnych na konto lub do kasy instytucji finansowej.

element IKZEWyplatyTransferowePrzyjeteIKZETyp/WartoscWyplat
diagram knf.if.IkeIkze_diagrams/knf.if.IkeIkze_p155.png
type LiczbaNieujemna19.2Typ
properties
content simple
facets
Kind Value Annotation
minInclusive 0
totalDigits 19
fractionDigits 2
annotation
documentation
Wartość wypłat transferowych przyjętych z IKZE w okresie sprawozdawczym
documentation
Należy wykazać wartość wypłat transferowych przyjętych z IKZE zgodnie z art. 35 ust. 1 pkt 1 i 5 ustawy o IKE i IKZE (z wyjątkiem konwersji ). O przyporządkowaniu przyjętej w okresie sprawozdawczym wypłaty transferowej, co do zasady decyduje data wpływu środków pieniężnych na konto lub do kasy instytucji finansowej.

complexType IKZEWyplatyTransferowePrzyjeteTyp
diagram knf.if.IkeIkze_diagrams/knf.if.IkeIkze_p156.png
type restriction of WyplatyTransferowePrzyjeteTypAbs
properties
base WyplatyTransferowePrzyjeteTypAbs
children KontoEmerytalne
used by
element IKZEWyplatyTransferoweTyp/Przyjete
annotation
documentation
IKZE Wypłaty transferowe przyjęte

element IKZEWyplatyTransferowePrzyjeteTyp/KontoEmerytalne
diagram knf.if.IkeIkze_diagrams/knf.if.IkeIkze_p157.png
type IKZEWyplatyTransferowePrzyjeteIKZETyp
properties
content complex
children LiczbaWyplat WartoscWyplat
annotation
documentation
Wypłaty transferowe przyjęte z IKZE w okresie sprawozdawczym

complexType IKZEWyplatyTransferoweTyp
diagram knf.if.IkeIkze_diagrams/knf.if.IkeIkze_p158.png
type restriction of WyplatyTransferoweTypAbs
properties
base WyplatyTransferoweTypAbs
children Przyjete Dokonane
used by
element IKZEDaneKontTyp/WyplatyTransferowe
annotation
documentation
IKZE Wyplaty transferowe

element IKZEWyplatyTransferoweTyp/Przyjete
diagram knf.if.IkeIkze_diagrams/knf.if.IkeIkze_p159.png
type IKZEWyplatyTransferowePrzyjeteTyp
properties
content complex
children KontoEmerytalne
annotation
documentation
Przyjęte wypłaty transferowe

element IKZEWyplatyTransferoweTyp/Dokonane
diagram knf.if.IkeIkze_diagrams/knf.if.IkeIkze_p160.png
type IKZEWyplatyTransferoweDokonaneTyp
properties
content complex
children KontoEmerytalne
annotation
documentation
Dokonane wypłaty transferowe

complexType IKZEZestawienieProwadzonychKontTyp
diagram knf.if.IkeIkze_diagrams/knf.if.IkeIkze_p161.png
type restriction of ZestawienieProwadzonychKontTypAbs
properties
base ZestawienieProwadzonychKontTypAbs
children ProwadzoneKonta BrakKont
used by
element DaneTyp/ZestawienieKont
attributes
Name  Type  Use  Default  Fixed  Annotation
RodzajKont  RodzajeKontEmerytalnychTyp  required      
documentation
Rodzaj kont
annotation
documentation
IKZE Zestawienie prowadzonych kont

attribute IKZEZestawienieProwadzonychKontTyp/@RodzajKont
type RodzajeKontEmerytalnychTyp
properties
use required
annotation
documentation
Rodzaj kont

element IKZEZestawienieProwadzonychKontTyp/ProwadzoneKonta
diagram knf.if.IkeIkze_diagrams/knf.if.IkeIkze_p162.png
type IKZEDaneKontTyp
properties
content complex
children LiczbaOtwartychKont WyplatyDokonane ZwrotyDokonane WyplatyTransferowe ProwadzoneKontaEmerytalne Wplaty
annotation
documentation
Dane o prowadzonych kontach

element IKZEZestawienieProwadzonychKontTyp/BrakKont
diagram knf.if.IkeIkze_diagrams/knf.if.IkeIkze_p163.png
type WskaznikLogiczny1albotrueTyp
properties
content simple
facets
Kind Value Annotation
pattern 1|true
annotation
documentation
Brak prowadzonych kont

complexType IKZEZwrotyDokonaneTyp
diagram knf.if.IkeIkze_diagrams/knf.if.IkeIkze_p164.png
type restriction of ZwrotyDokonaneTypAbs
properties
base ZwrotyDokonaneTypAbs
children LiczbaZwrotow WartoscZwrotow
used by
element IKZEDaneKontTyp/ZwrotyDokonane
annotation
documentation
IKZE Zwroty dokonane

element IKZEZwrotyDokonaneTyp/LiczbaZwrotow
diagram knf.if.IkeIkze_diagrams/knf.if.IkeIkze_p165.png
type LiczbaCalkowitaNieujemna19Typ
properties
content simple
facets
Kind Value Annotation
minInclusive 0
totalDigits 19
fractionDigits 0
annotation
documentation
Liczba zwrotów dokonanych z IKZE w okresie sprawozdawczym
documentation
Należy wykazać wszystkie zwroty z IKZE zgodnie z art. 37 ust. 1 ustawy o IKE oraz IKZE.

element IKZEZwrotyDokonaneTyp/WartoscZwrotow
diagram knf.if.IkeIkze_diagrams/knf.if.IkeIkze_p166.png
type LiczbaNieujemna19.2Typ
properties
content simple
facets
Kind Value Annotation
minInclusive 0
totalDigits 19
fractionDigits 2
annotation
documentation
Wartość zwrotów dokonanych z IKZE w okresie sprawozdawczym
documentation
Należy wykazać wartość wszystkich zwrotów z IKZE zgodnie z art. 37 ust. 1 ustawy o IKE oraz IKZE. Wartość tych zwrotów wykazuje się pomniejszoną o inne dokonane potrącenia, np. z tytułu opłat likwidacyjnych.

complexType NaglowekTyp
diagram knf.if.IkeIkze_diagrams/knf.if.IkeIkze_p167.png
children RodzajInstytucjiFinansowej IdentyfikatorInstytucjiFinansowej NazwaInstytucjiFinansowej IdentyfikatorDostawcyDanych WalutaSprawozdania OkresSprawozdawczy CzyKorekta
used by
element SprawozdanieTyp/Naglowek
asserts
Test XPathDefaultNs Annotation
let $xml_file_path := upper-case(string(base-uri())), $last_slash_pos := index-of(string-to-codepoints(upper-case(string(base-uri()))), string-to-codepoints('/'))[last()], $file_name_pattern := upper-case(string('IKEIKZE_[A-Z]+_[A-Z0-9]{2,20}_[A-Z0-9]{2,20}_[0-9]{4}(H1|Y)_[01].xml')), $xml_file_name := substring($xml_file_path, $last_slash_pos + 1) return matches($xml_file_name, $file_name_pattern)  
documentation
Nazwa pliku niezgodna z maską
documentation
IKEIKZE_00005
let $xml_file_path := upper-case(string(base-uri())), $last_slash_pos := index-of(string-to-codepoints(upper-case(string(base-uri()))), string-to-codepoints('/'))[last()], $xml_file_name := substring($xml_file_path, $last_slash_pos + 1), $dash_pos := index-of(string-to-codepoints($xml_file_name), string-to-codepoints('_')), $xml_file_entity_type := substring($xml_file_name, $dash_pos[1] + 1, $dash_pos[2] - $dash_pos[1] - 1) return $xml_file_entity_type = RodzajInstytucjiFinansowej 
documentation
Rodzaj instytucji finansowej w treści nagłówka niezgodny z rodzajem w nazwie pliku
documentation
IKEIKZE_00006
let $xml_file_path := upper-case(string(base-uri())), $last_slash_pos := index-of(string-to-codepoints(upper-case(string(base-uri()))), string-to-codepoints('/'))[last()], $xml_file_name := substring($xml_file_path, $last_slash_pos + 1), $dash_pos := index-of(string-to-codepoints($xml_file_name), string-to-codepoints('_')), $xml_file_entity_id := substring($xml_file_name, $dash_pos[2] + 1, $dash_pos[3] - $dash_pos[2] - 1) return $xml_file_entity_id = IdentyfikatorInstytucjiFinansowej 
documentation
Identyfikator instytucji finansowej w treści nagłówka niezgodny z identyfikatorem w nazwie pliku
documentation
IKEIKZE_00007
let $xml_file_path := upper-case(string(base-uri())), $last_slash_pos := index-of(string-to-codepoints(upper-case(string(base-uri()))), string-to-codepoints('/'))[last()], $xml_file_name := substring($xml_file_path, $last_slash_pos + 1), $dash_pos := index-of(string-to-codepoints($xml_file_name), string-to-codepoints('_')), $xml_file_identyfikator_dostawcy := substring($xml_file_name, $dash_pos[3] + 1, $dash_pos[4] - $dash_pos[3] - 1) return $xml_file_identyfikator_dostawcy = IdentyfikatorDostawcyDanych 
documentation
Identyfikator dostawcy danych w treści nagłówka niezgodny z kodem w nazwie pliku
documentation
IKEIKZE_00008
let $xml_file_path := upper-case(string(base-uri())), $last_slash_pos := index-of(string-to-codepoints(upper-case(string(base-uri()))), string-to-codepoints('/'))[last()], $xml_file_name := substring($xml_file_path, $last_slash_pos + 1), $dash_pos := index-of(string-to-codepoints($xml_file_name), string-to-codepoints('_')), $xml_file_okres_spr := substring($xml_file_name, $dash_pos[4] + 1, $dash_pos[5] - $dash_pos[4] - 1), $okres_sprawozdawczy := concat(OkresSprawozdawczy/Rok, OkresSprawozdawczy/@Typ) return $xml_file_okres_spr = $okres_sprawozdawczy 
documentation
Okres sprawozdawczy w treści nagłówka niezgodny z okresem w nazwie pliku
documentation
IKEIKZE_00009
let $xml_file_path := upper-case(string(base-uri())), $last_slash_pos := index-of(string-to-codepoints(upper-case(string(base-uri()))), string-to-codepoints('/'))[last()], $xml_file_name := substring($xml_file_path, $last_slash_pos + 1), $dash_pos := index-of(string-to-codepoints($xml_file_name), string-to-codepoints('_')), $xml_file_czy_korekta := substring($xml_file_name, $dash_pos[5] + 1, 1) return xs:boolean($xml_file_czy_korekta) = CzyKorekta 
documentation
Flaga CzyKorekta w treści nagłówka niezgodna z informacją w nazwie pliku
documentation
IKEIKZE_00010
if (RodzajInstytucjiFinansowej = 'PTE') then matches(IdentyfikatorInstytucjiFinansowej, '^PLPTE[0-9]{6}$') else if (RodzajInstytucjiFinansowej = 'TFI') then matches(IdentyfikatorInstytucjiFinansowej, '^PLTFI[0-9]{6}$') else if (RodzajInstytucjiFinansowej = 'ZU') then matches(IdentyfikatorInstytucjiFinansowej, '^\d{2}$|^\d{4}$') else if (RodzajInstytucjiFinansowej = 'BNK') then not(matches(IdentyfikatorInstytucjiFinansowej, '^PLPTE[0-9]{6}$|^PLTFI[0-9]{6}$|^\d{2}$|^\d{4}$')) else if (RodzajInstytucjiFinansowej = 'DBM') then not(matches(IdentyfikatorInstytucjiFinansowej, '^PLPTE[0-9]{6}$|^PLTFI[0-9]{6}$|^\d{2}$|^\d{4}$')) else true() 
documentation
Identyfikator instytucji finansowej niezgodny ze zdefiniowaną maską w zależności od rodzaju instytucji finansowej
documentation
IKEIKZE_00011
annotation
documentation
Nagłówek sprawozdania

element NaglowekTyp/RodzajInstytucjiFinansowej
diagram knf.if.IkeIkze_diagrams/knf.if.IkeIkze_p168.png
type RodzajeInstytucjiFinansowychTyp
properties
content simple
annotation
documentation
Rodzaj instytucji finansowej, której dotyczy informacja

element NaglowekTyp/IdentyfikatorInstytucjiFinansowej
diagram knf.if.IkeIkze_diagrams/knf.if.IkeIkze_p169.png
type tpp:IdentyfikatorInstytucjiFinansowejTyp
properties
content simple
annotation
documentation
Identyfikator instytucji finansowej, której dotyczy informacja

element NaglowekTyp/NazwaInstytucjiFinansowej
diagram knf.if.IkeIkze_diagrams/knf.if.IkeIkze_p170.png
type Opis300ZnakowTyp
properties
content simple
facets
Kind Value Annotation
minLength 1
maxLength 300
annotation
documentation
Nazwa instytucji finansowej, której dotyczy informacja

element NaglowekTyp/IdentyfikatorDostawcyDanych
diagram knf.if.IkeIkze_diagrams/knf.if.IkeIkze_p171.png
type tpp:IdentyfikatorDostawcyDanychTyp
properties
content simple
annotation
documentation
Identyfikator dostawcy danych
documentation
Identyfikator podmiotu, który przygotował dane dla podmiotu raportującego

element NaglowekTyp/WalutaSprawozdania
diagram knf.if.IkeIkze_diagrams/knf.if.IkeIkze_p172.png
type WalutyPodstawoweTyp
properties
content simple
annotation
documentation
Waluta w której są raportowane wartości. 3-znakowy kod waluty zgodny z normą ISO

element NaglowekTyp/OkresSprawozdawczy
diagram knf.if.IkeIkze_diagrams/knf.if.IkeIkze_p173.png
type OkresSprawozdawczyTyp
properties
content complex
children DataOd DataDo Rok
attributes
Name  Type  Use  Default  Fixed  Annotation
Typ  OkresSprawozdawczyPolroczeRokTyp  required      
documentation
Typ okresu sprawozdawczego
documentation
Oznaczenie pierwszego półrocza oraz roku, H1 - pierwsze półrocze, Y - rok
asserts
Test XPathDefaultNs Annotation
DataDo >= DataOd 
documentation
DataDo musi być większa lub równa od DataOd
documentation
IKEIKZE_00012
let $year := year-from-date(DataDo), $month := month-from-date(DataDo), $month_validation := if (@Typ = 'H1') then $month >= 1 and 6 >= $month else if (@Typ = 'Y') then $month >= 7 and 12 >= $month else true() return $year = number(Rok) and $month_validation 
documentation
DataDo musi zawierać się w raportowanym okresie sprawozdawczym (elementy: Rok i Typ)
documentation
IKEIKZE_00013
let $year := year-from-date(DataOd), $month := month-from-date(DataOd), $month_validation := if (@Typ = 'H1') then $month >= 1 and 6 >= $month else true() return $year = number(Rok) and $month_validation 
documentation
DataOd musi zawierać się w raportowanym okresie sprawozdawczym (elementy: Rok i Typ)
documentation
IKEIKZE_00014
annotation
documentation
Okres sprawozdawczy raportu

element NaglowekTyp/CzyKorekta
diagram knf.if.IkeIkze_diagrams/knf.if.IkeIkze_p174.png
type WskaznikLogiczny0lub1Typ
properties
content simple
facets
Kind Value Annotation
pattern 0|1
annotation
documentation
Oznaczenie czy plik zawiera raport podstawowy czy korektę, 0 - podstawowy, 1 - korekta

complexType OkresSprawozdawczyTyp
diagram knf.if.IkeIkze_diagrams/knf.if.IkeIkze_p175.png
children DataOd DataDo Rok
used by
element NaglowekTyp/OkresSprawozdawczy
attributes
Name  Type  Use  Default  Fixed  Annotation
Typ  OkresSprawozdawczyPolroczeRokTyp  required      
documentation
Typ okresu sprawozdawczego
documentation
Oznaczenie pierwszego półrocza oraz roku, H1 - pierwsze półrocze, Y - rok
asserts
Test XPathDefaultNs Annotation
DataDo >= DataOd 
documentation
DataDo musi być większa lub równa od DataOd
documentation
IKEIKZE_00012
let $year := year-from-date(DataDo), $month := month-from-date(DataDo), $month_validation := if (@Typ = 'H1') then $month >= 1 and 6 >= $month else if (@Typ = 'Y') then $month >= 7 and 12 >= $month else true() return $year = number(Rok) and $month_validation 
documentation
DataDo musi zawierać się w raportowanym okresie sprawozdawczym (elementy: Rok i Typ)
documentation
IKEIKZE_00013
let $year := year-from-date(DataOd), $month := month-from-date(DataOd), $month_validation := if (@Typ = 'H1') then $month >= 1 and 6 >= $month else true() return $year = number(Rok) and $month_validation 
documentation
DataOd musi zawierać się w raportowanym okresie sprawozdawczym (elementy: Rok i Typ)
documentation
IKEIKZE_00014
annotation
documentation
Okres sprawozdawczy

attribute OkresSprawozdawczyTyp/@Typ
type OkresSprawozdawczyPolroczeRokTyp
properties
use required
facets
Kind Value Annotation
pattern H1|Y
annotation
documentation
Typ okresu sprawozdawczego
documentation
Oznaczenie pierwszego półrocza oraz roku, H1 - pierwsze półrocze, Y - rok

element OkresSprawozdawczyTyp/DataOd
diagram knf.if.IkeIkze_diagrams/knf.if.IkeIkze_p176.png
type DataPrzedzial1Typ
properties
content simple
facets
Kind Value Annotation
minInclusive 2022-01-01
maxInclusive 2099-12-31
annotation
documentation
Pierwszy dzień kalendarzowy okresu sprawozdawczego

element OkresSprawozdawczyTyp/DataDo
diagram knf.if.IkeIkze_diagrams/knf.if.IkeIkze_p177.png
type DataPrzedzial1Typ
properties
content simple
facets
Kind Value Annotation
minInclusive 2022-01-01
maxInclusive 2099-12-31
annotation
documentation
Ostatni dzień kalendarzowy okresu sprawozdawczego

element OkresSprawozdawczyTyp/Rok
diagram knf.if.IkeIkze_diagrams/knf.if.IkeIkze_p178.png
type OkresSprawozdawczyRokTyp
properties
content simple
facets
Kind Value Annotation
pattern 202[3-9]|20[3-9][0-9]
annotation
documentation
Rok, w którym przypada data określona w polu „DataDo” elementu „OkresSprawozdawczy”.

complexType SprawozdanieTyp
diagram knf.if.IkeIkze_diagrams/knf.if.IkeIkze_p179.png
children Naglowek Dane
used by
element Sprawozdanie
asserts
Test XPathDefaultNs Annotation
let $xml_file_path := string(base-uri()), $last_slash_pos := index-of(string-to-codepoints(upper-case(string(base-uri()))), string-to-codepoints('/'))[last()], $xml_file_name := substring($xml_file_path, $last_slash_pos + 1), $schema_file_location := @xsi:noNamespaceSchemaLocation, $schema_last_slash_pos := index-of(string-to-codepoints($schema_file_location), string-to-codepoints('/'))[last()], $schema_name := substring($schema_file_location, $schema_last_slash_pos + 1), $schema_type := substring-before(substring-after(substring-after($schema_name, '.'), '.'), '.'), $schema_type_upper := upper-case($schema_type), $regex_pattern := concat('^', $schema_type_upper, '_.*') return matches($xml_file_name, $regex_pattern) 
documentation
Typ raportu z nazwy pliku nie zgadza się z typem raportu wybranej XML schema. Typ raportu powinien być określony w nazwie pliku XML wielkimi literami.
documentation
IKEIKZE_00002
let $schema_file_location := @xsi:noNamespaceSchemaLocation, $second_last_slash_pos := index-of(string-to-codepoints($schema_file_location), string-to-codepoints('/'))[last()-2], $schema_date := substring($schema_file_location, $second_last_slash_pos + 1, 4), $report_date := substring(string(Naglowek/OkresSprawozdawczy/DataDo), 1, 4) return $schema_date = $report_date 
documentation
Należy użyć schemy XML dla odpowiedniego okresu (rok w odwołaniu do schemy musi być zgodny z rokiem w elemencie DataDo w OkresSprawozdawczy)
documentation
IKEIKZE_00003
starts-with(@xsi:noNamespaceSchemaLocation, 'https://sprawozdawczosc.knf.gov.pl/') 
documentation
Należy odwołać się do schemy XML zamieszczonej na domenie: https://sprawozdawczosc.knf.gov.pl/
documentation
IKEIKZE_00004
annotation
documentation
Sprawozdanie

element SprawozdanieTyp/Naglowek
diagram knf.if.IkeIkze_diagrams/knf.if.IkeIkze_p180.png
type NaglowekTyp
properties
content complex
children RodzajInstytucjiFinansowej IdentyfikatorInstytucjiFinansowej NazwaInstytucjiFinansowej IdentyfikatorDostawcyDanych WalutaSprawozdania OkresSprawozdawczy CzyKorekta
asserts
Test XPathDefaultNs Annotation
let $xml_file_path := upper-case(string(base-uri())), $last_slash_pos := index-of(string-to-codepoints(upper-case(string(base-uri()))), string-to-codepoints('/'))[last()], $file_name_pattern := upper-case(string('IKEIKZE_[A-Z]+_[A-Z0-9]{2,20}_[A-Z0-9]{2,20}_[0-9]{4}(H1|Y)_[01].xml')), $xml_file_name := substring($xml_file_path, $last_slash_pos + 1) return matches($xml_file_name, $file_name_pattern)  
documentation
Nazwa pliku niezgodna z maską
documentation
IKEIKZE_00005
let $xml_file_path := upper-case(string(base-uri())), $last_slash_pos := index-of(string-to-codepoints(upper-case(string(base-uri()))), string-to-codepoints('/'))[last()], $xml_file_name := substring($xml_file_path, $last_slash_pos + 1), $dash_pos := index-of(string-to-codepoints($xml_file_name), string-to-codepoints('_')), $xml_file_entity_type := substring($xml_file_name, $dash_pos[1] + 1, $dash_pos[2] - $dash_pos[1] - 1) return $xml_file_entity_type = RodzajInstytucjiFinansowej 
documentation
Rodzaj instytucji finansowej w treści nagłówka niezgodny z rodzajem w nazwie pliku
documentation
IKEIKZE_00006
let $xml_file_path := upper-case(string(base-uri())), $last_slash_pos := index-of(string-to-codepoints(upper-case(string(base-uri()))), string-to-codepoints('/'))[last()], $xml_file_name := substring($xml_file_path, $last_slash_pos + 1), $dash_pos := index-of(string-to-codepoints($xml_file_name), string-to-codepoints('_')), $xml_file_entity_id := substring($xml_file_name, $dash_pos[2] + 1, $dash_pos[3] - $dash_pos[2] - 1) return $xml_file_entity_id = IdentyfikatorInstytucjiFinansowej 
documentation
Identyfikator instytucji finansowej w treści nagłówka niezgodny z identyfikatorem w nazwie pliku
documentation
IKEIKZE_00007
let $xml_file_path := upper-case(string(base-uri())), $last_slash_pos := index-of(string-to-codepoints(upper-case(string(base-uri()))), string-to-codepoints('/'))[last()], $xml_file_name := substring($xml_file_path, $last_slash_pos + 1), $dash_pos := index-of(string-to-codepoints($xml_file_name), string-to-codepoints('_')), $xml_file_identyfikator_dostawcy := substring($xml_file_name, $dash_pos[3] + 1, $dash_pos[4] - $dash_pos[3] - 1) return $xml_file_identyfikator_dostawcy = IdentyfikatorDostawcyDanych 
documentation
Identyfikator dostawcy danych w treści nagłówka niezgodny z kodem w nazwie pliku
documentation
IKEIKZE_00008
let $xml_file_path := upper-case(string(base-uri())), $last_slash_pos := index-of(string-to-codepoints(upper-case(string(base-uri()))), string-to-codepoints('/'))[last()], $xml_file_name := substring($xml_file_path, $last_slash_pos + 1), $dash_pos := index-of(string-to-codepoints($xml_file_name), string-to-codepoints('_')), $xml_file_okres_spr := substring($xml_file_name, $dash_pos[4] + 1, $dash_pos[5] - $dash_pos[4] - 1), $okres_sprawozdawczy := concat(OkresSprawozdawczy/Rok, OkresSprawozdawczy/@Typ) return $xml_file_okres_spr = $okres_sprawozdawczy 
documentation
Okres sprawozdawczy w treści nagłówka niezgodny z okresem w nazwie pliku
documentation
IKEIKZE_00009
let $xml_file_path := upper-case(string(base-uri())), $last_slash_pos := index-of(string-to-codepoints(upper-case(string(base-uri()))), string-to-codepoints('/'))[last()], $xml_file_name := substring($xml_file_path, $last_slash_pos + 1), $dash_pos := index-of(string-to-codepoints($xml_file_name), string-to-codepoints('_')), $xml_file_czy_korekta := substring($xml_file_name, $dash_pos[5] + 1, 1) return xs:boolean($xml_file_czy_korekta) = CzyKorekta 
documentation
Flaga CzyKorekta w treści nagłówka niezgodna z informacją w nazwie pliku
documentation
IKEIKZE_00010
if (RodzajInstytucjiFinansowej = 'PTE') then matches(IdentyfikatorInstytucjiFinansowej, '^PLPTE[0-9]{6}$') else if (RodzajInstytucjiFinansowej = 'TFI') then matches(IdentyfikatorInstytucjiFinansowej, '^PLTFI[0-9]{6}$') else if (RodzajInstytucjiFinansowej = 'ZU') then matches(IdentyfikatorInstytucjiFinansowej, '^\d{2}$|^\d{4}$') else if (RodzajInstytucjiFinansowej = 'BNK') then not(matches(IdentyfikatorInstytucjiFinansowej, '^PLPTE[0-9]{6}$|^PLTFI[0-9]{6}$|^\d{2}$|^\d{4}$')) else if (RodzajInstytucjiFinansowej = 'DBM') then not(matches(IdentyfikatorInstytucjiFinansowej, '^PLPTE[0-9]{6}$|^PLTFI[0-9]{6}$|^\d{2}$|^\d{4}$')) else true() 
documentation
Identyfikator instytucji finansowej niezgodny ze zdefiniowaną maską w zależności od rodzaju instytucji finansowej
documentation
IKEIKZE_00011
annotation
documentation
Nagłówek sprawozdania

element SprawozdanieTyp/Dane
diagram knf.if.IkeIkze_diagrams/knf.if.IkeIkze_p181.png
type DaneTyp
properties
content complex
children ZestawienieKont
identity constraints
  Name  Refer  Selector  Field(s)  Annotation
key  IKEIKZE_00001    ZestawienieKont  @RodzajKont  
documentation
Wartość atrybutu "RodzajKont" nie może się powtarzać w ramach pliku
documentation
Unikalność rodzaju kont w ramach pliku
annotation
documentation
Dane sprawozdania


XML Schema documentation generated by XMLSpy Schema Editor http://www.altova.com/xmlspy