Schema knf.fi.Transakcje.xsd


schema location ..\xsd\knf.fi.Transakcje.xsd
attributeFormDefault unqualified
elementFormDefault qualified
 
Elements  Complex types 
Sprawozdanie  AdresTyp 
DaneTyp 
IdentyfikacjaDepozytuSrodkowPienieznychTyp 
IdentyfikacjaEmitentaTyp 
IdentyfikacjaInnegoSkladnikaTyp 
IdentyfikacjaInstrumentuBazowegoTyp 
IdentyfikacjaInstrumentuPochodnegoTyp 
IdentyfikacjaKontrahentaTyp 
IdentyfikacjaNieruchomosciTyp 
IdentyfikacjaPakietuWierzytelnosciTyp 
IdentyfikacjaPierwotnegoWierzycielaTyp 
IdentyfikacjaPozyczkiWekslaTyp 
IdentyfikacjaSkladnikaDluznegoTyp 
IdentyfikacjaSkladnikaUdzialowegoTyp 
IdentyfikacjaTytuluUczestnictwaTyp 
InstrumentBazowyTyp 
NaglowekTyp 
ObciazeniaTyp 
OkresSprawozdawczyTyp 
OprocentowanieTyp 
PakietPrzedPrzeksztalceniemTyp 
PakietPrzeksztalconyTyp 
SkladnikAktywowTyp 
SkladnikDepozytSrodkiPieniezneTyp 
SkladnikDluznyTyp 
SkladnikInnyTyp 
SkladnikInstrumentPochodnyTyp 
SkladnikNieruchomoscTyp 
SkladnikPakietWierzytelnosciTyp 
SkladnikPozyczkaWekselTyp 
SkladnikTytulUczestnictwaTyp 
SkladnikUdzialowyTyp 
SpecyfikacjaDepozytuSrodkowPienieznychTyp 
SpecyfikacjaInnegoSkladnikaTyp 
SpecyfikacjaInstrumentuPochodnegoTyp 
SpecyfikacjaNieruchomosciTyp 
SpecyfikacjaPakietuWierzytelnosciTyp 
SpecyfikacjaPozyczkiWekslaTyp 
SpecyfikacjaSkladnikaDluznegoTyp 
SpecyfikacjaSkladnikaUdzialowegoTyp 
SpecyfikacjaTytuluUczestnictwaTyp 
SprawozdanieTyp 
TransakcjaTyp 


element Sprawozdanie
diagram knf.fi.Transakcje_diagrams/knf.fi.Transakcje_p1.png
type SprawozdanieTyp
properties
content complex
children Naglowek Dane
asserts
Test XPathDefaultNs Annotation
let $xml_file_path := string(base-uri()), $last_slash_pos := index-of(string-to-codepoints(upper-case(string(base-uri()))), string-to-codepoints('/'))[last()], $xml_file_name := substring($xml_file_path, $last_slash_pos + 1), $schema_file_location := @xsi:noNamespaceSchemaLocation, $schema_last_slash_pos := index-of(string-to-codepoints($schema_file_location), string-to-codepoints('/'))[last()], $schema_name := substring($schema_file_location, $schema_last_slash_pos + 1), $schema_type := substring-before(substring-after(substring-after($schema_name, '.'), '.'), '.'), $schema_type_upper := upper-case($schema_type), $regex_pattern := concat('^', $schema_type_upper, '_.*') return matches($xml_file_name, $regex_pattern) 
documentation
Typ raportu z nazwy pliku nie zgadza się z typem raportu wybranej XML schema. Typ raportu powinien być określony w nazwie pliku XML wielkimi literami.
documentation
SPRAWOZDANIE_00001
if (Naglowek/OkresSprawozdawczy) then let $periods_dict := map { 'Q1': '03', 'Q2': '06', 'Q3': '09', 'Q4': '12', 'H1': '06', 'H2': '12' }, $schema_file_location := @xsi:noNamespaceSchemaLocation, $second_last_slash_pos := index-of(string-to-codepoints($schema_file_location), string-to-codepoints('/'))[last()-2], $third_last_slash_pos := index-of(string-to-codepoints($schema_file_location), string-to-codepoints('/'))[last()-3], $schema_date := concat(substring($schema_file_location, $third_last_slash_pos + 1, 4), substring($schema_file_location, $second_last_slash_pos + 1, 2)), $quarter := string(Naglowek/OkresSprawozdawczy/Kwartal), $half := string(Naglowek/OkresSprawozdawczy/Polrocze), $report_date := if (Naglowek/OkresSprawozdawczy/DataDo) then replace(substring(string(Naglowek/OkresSprawozdawczy/DataDo), 1, 7), '-', '') else if (Naglowek/OkresSprawozdawczy/DataOd) then replace(substring(string(Naglowek/OkresSprawozdawczy/DataOd), 1, 7), '-', '') else concat(Naglowek/OkresSprawozdawczy/Rok, $periods_dict($half), $periods_dict($quarter), Naglowek/OkresSprawozdawczy/Miesiac) return $schema_date = $report_date else true() 
documentation
Należy użyć schemy XML dla odpowiedniego okresu (rok i miesiąc muszą odpowiadać dacie z elementu OkresSprawozdawczy)
documentation
SPRAWOZDANIE_00002
if (Naglowek/DzienZdarzenia) then let $schema_file_location := @xsi:noNamespaceSchemaLocation, $second_last_slash_pos := index-of(string-to-codepoints($schema_file_location), string-to-codepoints('/'))[last()-2], $third_last_slash_pos := index-of(string-to-codepoints($schema_file_location), string-to-codepoints('/'))[last()-3], $schema_date := concat(substring($schema_file_location, $third_last_slash_pos + 1, 4), substring($schema_file_location, $second_last_slash_pos + 1, 2)), $report_date := replace(string(Naglowek/DzienZdarzenia), '-', '') return $schema_date = substring($report_date, 1, 6) else true() 
documentation
Należy użyć schemy XML dla odpowiedniego okresu (rok i miesiąc muszą odpowiadać dacie z elementu DzienZdarzenia)
documentation
SPRAWOZDANIE_00003
starts-with(@xsi:noNamespaceSchemaLocation, 'https://sprawozdawczosc.knf.gov.pl/') 
documentation
Należy odwołać się do schemy XML zamieszczonej na domenie: https://sprawozdawczosc.knf.gov.pl/
documentation
SPRAWOZDANIE_00004
every $transaction_date in Dane/Transakcja/DataZawarcia satisfies $transaction_date >= Naglowek/OkresSprawozdawczy/DataOd and Naglowek/OkresSprawozdawczy/DataDo >= $transaction_date 
documentation
Data zawarcia transakcji musi zawierać się w okresie pomiędzy DataOd i DataDo z elementu OkresSprawozdawczy
documentation
TRANSAKCJE_00001
annotation
documentation
Sprawozdania miesięczne funduszu inwestycyjnego otwartego i specjalistycznego funduszu inwestycyjnego otwartego (Załącznik nr 6) / sprawozdanie kwartalne funduszu inwestycyjnego (Załącznik nr 9 Punkt 5.2) / sprawozdanie miesięczne funduszu inwestycyjnego w likwidacji (Załącznik nr 16 Punkt 2)
documentation
Zestawienie transakcji, z wyłączeniem informacji o lokatach w depozyty

complexType AdresTyp
diagram knf.fi.Transakcje_diagrams/knf.fi.Transakcje_p2.png
type restriction of AdresTypAbs
properties
base AdresTypAbs
children Kraj Wojewodztwo Miejscowosc UlicaiNumer
used by
element SpecyfikacjaNieruchomosciTyp/Adres
annotation
documentation
Adres

element AdresTyp/Kraj
diagram knf.fi.Transakcje_diagrams/knf.fi.Transakcje_p3.png
type KrajeTyp
properties
content simple
annotation
documentation
Kraj

element AdresTyp/Wojewodztwo
diagram knf.fi.Transakcje_diagrams/knf.fi.Transakcje_p4.png
type Opis300ZnakowTyp
properties
content simple
facets
Kind Value Annotation
minLength 1
maxLength 300
annotation
documentation
Województwo

element AdresTyp/Miejscowosc
diagram knf.fi.Transakcje_diagrams/knf.fi.Transakcje_p5.png
type Opis300ZnakowTyp
properties
content simple
facets
Kind Value Annotation
minLength 1
maxLength 300
annotation
documentation
Miejscowość

element AdresTyp/UlicaiNumer
diagram knf.fi.Transakcje_diagrams/knf.fi.Transakcje_p6.png
type Opis300ZnakowTyp
properties
content simple
facets
Kind Value Annotation
minLength 1
maxLength 300
annotation
documentation
Ulica i numer

complexType DaneTyp
diagram knf.fi.Transakcje_diagrams/knf.fi.Transakcje_p7.png
children Transakcja BrakTransakcji
used by
element SprawozdanieTyp/Dane
attributes
Name  Type  Use  Default  Fixed  Annotation
WariantSprawozdania  WariantyTransakcjiTyp  required      
documentation
Wariant sprawozdania
documentation
Wybór wariantu należy do podmiotu nadzorowanego. Raportowanie za pomocą każdego z wariantów spełnia obowiązek sprawozdawczy.

Wariant STANDARDOWY jest bliskim odzwierciedleniem standardowego rejestru transakcji.


Wariant ZAGREGOWANY wymaga przetworzenia danych po stronie TFI. Polega na agregacji wartości poszczególnych transakcji na poziomie instrumentu finansowego i typu transakcji. W przypadku transakcji z innymi funduszami lub z podmiotami z art. 107 ust. 2 pkt 2 i 3 ustawy o FI agregacja zachodzi odpowiednio po kontrahencie lub grupie kontrahentów.
asserts
Test XPathDefaultNs Annotation
every $transaction in Transakcja satisfies if (@WariantSprawozdania='STANDARDOWY') then $transaction/DataZawarcia else not($transaction/DataZawarcia) 
documentation
W przypadku wyboru standardowego wariantu raportu (atrybut WariantSprawozdania = 'STANDARDOWY') każda transakcja musi mieć uzupełniony element DataZawarcia. W przypadku wyboru wariantu zagregowanego (atrybut WariantSprawozdania = 'ZAGREGOWANY') element DataZawarcia jest niedozwolony.
documentation
TRANSAKCJE_00005
every $transaction in Transakcja satisfies if (@WariantSprawozdania='STANDARDOWY' and ($transaction/@TypTransakcji = 'KUPNO_W_TRANSAKCJI_PRZY_ZOBOWIAZANIU_SIE_DO_ODKUPU' or $transaction/@TypTransakcji = 'SPRZEDAZ_W_TRANSAKCJI_PRZY_ZOBOWIAZANIU_SIE_DO_ODKUPU')) then $transaction/DataRozliczenia else if (@WariantSprawozdania='ZAGREGOWANY') then not($transaction/DataRozliczenia) else true() 
documentation
W przypadku wyboru standardowego wariantu raportu (atrybut WariantSprawozdania = 'STANDARDOWY') każda transakcja BSB/SBB (atrybut TypTransakcji = 'KUPNO_W_TRANSAKCJI_PRZY_ZOBOWIAZANIU_SIE_DO_ODKUPU' lub TypTransakcji = 'SPRZEDAZ_W_TRANSAKCJI_PRZY_ZOBOWIAZANIU_SIE_DO_ODKUPU') musi mieć uzupełniony element DataRozliczenia. W przypadku wyboru wariantu zagregowanego (atrybut WariantSprawozdania = 'ZAGREGOWANY') element DataRozliczenia jest niedozwolony.
documentation
TRANSAKCJE_00006
every $transaction in Transakcja satisfies if (@WariantSprawozdania='ZAGREGOWANY' and $transaction/@CzyTransakcjaZFunduszem = false()) then not($transaction/Kontrahent) else $transaction/Kontrahent 
documentation
W przypadku wyboru wariantu zagregowanego (atrybut WariantSprawozdania = 'ZAGREGOWANY') oraz transakcji innych niż między funduszami (atrybut CzyTransakcjaZFunduszem = false) element Kontrahent jest niedozwolony. W przeciwnych wypadku każda transakcja musi mieć uzupełniony element Kontrahent.
documentation
TRANSAKCJE_00007
annotation
documentation
Dane sprawozdania

attribute DaneTyp/@WariantSprawozdania
type WariantyTransakcjiTyp
properties
use required
annotation
documentation
Wariant sprawozdania
documentation
Wybór wariantu należy do podmiotu nadzorowanego. Raportowanie za pomocą każdego z wariantów spełnia obowiązek sprawozdawczy.

Wariant STANDARDOWY jest bliskim odzwierciedleniem standardowego rejestru transakcji.


Wariant ZAGREGOWANY wymaga przetworzenia danych po stronie TFI. Polega na agregacji wartości poszczególnych transakcji na poziomie instrumentu finansowego i typu transakcji. W przypadku transakcji z innymi funduszami lub z podmiotami z art. 107 ust. 2 pkt 2 i 3 ustawy o FI agregacja zachodzi odpowiednio po kontrahencie lub grupie kontrahentów.

element DaneTyp/Transakcja
diagram knf.fi.Transakcje_diagrams/knf.fi.Transakcje_p8.png
type TransakcjaTyp
properties
minOcc 1
maxOcc unbounded
content complex
children InnyTypTransakcji DataZawarcia DataRozliczenia SkladnikAktywow Kontrahent Wolumen CenaJednostkowa CenaCalkowita Koszty Wartosc
attributes
Name  Type  Use  Default  Fixed  Annotation
IdTransakcji  Opis300ZnakowTyp        
documentation
Identyfikator transakcji
documentation
Pole nie jest obowiązkowe i ma na celu wyłącznie stworzenie możliwości do obsługi narzędzi kontrolnych po stronie TFI / metody weryfikacji spójności danych poprzez jednoznaczną identyfikację wykazywanych w raporcie transakcji.
TypTransakcji  TypyTransakcjiTyp  required      
documentation
Typ transakcji
documentation
Typy transakcji zgodne z rozporządzeniem w sprawie sposobu, trybu oraz warunków prowadzenia działalności przez TFI. W przypadku wybrania wartości "INNE" należy uzupełnić pole "InnyTypTransakcji"
CzyTransakcjaZPodmiotamiArt107  WskaznikLogiczny0lub1albotruelubfalseTyp  required      
documentation
Oznaczenie transakcji z podmiotami, o których mowa w art. 107 ust. 2 pkt 2 i 3 ustawy
documentation
Jeśli kontrahentem jest podmiot z art. 107 ust. 2 pkt 2 i 3 ustawy o FI, to należy wpisać 'true'. W przeciwnym przypadku wartość 'false'.

W przypadku 'true' należy dokonać agregacji po ww. podmiotach. Jeśli na tym składniku aktywów były zawarte również inne transakcje (z innymi podmiotami niż wskazanymi w art. 107) w danym okresie sprawozdawczym, to należy to oddzielnie zaraportować (tj. w oddzielnym elemencie "Transakcja").
CzyTransakcjaZFunduszem  WskaznikLogiczny0lub1albotruelubfalseTyp  required      
documentation
Oznaczenie transakcji między funduszami
documentation
Dotyczy wszystkich transakcji, gdzie kontrahentem jest inny fundusz.

Wytyczne dla wariantu zagregowanego: W przypadku wybrania wartości 'true', należy uzupełnić pole Kontrahent i dokonać agregacji po funduszu (tj. 3 poziom agregacji za składnikiem aktywów i typem transakcji). Jeśli na tym składniku aktywów były zawarte również inne transakcje (z innym funduszem lub innym kontrahentem) w danym okresie sprawozdawczym, to należy to oddzielnie zaraportować (tj. w oddzielnym elemencie "Transakcja").
asserts
Test XPathDefaultNs Annotation
if (@TypTransakcji = 'INNE') then InnyTypTransakcji else not(InnyTypTransakcji) 
documentation
Pole InnyTypTransakcji obowiązkowe w przypadku wypełnienia atrybutu: TypTransakcji wartością: 'INNE' i zabronione w przeciwnym wypadku
documentation
TRANSAKCJE_00008
annotation
documentation
Transakcja

element DaneTyp/BrakTransakcji
diagram knf.fi.Transakcje_diagrams/knf.fi.Transakcje_p9.png
type WskaznikLogiczny1albotrueTyp
properties
content simple
facets
Kind Value Annotation
pattern 1|true
annotation
documentation
Oznaczenie braku transakcji
documentation
Brak transakcji - stała wartość "true"

complexType IdentyfikacjaDepozytuSrodkowPienieznychTyp
diagram knf.fi.Transakcje_diagrams/knf.fi.Transakcje_p10.png
type restriction of IdentyfikacjaDepozytuSrodkowPienieznychTypAbs
properties
base IdentyfikacjaDepozytuSrodkowPienieznychTypAbs
children Nazwa Specyfikacja
used by
element SkladnikDepozytSrodkiPieniezneTyp/IdentyfikacjaSkladnika
asserts
Test XPathDefaultNs Annotation
if(Identyfikator = 'BRAK') then Specyfikacja else true() 
documentation
W przypadku wypełnienia elementu Identyfikator wartością: 'BRAK' element Specyfikacja jest obowiązkowy
documentation
IDENTYFIKACJASKLADNIKA_00001
annotation
documentation
Identyfikacja depozytu środków pieniężnych

element IdentyfikacjaDepozytuSrodkowPienieznychTyp/Nazwa
diagram knf.fi.Transakcje_diagrams/knf.fi.Transakcje_p11.png
type Opis300ZnakowTyp
properties
content simple
facets
Kind Value Annotation
minLength 1
maxLength 300
annotation
documentation
Nazwa depozytu lub środków pieniężnych
documentation
Nazwa własna depozytu lub środków pieniężnych stosowana konsekwentnie we wszystkich raportach do UKNF.

element IdentyfikacjaDepozytuSrodkowPienieznychTyp/Specyfikacja
diagram knf.fi.Transakcje_diagrams/knf.fi.Transakcje_p12.png
type SpecyfikacjaDepozytuSrodkowPienieznychTyp
properties
content complex
children KategoriaAktywow WalutaDenominacji Termin Oprocentowanie Kontrahent
asserts
Test XPathDefaultNs Annotation
if (KategoriaAktywow = 'DEPOZYTY') then Termin else true() 
documentation
W przypadku wypełnienia elementu KategoriaAktywow wartością: 'DEPOZYTY' element Termin jest obowiązkowy
documentation
IDENTYFIKACJASKLADNIKA_00003
if (KategoriaAktywow = 'SRODKI_PIENIEZNE') then not(Termin) else true() 
documentation
W przypadku wypełnienia elementu KategoriaAktywow wartością: 'SRODKI_PIENIEZNE' element Termin jest zabroniony
documentation
IDENTYFIKACJASKLADNIKA_00004
annotation
documentation
Specyfikacja składnika

complexType IdentyfikacjaEmitentaTyp
diagram knf.fi.Transakcje_diagrams/knf.fi.Transakcje_p13.png
type restriction of IdentyfikacjaEmitentaTypAbs
properties
base IdentyfikacjaEmitentaTypAbs
children Identyfikator Nazwa Kraj
used by
elements SpecyfikacjaSkladnikaDluznegoTyp/Emitent SpecyfikacjaSkladnikaUdzialowegoTyp/Emitent SpecyfikacjaTytuluUczestnictwaTyp/Emitent SpecyfikacjaInstrumentuPochodnegoTyp/Emitent SpecyfikacjaPozyczkiWekslaTyp/Emitent SpecyfikacjaInnegoSkladnikaTyp/Emitent IdentyfikacjaInstrumentuBazowegoTyp/Emitent
asserts
Test XPathDefaultNs Annotation
if(Identyfikator = 'BRAK') then Kraj else true() 
documentation
W przypadku wypełnienia elementu Identyfikator wartością: 'BRAK' należy wypełnić element Kraj
documentation
IDENTYFIKACJAPODMIOTU_00001
annotation
documentation
Identyfikacja emitenta

element IdentyfikacjaEmitentaTyp/Identyfikator
diagram knf.fi.Transakcje_diagrams/knf.fi.Transakcje_p14.png
type tpp:IdentyfikatorEmitentaTyp
properties
content simple
annotation
documentation
Identyfikator podmiotu
documentation
Identyfikacja podmiotu przy pomocy następujących identyfikatorów: TFI, FIO, SFIO, FIZ, ASI, ZASI, LEI, KRS. W przypadku niewystępowania żadnego z tych kodów należy wpisać BRAK. Preferowanym identyfikatorem jest kod LEI.

element IdentyfikacjaEmitentaTyp/Nazwa
diagram knf.fi.Transakcje_diagrams/knf.fi.Transakcje_p15.png
type Opis300ZnakowTyp
properties
content simple
facets
Kind Value Annotation
minLength 1
maxLength 300
annotation
documentation
Nazwa podmiotu
documentation
Nazwa własna podmiotu stosowana konsekwentnie we wszystkich raportach do UKNF.

element IdentyfikacjaEmitentaTyp/Kraj
diagram knf.fi.Transakcje_diagrams/knf.fi.Transakcje_p16.png
type KrajeTyp
properties
minOcc 0
maxOcc 1
content simple
annotation
documentation
Kraj siedziby podmiotu
documentation
Kraj siedziby podmiotu

complexType IdentyfikacjaInnegoSkladnikaTyp
diagram knf.fi.Transakcje_diagrams/knf.fi.Transakcje_p17.png
type restriction of IdentyfikacjaInnegoSkladnikaTypAbs
properties
base IdentyfikacjaInnegoSkladnikaTypAbs
children Identyfikator Nazwa Specyfikacja
used by
element SkladnikInnyTyp/IdentyfikacjaSkladnika
asserts
Test XPathDefaultNs Annotation
if(Identyfikator = 'BRAK') then Specyfikacja else true() 
documentation
W przypadku wypełnienia elementu Identyfikator wartością: 'BRAK' element Specyfikacja jest obowiązkowy
documentation
IDENTYFIKACJASKLADNIKA_00001
annotation
documentation
Identyfikacja innego składnika

element IdentyfikacjaInnegoSkladnikaTyp/Identyfikator
diagram knf.fi.Transakcje_diagrams/knf.fi.Transakcje_p18.png
type tpp:IdentyfikatorInnegoSkladnikaTyp
properties
content simple
annotation
documentation
Identyfikator pozostałych lokat
documentation
Identyfikacja przy pomocy identyfikatora ISIN. W przypadku braku kodu ISIN należy wpisać BRAK.

element IdentyfikacjaInnegoSkladnikaTyp/Nazwa
diagram knf.fi.Transakcje_diagrams/knf.fi.Transakcje_p19.png
type Opis300ZnakowTyp
properties
content simple
facets
Kind Value Annotation
minLength 1
maxLength 300
annotation
documentation
Nazwa pozostałej lokaty
documentation
Nazwa własna pozostałej lokaty (tj. niepasująca do żadnej pozostałej grupy aktywów) stosowana konsekwentnie we wszystkich raportach do UKNF.

element IdentyfikacjaInnegoSkladnikaTyp/Specyfikacja
diagram knf.fi.Transakcje_diagrams/knf.fi.Transakcje_p20.png
type SpecyfikacjaInnegoSkladnikaTyp
properties
content complex
children KategoriaAktywow WalutaDenominacji Termin Emitent Kontrahent
asserts
Test XPathDefaultNs Annotation
if (KategoriaAktywow = 'PRAWA_DO_AKCJI') then Emitent else true() 
documentation
W przypadku wypełnienia elementu KategoriaAktywow wartością: 'PRAWA_DO_AKCJI' element Emitent jest obowiązkowy
documentation
IDENTYFIKACJASKLADNIKA_00008
annotation
documentation
Specyfikacja składnika

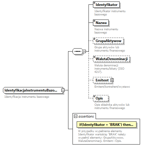
complexType IdentyfikacjaInstrumentuBazowegoTyp
diagram knf.fi.Transakcje_diagrams/knf.fi.Transakcje_p21.png
type restriction of IdentyfikacjaInstrumentuTypAbs
properties
base IdentyfikacjaInstrumentuTypAbs
children Identyfikator Nazwa GrupaAktywow WalutaDenominacji Emitent Opis
used by
element InstrumentBazowyTyp/Identyfikacja
asserts
Test XPathDefaultNs Annotation
if(Identyfikator = 'BRAK') then GrupaAktywow and WalutaDenominacji and Emitent and Opis else true() 
documentation
W przypadku wypełnienia elementu Identyfikator wartością: 'BRAK' należy wypełnić elementy: GrupaAktywow, WalutaDenominacji, Emitent i Opis.
documentation
IDENTYFIKACJAINSTRUMENTU_00001
annotation
documentation
Identyfikacja instrumentu bazowego

element IdentyfikacjaInstrumentuBazowegoTyp/Identyfikator
diagram knf.fi.Transakcje_diagrams/knf.fi.Transakcje_p22.png
type tpp:IdentyfikatorInstrumentuPochodnegoTyp
properties
content simple
annotation
documentation
Identyfikator instrumentu bazowego
documentation
Identyfikacja za pomocą kodu ISIN. Jeśli nie istnieje, należy wpisać BRAK.

element IdentyfikacjaInstrumentuBazowegoTyp/Nazwa
diagram knf.fi.Transakcje_diagrams/knf.fi.Transakcje_p23.png
type Opis300ZnakowTyp
properties
content simple
facets
Kind Value Annotation
minLength 1
maxLength 300
annotation
documentation
Nazwa instrumentu bazowego
documentation
Nazwa własna instrumentu bazowego stosowana konsekwentnie we wszystkich raportach do UKNF.

element IdentyfikacjaInstrumentuBazowegoTyp/GrupaAktywow
diagram knf.fi.Transakcje_diagrams/knf.fi.Transakcje_p24.png
type GrupyAktywowTyp
properties
minOcc 0
maxOcc 1
content simple
annotation
documentation
Grupa aktywów lub instrumentu finansowego
documentation
Podstawowa klasyfikacja aktywów

element IdentyfikacjaInstrumentuBazowegoTyp/WalutaDenominacji
diagram knf.fi.Transakcje_diagrams/knf.fi.Transakcje_p25.png
type WalutyTyp
properties
minOcc 0
maxOcc 1
content simple
annotation
documentation
Waluta denominacji instrumentu/lokaty (ISO 4217).
documentation
Waluta denominacji instrumentu/lokaty kodem waluty.

element IdentyfikacjaInstrumentuBazowegoTyp/Emitent
diagram knf.fi.Transakcje_diagrams/knf.fi.Transakcje_p26.png
type IdentyfikacjaEmitentaTyp
properties
minOcc 0
maxOcc 1
content complex
children Identyfikator Nazwa Kraj
asserts
Test XPathDefaultNs Annotation
if(Identyfikator = 'BRAK') then Kraj else true() 
documentation
W przypadku wypełnienia elementu Identyfikator wartością: 'BRAK' należy wypełnić element Kraj
documentation
IDENTYFIKACJAPODMIOTU_00001
annotation
documentation
Emitent/kontrahent/wystawca/pożyczkobiorca

element IdentyfikacjaInstrumentuBazowegoTyp/Opis
diagram knf.fi.Transakcje_diagrams/knf.fi.Transakcje_p27.png
type Opis1000ZnakowTyp
properties
minOcc 0
maxOcc 1
content simple
facets
Kind Value Annotation
minLength 1
maxLength 1000
annotation
documentation
Opis składnika aktywów lub instrumentu finansowego
documentation
Opis pozwalający jednoznacznie zidentyfikować/uporządkować dane aktywo

complexType IdentyfikacjaInstrumentuPochodnegoTyp
diagram knf.fi.Transakcje_diagrams/knf.fi.Transakcje_p28.png
type restriction of IdentyfikacjaInstrumentuPochodnegoTypAbs
properties
base IdentyfikacjaInstrumentuPochodnegoTypAbs
children Identyfikator Nazwa Specyfikacja
used by
element SkladnikInstrumentPochodnyTyp/IdentyfikacjaSkladnika
asserts
Test XPathDefaultNs Annotation
if(Identyfikator = 'BRAK') then Specyfikacja else true() 
documentation
W przypadku wypełnienia elementu Identyfikator wartością: 'BRAK' element Specyfikacja jest obowiązkowy
documentation
IDENTYFIKACJASKLADNIKA_00001
annotation
documentation
Identyfikacja instrumentu pochodnego

element IdentyfikacjaInstrumentuPochodnegoTyp/Identyfikator
diagram knf.fi.Transakcje_diagrams/knf.fi.Transakcje_p29.png
type tpp:IdentyfikatorInstrumentuPochodnegoTyp
properties
content simple
annotation
documentation
Identyfikator instrumentu pochodnego lub prawa majątkowego
documentation
Identyfikacja za pomocą kodu ISIN. Jeśli nie istnieje, należy wpisać BRAK.

element IdentyfikacjaInstrumentuPochodnegoTyp/Nazwa
diagram knf.fi.Transakcje_diagrams/knf.fi.Transakcje_p30.png
type Opis300ZnakowTyp
properties
content simple
facets
Kind Value Annotation
minLength 1
maxLength 300
annotation
documentation
Nazwa instrumentu pochodnego lub prawa majątkowego
documentation
Nazwa własna instrumentu pochodnego lub prawa majątkowego stosowana konsekwentnie we wszystkich raportach do UKNF. W przypadku giełdowych instrumentów pochodnych należy stosować symbole zgodne ze standardami nazewnictwa obowiązującymi na danej giełdzie.
documentation
Kontakt futures E-Mini S&P 500 zapadający w marcu 2025 ma nastepujący symbol giełdowy ESH5 (notowany na giełdzie CME Globex).
Kontrakt futures na WIG20 zapadający w marcu 2025 ma nastepujący symbol giełdowy FW20H2520 (notowany na GPW w Warszawie).

element IdentyfikacjaInstrumentuPochodnegoTyp/Specyfikacja
diagram knf.fi.Transakcje_diagrams/knf.fi.Transakcje_p31.png
type SpecyfikacjaInstrumentuPochodnegoTyp
properties
content complex
children KategoriaAktywow WalutaDenominacji Termin SposobRozliczenia Emitent InstrumentBazowy
asserts
Test XPathDefaultNs Annotation
if (InstrumentBazowy/Pozycja = 'OTRZYMANIE_PLATNOSCI' or InstrumentBazowy/Pozycja = 'WYKONANIE_PLATNOSCI') then starts-with(KategoriaAktywow, 'SWAPY') else true() 
documentation
Element Pozycja może zostać wypełniony jako: 'OTRZYMANIE_PLATNOSCI' lub 'WYKONANIE_PLATNOSCI' jedynie w przypadku wypełnienia elementu KategoriaAktywow wartością zaczynającą się od słowa: 'SWAPY'
documentation
IDENTYFIKACJASKLADNIKA_00002
annotation
documentation
Specyfikacja składnika

complexType IdentyfikacjaKontrahentaTyp
diagram knf.fi.Transakcje_diagrams/knf.fi.Transakcje_p32.png
type restriction of IdentyfikacjaKontrahentaTypAbs
properties
base IdentyfikacjaKontrahentaTypAbs
children Identyfikator Nazwa Kraj
used by
elements TransakcjaTyp/Kontrahent SpecyfikacjaDepozytuSrodkowPienieznychTyp/Kontrahent SpecyfikacjaPakietuWierzytelnosciTyp/Kontrahent SpecyfikacjaPozyczkiWekslaTyp/Kontrahent SpecyfikacjaInnegoSkladnikaTyp/Kontrahent
asserts
Test XPathDefaultNs Annotation
if(Identyfikator = 'BRAK') then Kraj else true() 
documentation
W przypadku wypełnienia elementu Identyfikator wartością: 'BRAK' należy wypełnić element Kraj
documentation
IDENTYFIKACJAPODMIOTU_00001
annotation
documentation
Identyfikacja kontrahenta

element IdentyfikacjaKontrahentaTyp/Identyfikator
diagram knf.fi.Transakcje_diagrams/knf.fi.Transakcje_p33.png
type tpp:IdentyfikatorKontrahentaTyp
properties
content simple
annotation
documentation
Identyfikator podmiotu
documentation
Identyfikacja podmioty przy pomocy następujących identyfikatorów: TFI, FIO, SFIO, FIZ, ASI, ZASI, LEI, KRS. W przypadku niewystępowania żadnego z tych kodów należy wpisać BRAK. Preferowanym identyfikatorem jest kod LEI.

element IdentyfikacjaKontrahentaTyp/Nazwa
diagram knf.fi.Transakcje_diagrams/knf.fi.Transakcje_p34.png
type Opis300ZnakowTyp
properties
content simple
facets
Kind Value Annotation
minLength 1
maxLength 300
annotation
documentation
Nazwa podmiotu
documentation
Nazwa własna podmiotu stosowana konsekwentnie we wszystkich raportach do UKNF.

element IdentyfikacjaKontrahentaTyp/Kraj
diagram knf.fi.Transakcje_diagrams/knf.fi.Transakcje_p35.png
type KrajeTyp
properties
minOcc 0
maxOcc 1
content simple
annotation
documentation
Kraj siedziby podmiotu
documentation
Kraj siedziby podmiotu

complexType IdentyfikacjaNieruchomosciTyp
diagram knf.fi.Transakcje_diagrams/knf.fi.Transakcje_p36.png
type restriction of IdentyfikacjaNieruchomosciTypAbs
properties
base IdentyfikacjaNieruchomosciTypAbs
children Identyfikator Nazwa Specyfikacja
used by
element SkladnikNieruchomoscTyp/IdentyfikacjaSkladnika
asserts
Test XPathDefaultNs Annotation
if(Identyfikator = 'BRAK') then Specyfikacja else true() 
documentation
W przypadku wypełnienia elementu Identyfikator wartością: 'BRAK' element Specyfikacja jest obowiązkowy
documentation
IDENTYFIKACJASKLADNIKA_00001
annotation
documentation
Identyfikacja nieruchomości

element IdentyfikacjaNieruchomosciTyp/Identyfikator
diagram knf.fi.Transakcje_diagrams/knf.fi.Transakcje_p37.png
type tpp:IdentyfikatorNieruchomosciTyp
properties
content simple
annotation
documentation
Identyfikator nieruchomości
documentation
Identyfikacja przy pomocy numeru księgi wieczystej.

element IdentyfikacjaNieruchomosciTyp/Nazwa
diagram knf.fi.Transakcje_diagrams/knf.fi.Transakcje_p38.png
type Opis300ZnakowTyp
properties
content simple
facets
Kind Value Annotation
minLength 1
maxLength 300
annotation
documentation
Nazwa nieruchomości
documentation
Nazwa własna nieruchomości stosowana konsekwentnie we wszystkich raportach do UKNF.

element IdentyfikacjaNieruchomosciTyp/Specyfikacja
diagram knf.fi.Transakcje_diagrams/knf.fi.Transakcje_p39.png
type SpecyfikacjaNieruchomosciTyp
properties
content complex
children KategoriaAktywow Adres Obciazenia BrakObciazen
annotation
documentation
Specyfikacja składnika

complexType IdentyfikacjaPakietuWierzytelnosciTyp
diagram knf.fi.Transakcje_diagrams/knf.fi.Transakcje_p40.png
type restriction of IdentyfikacjaPakietuWierzytelnosciTypAbs
properties
base IdentyfikacjaPakietuWierzytelnosciTypAbs
children Identyfikator Nazwa Specyfikacja
used by
element SkladnikPakietWierzytelnosciTyp/IdentyfikacjaSkladnika
asserts
Test XPathDefaultNs Annotation
if(Identyfikator = 'BRAK') then Specyfikacja else true() 
documentation
W przypadku wypełnienia elementu Identyfikator wartością: 'BRAK' element Specyfikacja jest obowiązkowy
documentation
IDENTYFIKACJASKLADNIKA_00001
annotation
documentation
Identyfikacja pakietu wierzytelności

element IdentyfikacjaPakietuWierzytelnosciTyp/Identyfikator
diagram knf.fi.Transakcje_diagrams/knf.fi.Transakcje_p41.png
type tpp:IdentyfikatorPakietuWierzytelnosciTyp
properties
content simple
annotation
documentation
Identyfikator pakietu wierzytelności
documentation
Proszę wpisać BRAK. W przyszłości pakiety wierzytelności będą kodowane identyfikatorami UKNF.

element IdentyfikacjaPakietuWierzytelnosciTyp/Nazwa
diagram knf.fi.Transakcje_diagrams/knf.fi.Transakcje_p42.png
type Opis300ZnakowTyp
properties
content simple
facets
Kind Value Annotation
minLength 1
maxLength 300
annotation
documentation
Nazwa pakietu wierzytelności
documentation
Nazwa własna pakietu wierzytelności stosowana konsekwentnie we wszystkich raportach do UKNF.

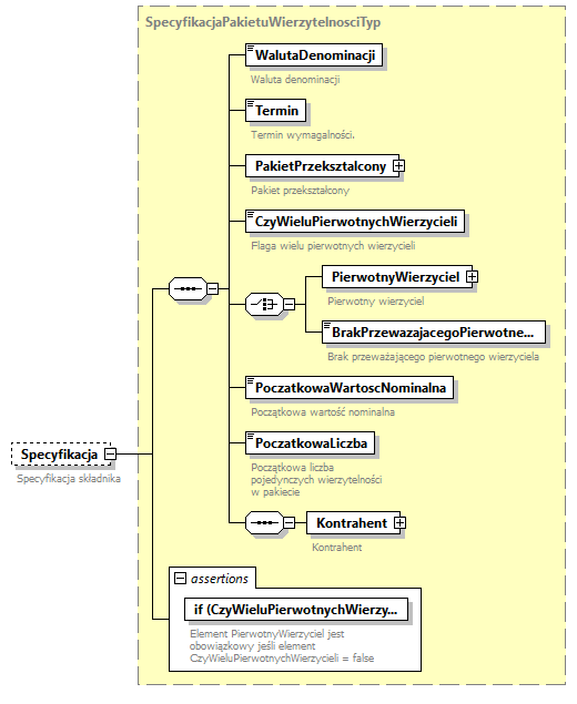
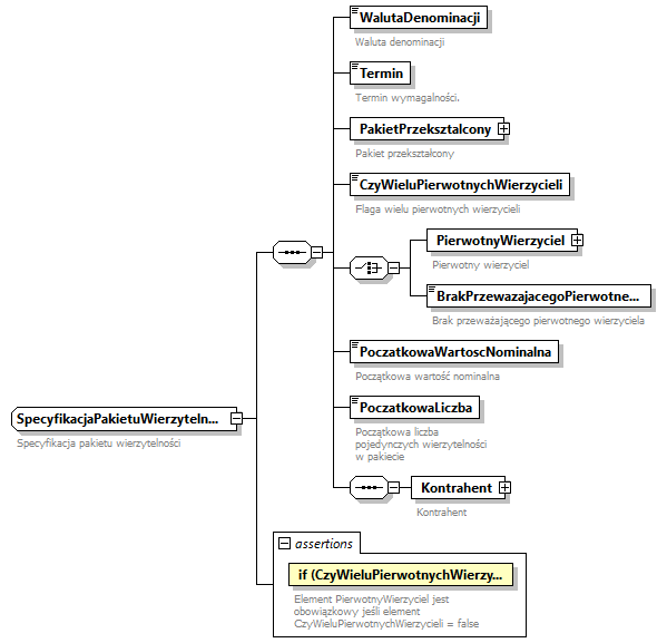
element IdentyfikacjaPakietuWierzytelnosciTyp/Specyfikacja
diagram knf.fi.Transakcje_diagrams/knf.fi.Transakcje_p43.png
type SpecyfikacjaPakietuWierzytelnosciTyp
properties
minOcc 0
maxOcc 1
content complex
children WalutaDenominacji Termin PakietPrzeksztalcony CzyWieluPierwotnychWierzycieli PierwotnyWierzyciel BrakPrzewazajacegoPierwotnegoWierzyciela PoczatkowaWartoscNominalna PoczatkowaLiczba Kontrahent
asserts
Test XPathDefaultNs Annotation
if (CzyWieluPierwotnychWierzycieli = false()) then PierwotnyWierzyciel else true() 
documentation
Element PierwotnyWierzyciel jest obowiązkowy jeśli element CzyWieluPierwotnychWierzycieli = false
documentation
IDENTYFIKACJASKLADNIKA_00005
annotation
documentation
Specyfikacja składnika

complexType IdentyfikacjaPierwotnegoWierzycielaTyp
diagram knf.fi.Transakcje_diagrams/knf.fi.Transakcje_p44.png
type restriction of IdentyfikacjaPierwotnegoWierzycielaTypAbs
properties
base IdentyfikacjaPierwotnegoWierzycielaTypAbs
children Identyfikator Nazwa Kraj
used by
elements SpecyfikacjaPakietuWierzytelnosciTyp/PierwotnyWierzyciel SpecyfikacjaPozyczkiWekslaTyp/PierwotnyWierzyciel
asserts
Test XPathDefaultNs Annotation
if(Identyfikator = 'BRAK') then Kraj else true() 
documentation
W przypadku wypełnienia elementu Identyfikator wartością: 'BRAK' należy wypełnić element Kraj
documentation
IDENTYFIKACJAPODMIOTU_00001
annotation
documentation
Identyfikacja pierwotnego wierzyciela

element IdentyfikacjaPierwotnegoWierzycielaTyp/Identyfikator
diagram knf.fi.Transakcje_diagrams/knf.fi.Transakcje_p45.png
type tpp:IdentyfikatorPierwotnegoWierzycielaTyp
properties
content simple
annotation
documentation
Identyfikator podmiotu
documentation
Identyfikacja podmioty przy pomocy następujących identyfikatorów: TFI, FIO, SFIO, FIZ, ASI, ZASI, LEI, KRS. W przypadku niewystępowania żadnego z tych kodów należy wpisać BRAK.

element IdentyfikacjaPierwotnegoWierzycielaTyp/Nazwa
diagram knf.fi.Transakcje_diagrams/knf.fi.Transakcje_p46.png
type Opis300ZnakowTyp
properties
content simple
facets
Kind Value Annotation
minLength 1
maxLength 300
annotation
documentation
Nazwa podmiotu
documentation
Nazwa własna podmiotu stosowana konsekwentnie we wszystkich raportach do UKNF.

element IdentyfikacjaPierwotnegoWierzycielaTyp/Kraj
diagram knf.fi.Transakcje_diagrams/knf.fi.Transakcje_p47.png
type KrajeTyp
properties
minOcc 0
maxOcc 1
content simple
annotation
documentation
Kraj siedziby podmiotu
documentation
Kraj siedziby podmiotu

complexType IdentyfikacjaPozyczkiWekslaTyp
diagram knf.fi.Transakcje_diagrams/knf.fi.Transakcje_p48.png
type restriction of IdentyfikacjaPozyczkiWekslaTypAbs
properties
base IdentyfikacjaPozyczkiWekslaTypAbs
children Nazwa Specyfikacja
used by
element SkladnikPozyczkaWekselTyp/IdentyfikacjaSkladnika
asserts
Test XPathDefaultNs Annotation
if(Identyfikator = 'BRAK') then Specyfikacja else true() 
documentation
W przypadku wypełnienia elementu Identyfikator wartością: 'BRAK' element Specyfikacja jest obowiązkowy
documentation
IDENTYFIKACJASKLADNIKA_00001
annotation
documentation
Identyfikacja pożyczki weksla

element IdentyfikacjaPozyczkiWekslaTyp/Nazwa
diagram knf.fi.Transakcje_diagrams/knf.fi.Transakcje_p49.png
type Opis300ZnakowTyp
properties
content simple
facets
Kind Value Annotation
minLength 1
maxLength 300
annotation
documentation
Nazwa pożyczki lub weksla
documentation
Nazwa własna pożyczki lub weksla stosowana konsekwentnie we wszystkich raportach do UKNF.

element IdentyfikacjaPozyczkiWekslaTyp/Specyfikacja
diagram knf.fi.Transakcje_diagrams/knf.fi.Transakcje_p50.png
type SpecyfikacjaPozyczkiWekslaTyp
properties
content complex
children KategoriaAktywow WalutaDenominacji Termin Oprocentowanie PierwotnyWierzyciel PoczatkowaWartoscNominalna Emitent Kontrahent
asserts
Test XPathDefaultNs Annotation
if (KategoriaAktywow = 'UDZIELONE_POZYCZKI_PIENIEZNE') then Kontrahent else true() 
documentation
W przypadku wypełnienia elementu KategoriaAktywow wartością: 'UDZIELONE_POZYCZKI_PIENIEZNE' element Kontrahent jest obowiązkowy
documentation
IDENTYFIKACJASKLADNIKA_00006
if (KategoriaAktywow = 'WEKSLE') then Emitent else true() 
documentation
W przypadku wypełnienia elementu KategoriaAktywow wartością: 'WEKSLE' element Emitent jest obowiązkowy
documentation
IDENTYFIKACJASKLADNIKA_00007
annotation
documentation
Specyfikacja składnika

complexType IdentyfikacjaSkladnikaDluznegoTyp
diagram knf.fi.Transakcje_diagrams/knf.fi.Transakcje_p51.png
type restriction of IdentyfikacjaSkladnikaDluznegoTypAbs
properties
base IdentyfikacjaSkladnikaDluznegoTypAbs
children Identyfikator Nazwa Specyfikacja
used by
element SkladnikDluznyTyp/IdentyfikacjaSkladnika
asserts
Test XPathDefaultNs Annotation
if(Identyfikator = 'BRAK') then Specyfikacja else true() 
documentation
W przypadku wypełnienia elementu Identyfikator wartością: 'BRAK' element Specyfikacja jest obowiązkowy
documentation
IDENTYFIKACJASKLADNIKA_00001
annotation
documentation
Identyfikacja składnika dłużnego

element IdentyfikacjaSkladnikaDluznegoTyp/Identyfikator
diagram knf.fi.Transakcje_diagrams/knf.fi.Transakcje_p52.png
type tpp:IdentyfikatorSkladnikaDluznegoTyp
properties
content simple
annotation
documentation
Identyfikator instrumentu dłużnego
documentation
Identyfikacja za pomocą kodu ISIN. Jeśli nie istnieje, należy wpisać BRAK.

element IdentyfikacjaSkladnikaDluznegoTyp/Nazwa
diagram knf.fi.Transakcje_diagrams/knf.fi.Transakcje_p53.png
type Opis300ZnakowTyp
properties
content simple
facets
Kind Value Annotation
minLength 1
maxLength 300
annotation
documentation
Nazwa instrumentu dłużnego
documentation
Nazwa własna instrumentu dłużnego stosowana konsekwentnie we wszystkich raportach do UKNF.

element IdentyfikacjaSkladnikaDluznegoTyp/Specyfikacja
diagram knf.fi.Transakcje_diagrams/knf.fi.Transakcje_p54.png
type SpecyfikacjaSkladnikaDluznegoTyp
properties
minOcc 0
maxOcc 1
content complex
children KategoriaAktywow WalutaDenominacji Termin Oprocentowanie Emitent
annotation
documentation
Specyfikacja składnika

complexType IdentyfikacjaSkladnikaUdzialowegoTyp
diagram knf.fi.Transakcje_diagrams/knf.fi.Transakcje_p55.png
type restriction of IdentyfikacjaSkladnikaUdzialowegoTypAbs
properties
base IdentyfikacjaSkladnikaUdzialowegoTypAbs
children Identyfikator Nazwa Specyfikacja
used by
element SkladnikUdzialowyTyp/IdentyfikacjaSkladnika
asserts
Test XPathDefaultNs Annotation
if(Identyfikator = 'BRAK') then Specyfikacja else true() 
documentation
W przypadku wypełnienia elementu Identyfikator wartością: 'BRAK' element Specyfikacja jest obowiązkowy
documentation
IDENTYFIKACJASKLADNIKA_00001
annotation
documentation
Identyfikacja składnika udziałowego

element IdentyfikacjaSkladnikaUdzialowegoTyp/Identyfikator
diagram knf.fi.Transakcje_diagrams/knf.fi.Transakcje_p56.png
type tpp:IdentyfikatorSkladnikaUdzialowegoTyp
properties
content simple
annotation
documentation
Identyfikator instrumentu udziałowego
documentation
Identyfikacja przy pomocy kodu ISIN. W przypadku braku kodu ISIN należy wpisać BRAK i uzupełnić specyfikacje.

element IdentyfikacjaSkladnikaUdzialowegoTyp/Nazwa
diagram knf.fi.Transakcje_diagrams/knf.fi.Transakcje_p57.png
type Opis300ZnakowTyp
properties
content simple
facets
Kind Value Annotation
minLength 1
maxLength 300
annotation
documentation
Nazwa instrumentu udziałowego
documentation
Nazwa własna instrumentu udziałowego stosowana konsekwentnie we wszystkich raportach do UKNF.

element IdentyfikacjaSkladnikaUdzialowegoTyp/Specyfikacja
diagram knf.fi.Transakcje_diagrams/knf.fi.Transakcje_p58.png
type SpecyfikacjaSkladnikaUdzialowegoTyp
properties
minOcc 0
maxOcc 1
content complex
children KategoriaAktywow WalutaDenominacji Emitent
annotation
documentation
Specyfikacja składnika

complexType IdentyfikacjaTytuluUczestnictwaTyp
diagram knf.fi.Transakcje_diagrams/knf.fi.Transakcje_p59.png
type restriction of IdentyfikacjaTytuluUczestnictwaTypAbs
properties
base IdentyfikacjaTytuluUczestnictwaTypAbs
children Identyfikator Nazwa Specyfikacja
used by
element SkladnikTytulUczestnictwaTyp/IdentyfikacjaSkladnika
asserts
Test XPathDefaultNs Annotation
if(Identyfikator = 'BRAK') then Specyfikacja else true() 
documentation
W przypadku wypełnienia elementu Identyfikator wartością: 'BRAK' element Specyfikacja jest obowiązkowy
documentation
IDENTYFIKACJASKLADNIKA_00001
annotation
documentation
Identyfikacja tytułu uczestnictwa

element IdentyfikacjaTytuluUczestnictwaTyp/Identyfikator
diagram knf.fi.Transakcje_diagrams/knf.fi.Transakcje_p60.png
type tpp:IdentyfikatorTytuluUczestnictwaTyp
properties
content simple
annotation
documentation
Identyfikator jednostek uczestnictwa, certyfikatów inwestycyjnych lub tytułów uczestnictwa
documentation
Identyfikacja za pomocą m.in. następujących identyfikatorów: ISIN, FIO, SFIO, FIZ. Jeśli nie istnieje, należy wpisać BRAK.

element IdentyfikacjaTytuluUczestnictwaTyp/Nazwa
diagram knf.fi.Transakcje_diagrams/knf.fi.Transakcje_p61.png
type Opis300ZnakowTyp
properties
content simple
facets
Kind Value Annotation
minLength 1
maxLength 300
annotation
documentation
Nazwa jednostek uczestnictwa, certyfikatów inwestycyjnych lub tytułów uczestnictwa
documentation
Nazwa własna jednostek uczestnictwa, certyfikatów inwestycyjnych lub tytułów uczestnictwa stosowana konsekwentnie we wszystkich raportach do UKNF.

element IdentyfikacjaTytuluUczestnictwaTyp/Specyfikacja
diagram knf.fi.Transakcje_diagrams/knf.fi.Transakcje_p62.png
type SpecyfikacjaTytuluUczestnictwaTyp
properties
minOcc 0
maxOcc 1
content complex
children KategoriaAktywow WalutaDenominacji TypFunduszu Emitent
annotation
documentation
Specyfikacja składnika

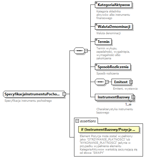
complexType InstrumentBazowyTyp
diagram knf.fi.Transakcje_diagrams/knf.fi.Transakcje_p63.png
type restriction of InstrumentBazowyTypAbs
properties
base InstrumentBazowyTypAbs
children Identyfikacja Waluta StopaProcentowa Indeks ObligacjaBazowa Towar Opis Pozycja Wartosc
used by
element SpecyfikacjaInstrumentuPochodnegoTyp/InstrumentBazowy
asserts
Test XPathDefaultNs Annotation
if (StopaProcentowa = 'OTHR' or Indeks = 'OTHR' or ObligacjaBazowa = 'OTHR' or Towar = 'OTHR_OTHR_OTHR') then Opis else true() 
documentation
Pole Opis obowiązkowe w przypadku wypełnienia elementu: StopaProcentowa, Indeks lub ObligacjaBazowa wartością: 'OTHR' lub elementu Towar wartością: 'OTHR_OTHR_OTHR'
documentation
IDENTYFIKACJASKLADNIKA_00015
annotation
documentation
Instrument bazowy

element InstrumentBazowyTyp/Identyfikacja
diagram knf.fi.Transakcje_diagrams/knf.fi.Transakcje_p64.png
type IdentyfikacjaInstrumentuBazowegoTyp
properties
content complex
children Identyfikator Nazwa GrupaAktywow WalutaDenominacji Emitent Opis
asserts
Test XPathDefaultNs Annotation
if(Identyfikator = 'BRAK') then GrupaAktywow and WalutaDenominacji and Emitent and Opis else true() 
documentation
W przypadku wypełnienia elementu Identyfikator wartością: 'BRAK' należy wypełnić elementy: GrupaAktywow, WalutaDenominacji, Emitent i Opis.
documentation
IDENTYFIKACJAINSTRUMENTU_00001
annotation
documentation
Instrumenty bazowe wymagające identyfikacji, tj. posiadające identyfikator ISIN lub niepasujące do pozostałych grup (waluty, stopy procentowe, towary, indeksy akcyjne, obligacje bazowe).

element InstrumentBazowyTyp/Waluta
diagram knf.fi.Transakcje_diagrams/knf.fi.Transakcje_p65.png
type WalutyTyp
properties
content simple
annotation
documentation
Instrumenty bazowe będące walutami
documentation
3-znakowy kod waluty zgodny z normą ISO

element InstrumentBazowyTyp/StopaProcentowa
diagram knf.fi.Transakcje_diagrams/knf.fi.Transakcje_p66.png
type StopyProcentoweTyp
properties
content simple
annotation
documentation
Instrumenty bazowe będące referencyjnymi stopami procentowymi lub stałą stopą oprocentowania.
documentation
W przypadku braku potrzebnej stopy referencyjnej w słowniku należy wybrać OTHR i uzupełnić pole "Opis"

element InstrumentBazowyTyp/Indeks
diagram knf.fi.Transakcje_diagrams/knf.fi.Transakcje_p67.png
type PochodneIndeksyAkcyjneTyp
properties
content simple
annotation
documentation
Instrumenty bazowe będące indeksami akcyjnymi
documentation
W przypadku braku potrzebnego indeksu akcyjnego w słowniku należy wybrać OTHR i uzupełnić pole "Opis"

element InstrumentBazowyTyp/ObligacjaBazowa
diagram knf.fi.Transakcje_diagrams/knf.fi.Transakcje_p68.png
type PochodneObligacjeBazoweTyp
properties
content simple
annotation
documentation
Instrumenty bazowe będące koszykami obligacji o ustalonych cechach
documentation
W przypadku braku w słowniku wymaganego koszyka obligacji, należy wybrać OTHR i uzupełnić pole "Opis"

element InstrumentBazowyTyp/Towar
diagram knf.fi.Transakcje_diagrams/knf.fi.Transakcje_p69.png
type PochodneTowaryPodrodzajeTyp
properties
content simple
annotation
documentation
Instrumenty bazowe będące towarami, energią lub innymi prawami
documentation
W przypadku braku potrzebnego towaru/energii/prawa w słowniku należy wybrać OTHR i uzupełnić pole "Opis". W celu łatwiejszej kategoryzacji proszę skorzystać z 2 pozostałych słowników towarów (tj. PochodneTowaryBazowe oraz PochodneTowaryRodzaje).

element InstrumentBazowyTyp/Opis
diagram knf.fi.Transakcje_diagrams/knf.fi.Transakcje_p70.png
type Opis1000ZnakowTyp
properties
minOcc 0
maxOcc 1
content simple
facets
Kind Value Annotation
minLength 1
maxLength 1000
annotation
documentation
Opis instrumentu bazowego
documentation
Należy opisać instrument bazowy przynajmniej przy pomocy nazwy oraz powszechnie stosowanego identyfikatora (jeśli istnieje).

element InstrumentBazowyTyp/Pozycja
diagram knf.fi.Transakcje_diagrams/knf.fi.Transakcje_p71.png
type PochodnePozycjeWInstrumentachBazowychTyp
properties
content simple
annotation
documentation
Pozycja w instrumencie bazowym
documentation
Zajęta pozycja w instrumencie bazowym przez podmiot raportujący

element InstrumentBazowyTyp/Wartosc
diagram knf.fi.Transakcje_diagrams/knf.fi.Transakcje_p72.png
type Liczba19.8Typ
properties
content simple
facets
Kind Value Annotation
totalDigits 19
fractionDigits 8
annotation
documentation
Wartość kursu/stopy/ceny wykonania
documentation
Wartość kursu/stopy/ceny wykonania ustalona z góry w kontrakcie pochodnym lub wartość kursu/stopy z dnia zawarcia transakcji, jeśli nie jest ustalona z góry (dotyczy m.in. kontraktów futures lub kwotowań stóp referencyjnych).

complexType NaglowekTyp
diagram knf.fi.Transakcje_diagrams/knf.fi.Transakcje_p73.png
type restriction of NaglowekTypAbs
properties
base NaglowekTypAbs
children IdentyfikatorZarzadzajacego NazwaZarzadzajacego IdentyfikatorFunduszuSubfunduszu NazwaFunduszuSubfunduszu IdentyfikatorDostawcyDanych WalutaSprawozdania OkresSprawozdawczy CzyKorekta
used by
element SprawozdanieTyp/Naglowek
attributes
Name  Type  Use  Default  Fixed  Annotation
CzyFunduszWLikwidacji  WskaznikLogiczny0lub1albotruelubfalseTyp  required      
documentation
Flaga wskazująca, czy fundusz lub subfundusz jest w likwidacji
documentation
Flaga wskazująca, czy fundusz lub subfundusz jest w likwidacji. true - jeśli fundusz/subfundusz jest w likwidacji false - jeśli fundusz/subfundusz nie jest w likwidacji
asserts
Test XPathDefaultNs Annotation
let $xml_file_path := upper-case(string(base-uri())), $last_slash_pos := index-of(string-to-codepoints(upper-case(string(base-uri()))), string-to-codepoints('/'))[last()], $file_name_pattern := upper-case(string('[A-Z]+_[A-Z0-9]{11,11}_[A-Z0-9]{10,20}_[0-9QH]{4,8}_[01].xml')), $xml_file_name := substring($xml_file_path, $last_slash_pos + 1) return matches($xml_file_name, $file_name_pattern)  
documentation
Nazwa pliku niezgodna z maską
documentation
NAGLOWEK_00001
let $xml_file_path := upper-case(string(base-uri())), $last_slash_pos := index-of(string-to-codepoints(upper-case(string(base-uri()))), string-to-codepoints('/'))[last()], $xml_file_name := substring($xml_file_path, $last_slash_pos + 1), $dash_pos := index-of(string-to-codepoints($xml_file_name), string-to-codepoints('_')), $xml_file_entity_id := substring($xml_file_name, $dash_pos[1] + 1, $dash_pos[2] - $dash_pos[1] - 1) return $xml_file_entity_id = IdentyfikatorFunduszuSubfunduszu or (not(IdentyfikatorFunduszuSubfunduszu) and $xml_file_entity_id = IdentyfikatorZarzadzajacego) 
documentation
Identyfikator krajowy (sub)funduszu lub TFI w treści nagłówka niezgodny z identyfikatorem w nazwie pliku
documentation
NAGLOWEK_00002
let $xml_file_path := upper-case(string(base-uri())), $last_slash_pos := index-of(string-to-codepoints(upper-case(string(base-uri()))), string-to-codepoints('/'))[last()], $xml_file_name := substring($xml_file_path, $last_slash_pos + 1), $dash_pos := index-of(string-to-codepoints($xml_file_name), string-to-codepoints('_')), $xml_file_identyfikator_dostawcy := substring($xml_file_name, $dash_pos[2] + 1, $dash_pos[3] - $dash_pos[2] - 1) return $xml_file_identyfikator_dostawcy = IdentyfikatorDostawcyDanych 
documentation
Identyfikator dostawcy danych w treści nagłówka niezgodny z kodem w nazwie pliku
documentation
NAGLOWEK_00003
if (OkresSprawozdawczy) then let $xml_file_path := upper-case(string(base-uri())), $last_slash_pos := index-of(string-to-codepoints(upper-case(string(base-uri()))), string-to-codepoints('/'))[last()], $xml_file_name := substring($xml_file_path, $last_slash_pos + 1), $dash_pos := index-of(string-to-codepoints($xml_file_name), string-to-codepoints('_')), $xml_file_okres_spr := substring($xml_file_name, $dash_pos[3] + 1, $dash_pos[4] - $dash_pos[3] - 1), $okres_sprawozdawczy := if (OkresSprawozdawczy/Rok) then concat(OkresSprawozdawczy/Rok, OkresSprawozdawczy/Polrocze, OkresSprawozdawczy/Kwartal, OkresSprawozdawczy/Miesiac) else if (OkresSprawozdawczy/DataDo) then replace(string(OkresSprawozdawczy/DataDo), '-', '') else if (OkresSprawozdawczy/DataOd) then replace(string(OkresSprawozdawczy/DataOd), '-', '') else '' return $xml_file_okres_spr = $okres_sprawozdawczy else true() 
documentation
Okres sprawozdawczy w treści nagłówka niezgodny z okresem w nazwie pliku
documentation
NAGLOWEK_00004
if (DzienZdarzenia) then let $xml_file_path := upper-case(string(base-uri())), $last_slash_pos := index-of(string-to-codepoints(upper-case(string(base-uri()))), string-to-codepoints('/'))[last()], $xml_file_name := substring($xml_file_path, $last_slash_pos + 1), $dash_pos := index-of(string-to-codepoints($xml_file_name), string-to-codepoints('_')), $xml_file_okres_spr := substring($xml_file_name, $dash_pos[3] + 1, $dash_pos[4] - $dash_pos[3] - 1), $dzien_zdarzenia := replace(string(DzienZdarzenia), '-', '') return $xml_file_okres_spr = $dzien_zdarzenia else true() 
documentation
DzienZdarzenia w treści nagłówka niezgodny z dniem zdarzenia w nazwie pliku
documentation
NAGLOWEK_00005
let $xml_file_path := upper-case(string(base-uri())), $last_slash_pos := index-of(string-to-codepoints(upper-case(string(base-uri()))), string-to-codepoints('/'))[last()], $xml_file_name := substring($xml_file_path, $last_slash_pos + 1), $dash_pos := index-of(string-to-codepoints($xml_file_name), string-to-codepoints('_')), $xml_file_czy_korekta := substring($xml_file_name, $dash_pos[4] + 1, 1) return xs:boolean($xml_file_czy_korekta) = CzyKorekta 
documentation
Flaga CzyKorekta w treści nagłówka niezgodna z informacją w nazwie pliku
documentation
NAGLOWEK_00006
if (not(starts-with(IdentyfikatorFunduszuSubfunduszu, 'PLFIZ') and @CzyFunduszWLikwidacji = false())) then OkresSprawozdawczy/Miesiac else true() 
documentation
W przypadku zestawienia transakcji dla FIO, SFIO oraz jedynie tych FIZ, które są w likwidacji, okres sprawozdawczy musi być miesięczny (należy uzupełnić pole Miesiac w ramach okresu sprawozdawczego)
documentation
TRANSAKCJE_00002
if (starts-with(IdentyfikatorFunduszuSubfunduszu, 'PLFIZ') and @CzyFunduszWLikwidacji = false()) then OkresSprawozdawczy/Kwartal else true() 
documentation
W przypadku zestawienia transakcji dla FIZ, które nie są w likwidacji okres sprawozdawczy musi być kwartalny (należy uzupełnić pole Kwartal w ramach okresu sprawozdawczego)
documentation
TRANSAKCJE_00003
annotation
documentation
Nagłówek sprawozdania

attribute NaglowekTyp/@CzyFunduszWLikwidacji
type WskaznikLogiczny0lub1albotruelubfalseTyp
properties
use required
annotation
documentation
Flaga wskazująca, czy fundusz lub subfundusz jest w likwidacji
documentation
Flaga wskazująca, czy fundusz lub subfundusz jest w likwidacji. true - jeśli fundusz/subfundusz jest w likwidacji false - jeśli fundusz/subfundusz nie jest w likwidacji

element NaglowekTyp/IdentyfikatorZarzadzajacego
diagram knf.fi.Transakcje_diagrams/knf.fi.Transakcje_p74.png
type tpp:IdentyfikatorZarzadzajacegoTyp
properties
content simple
annotation
documentation
Identyfikator krajowy towarzystwa lub identyfikator likwidatora

element NaglowekTyp/NazwaZarzadzajacego
diagram knf.fi.Transakcje_diagrams/knf.fi.Transakcje_p75.png
type Opis300ZnakowTyp
properties
content simple
facets
Kind Value Annotation
minLength 1
maxLength 300
annotation
documentation
Nazwa towarzystwa lub likwidatora

element NaglowekTyp/IdentyfikatorFunduszuSubfunduszu
diagram knf.fi.Transakcje_diagrams/knf.fi.Transakcje_p76.png
type tpp:IdentyfikatorFIOSFIOFIZTyp
properties
content simple
annotation
documentation
Identyfikator krajowy funduszu lub subfunduszu
documentation
Identyfikator krajowy funduszu lub subfunduszu

element NaglowekTyp/NazwaFunduszuSubfunduszu
diagram knf.fi.Transakcje_diagrams/knf.fi.Transakcje_p77.png
type Opis300ZnakowTyp
properties
content simple
facets
Kind Value Annotation
minLength 1
maxLength 300
annotation
documentation
Nazwa funduszu lub subfunduszu
documentation
Nazwa funduszu lub subfunduszu

element NaglowekTyp/IdentyfikatorDostawcyDanych
diagram knf.fi.Transakcje_diagrams/knf.fi.Transakcje_p78.png
type tpp:IdentyfikatorDostawcyDanychTyp
properties
content simple
annotation
documentation
Identyfikator dostawcy danych
documentation
Identyfikator podmiotu, który przygotował dane dla podmiotu raportującego

element NaglowekTyp/WalutaSprawozdania
diagram knf.fi.Transakcje_diagrams/knf.fi.Transakcje_p79.png
type WalutyPodstawoweTyp
properties
content simple
annotation
documentation
Waluta wyceny funduszu, waluta w której są raportowane wartości. 3-znakowy kod waluty zgodny z normą ISO
documentation
Waluta wyceny funduszu, waluta w której są raportowane wartości. 3-znakowy kod waluty zgodny z normą ISO

element NaglowekTyp/OkresSprawozdawczy
diagram knf.fi.Transakcje_diagrams/knf.fi.Transakcje_p80.png
type OkresSprawozdawczyTyp
properties
content complex
children DataOd DataDo Rok Kwartal Miesiac
asserts
Test XPathDefaultNs Annotation
if (DataOd and DataDo) then DataDo >= DataOd else true() 
documentation
DataDo musi być większa lub równa od DataOd
documentation
NAGLOWEK_00007
if (DataDo) then let $periods_start_dict := map { 'Q1': 1, 'Q2': 4, 'Q3': 7, 'Q4': 10, 'H1': 1, 'H2': 7 }, $periods_end_dict := map { 'Q1': 3, 'Q2': 6, 'Q3': 9, 'Q4': 12, 'H1': 6, 'H2': 12 }, $year := year-from-date(DataDo), $month := month-from-date(DataDo), $month_validation := if (Miesiac) then $month = number(Miesiac) else if (Kwartal) then $month >= $periods_start_dict(Kwartal) and $periods_end_dict(Kwartal) >= $month else if (Polrocze) then $month >= $periods_start_dict(Polrocze) and $periods_end_dict(Polrocze) >= $month else true() return $year = number(Rok) and $month_validation else true() 
documentation
DataDo musi zawierać się w raportowanym okresie sprawozdawczym (elementy: Rok i Polrocze/Kwartal/Miesiac)
documentation
NAGLOWEK_00008
let $periods_start_dict := map { 'Q1': 1, 'Q2': 4, 'Q3': 7, 'Q4': 10, 'H1': 1, 'H2': 7 }, $periods_end_dict := map { 'Q1': 3, 'Q2': 6, 'Q3': 9, 'Q4': 12, 'H1': 6, 'H2': 12 }, $year := year-from-date(DataOd), $month := month-from-date(DataOd), $month_validation := if (Miesiac) then $month = number(Miesiac) else if (Kwartal) then $month >= $periods_start_dict(Kwartal) and $periods_end_dict(Kwartal) >= $month else if (Polrocze) then $month >= $periods_start_dict(Polrocze) and $periods_end_dict(Polrocze) >= $month else true() return $year = number(Rok) and $month_validation 
documentation
DataOd musi zawierać się w raportowanym okresie sprawozdawczym (elementy: Rok i Miesiac/Kwartal)
documentation
TRANSAKCJE_00004
annotation
documentation
Okres sprawozdawczy raportu

element NaglowekTyp/CzyKorekta
diagram knf.fi.Transakcje_diagrams/knf.fi.Transakcje_p81.png
type WskaznikLogiczny0lub1Typ
properties
content simple
facets
Kind Value Annotation
pattern 0|1
annotation
documentation
Oznaczenie czy plik zawiera raport podstawowy czy korektę, 0 - podstawowy, 1 - korekta

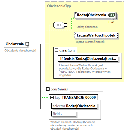
complexType ObciazeniaTyp
diagram knf.fi.Transakcje_diagrams/knf.fi.Transakcje_p82.png
type restriction of ObciazeniaTypAbs
properties
base ObciazeniaTypAbs
children RodzajObciazenia LacznaWartoscHipotek
used by
element SpecyfikacjaNieruchomosciTyp/Obciazenia
asserts
Test XPathDefaultNs Annotation
if (exists(RodzajObciazenia[text() = 'HIPOTEKA'])) then LacznaWartoscHipotek else not(LacznaWartoscHipotek) 
documentation
Element LacznaWartoscHipotek jest obowiązkowy dla RodzajObciazenia = 'HIPOTEKA' i zabroniony w przeciwnym wypadku
documentation
IDENTYFIKACJASKLADNIKA_00016
annotation
documentation
Obciążenia

element ObciazeniaTyp/RodzajObciazenia
diagram knf.fi.Transakcje_diagrams/knf.fi.Transakcje_p83.png
type ObciazeniaNieruchomosciTyp
properties
minOcc 1
maxOcc unbounded
content simple
annotation
documentation
Rodzaj obciążenia

element ObciazeniaTyp/LacznaWartoscHipotek
diagram knf.fi.Transakcje_diagrams/knf.fi.Transakcje_p84.png
type Liczba19.2Typ
properties
minOcc 0
maxOcc 1
content simple
facets
Kind Value Annotation
totalDigits 19
fractionDigits 2
annotation
documentation
Łączna wartość hipotek

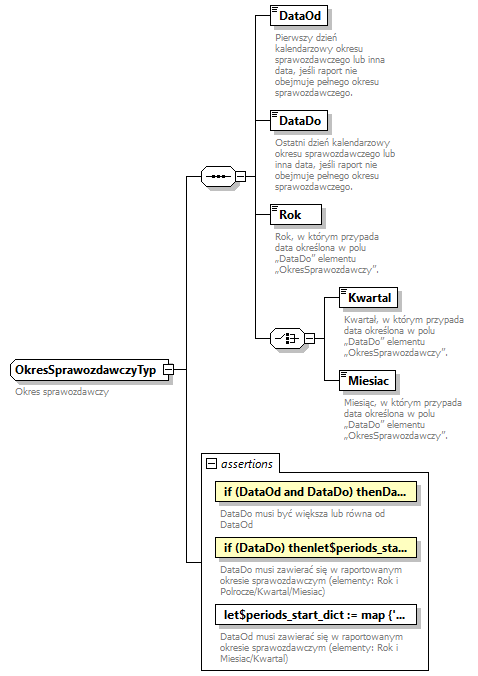
complexType OkresSprawozdawczyTyp
diagram knf.fi.Transakcje_diagrams/knf.fi.Transakcje_p85.png
type restriction of OkresSprawozdawczyTypAbs
properties
base OkresSprawozdawczyTypAbs
children DataOd DataDo Rok Kwartal Miesiac
used by
element NaglowekTyp/OkresSprawozdawczy
asserts
Test XPathDefaultNs Annotation
if (DataOd and DataDo) then DataDo >= DataOd else true() 
documentation
DataDo musi być większa lub równa od DataOd
documentation
NAGLOWEK_00007
if (DataDo) then let $periods_start_dict := map { 'Q1': 1, 'Q2': 4, 'Q3': 7, 'Q4': 10, 'H1': 1, 'H2': 7 }, $periods_end_dict := map { 'Q1': 3, 'Q2': 6, 'Q3': 9, 'Q4': 12, 'H1': 6, 'H2': 12 }, $year := year-from-date(DataDo), $month := month-from-date(DataDo), $month_validation := if (Miesiac) then $month = number(Miesiac) else if (Kwartal) then $month >= $periods_start_dict(Kwartal) and $periods_end_dict(Kwartal) >= $month else if (Polrocze) then $month >= $periods_start_dict(Polrocze) and $periods_end_dict(Polrocze) >= $month else true() return $year = number(Rok) and $month_validation else true() 
documentation
DataDo musi zawierać się w raportowanym okresie sprawozdawczym (elementy: Rok i Polrocze/Kwartal/Miesiac)
documentation
NAGLOWEK_00008
let $periods_start_dict := map { 'Q1': 1, 'Q2': 4, 'Q3': 7, 'Q4': 10, 'H1': 1, 'H2': 7 }, $periods_end_dict := map { 'Q1': 3, 'Q2': 6, 'Q3': 9, 'Q4': 12, 'H1': 6, 'H2': 12 }, $year := year-from-date(DataOd), $month := month-from-date(DataOd), $month_validation := if (Miesiac) then $month = number(Miesiac) else if (Kwartal) then $month >= $periods_start_dict(Kwartal) and $periods_end_dict(Kwartal) >= $month else if (Polrocze) then $month >= $periods_start_dict(Polrocze) and $periods_end_dict(Polrocze) >= $month else true() return $year = number(Rok) and $month_validation 
documentation
DataOd musi zawierać się w raportowanym okresie sprawozdawczym (elementy: Rok i Miesiac/Kwartal)
documentation
TRANSAKCJE_00004
annotation
documentation
Okres sprawozdawczy

element OkresSprawozdawczyTyp/DataOd
diagram knf.fi.Transakcje_diagrams/knf.fi.Transakcje_p86.png
type DataPrzedzial1Typ
properties
content simple
facets
Kind Value Annotation
minInclusive 2022-01-01
maxInclusive 2099-12-31
annotation
documentation
Pierwszy dzień kalendarzowy okresu sprawozdawczego lub inna data, jeśli raport nie obejmuje pełnego okresu sprawozdawczego.
documentation
Pierwszy dzień kalendarzowy okresu sprawozdawczego. W przypadku raportu, który nie obejmuje pełnego okresu sprawozdawczego, należy podać inną datę (np. datę otworzenia ksiąg rachunkowych funduszu).
documentation
1) Jeśli (sub)fundusz prowadzi działalność przez pełny okres sprawozdawczy (i przez cały ten okres sprawozdawczy ma otwarte księgi rachunkowe), to w raporcie z danymi za pierwszy kwartał 2024 roku poiwnine w polu "DataOd" wpisać "2024-01-01" (kwartalne sprawozdanie obowiązuje FIZ).
2) Jeśli (sub)fundusz otworzył księgi rachunkowe 15.03.2024, to w raporcie z danymi za pierwszy kwartał 2024 roku powinien w polu „DataOd” wpisać „2024-03-15” (kwartalne sprawozdanie obowiązuje FIZ).

element OkresSprawozdawczyTyp/DataDo
diagram knf.fi.Transakcje_diagrams/knf.fi.Transakcje_p87.png
type DataPrzedzial1Typ
properties
content simple
facets
Kind Value Annotation
minInclusive 2022-01-01
maxInclusive 2099-12-31
annotation
documentation
Ostatni dzień kalendarzowy okresu sprawozdawczego lub inna data, jeśli raport nie obejmuje pełnego okresu sprawozdawczego.
documentation
Ostatni kalendarzowy dzień okresu sprawozdawczego. W przypadku raportu, który nie obejmuje pełnego okresu sprawozdawczego, należy podać inną datę (np. dzień poprzedzający otwarcie likwidacji funduszu inwestycyjnego).
documentation
1) Jeśli (sub)fundusz prowadzi działalność, to w przypadku raportowania danych za drugi kwartał 2024 należy wpisać „2024-06-30”.
2) Jeśli (sub)fundusz otworzył likwidację 2024-03-15, to w polu „DataDo” należy wpisać „2024-03-14”.

element OkresSprawozdawczyTyp/Rok
diagram knf.fi.Transakcje_diagrams/knf.fi.Transakcje_p88.png
type OkresSprawozdawczyRokTyp
properties
content simple
facets
Kind Value Annotation
pattern 202[3-9]|20[3-9][0-9]
annotation
documentation
Rok, w którym przypada data określona w polu „DataDo” elementu „OkresSprawozdawczy”.
documentation
Rok, w którym przypada data określona w polu „DataDo” elementu „OkresSprawozdawczy”.

element OkresSprawozdawczyTyp/Kwartal
diagram knf.fi.Transakcje_diagrams/knf.fi.Transakcje_p89.png
type OkresSprawozdawczyKwartalTyp
properties
content simple
facets
Kind Value Annotation
pattern Q[1-4]
annotation
documentation
Kwartał, w którym przypada data określona w polu „DataDo” elementu „OkresSprawozdawczy”.
documentation
Kwartał, w którym przypada data określona w polu „DataDo” elementu „OkresSprawozdawczy”.

element OkresSprawozdawczyTyp/Miesiac
diagram knf.fi.Transakcje_diagrams/knf.fi.Transakcje_p90.png
type OkresSprawozdawczyMiesiacTyp
properties
content simple
facets
Kind Value Annotation
pattern 0[1-9]|1[0-2]
annotation
documentation
Miesiąc, w którym przypada data określona w polu „DataDo” elementu „OkresSprawozdawczy”.
documentation
Miesiąc, w którym przypada data określona w polu „DataDo” elementu „OkresSprawozdawczy”.

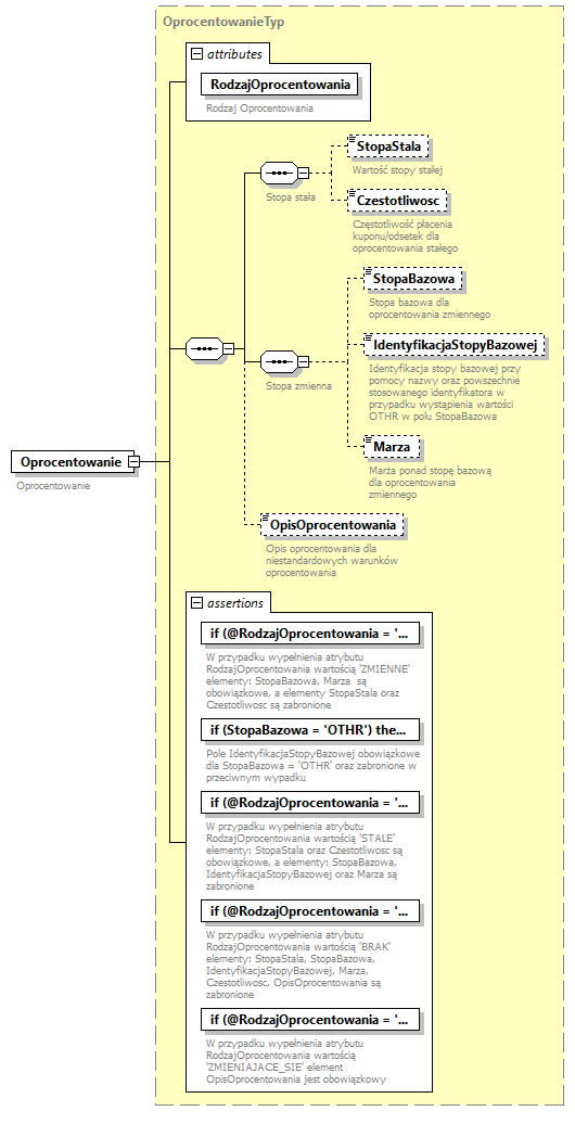
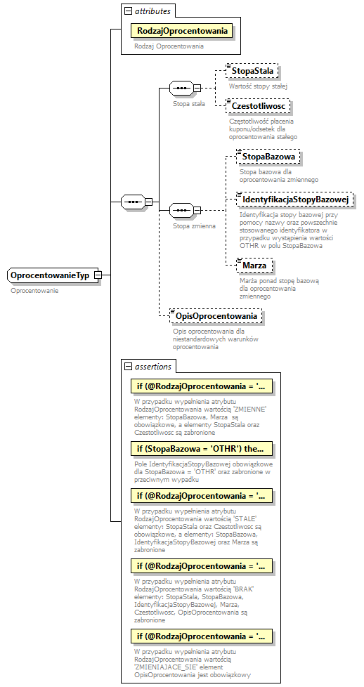
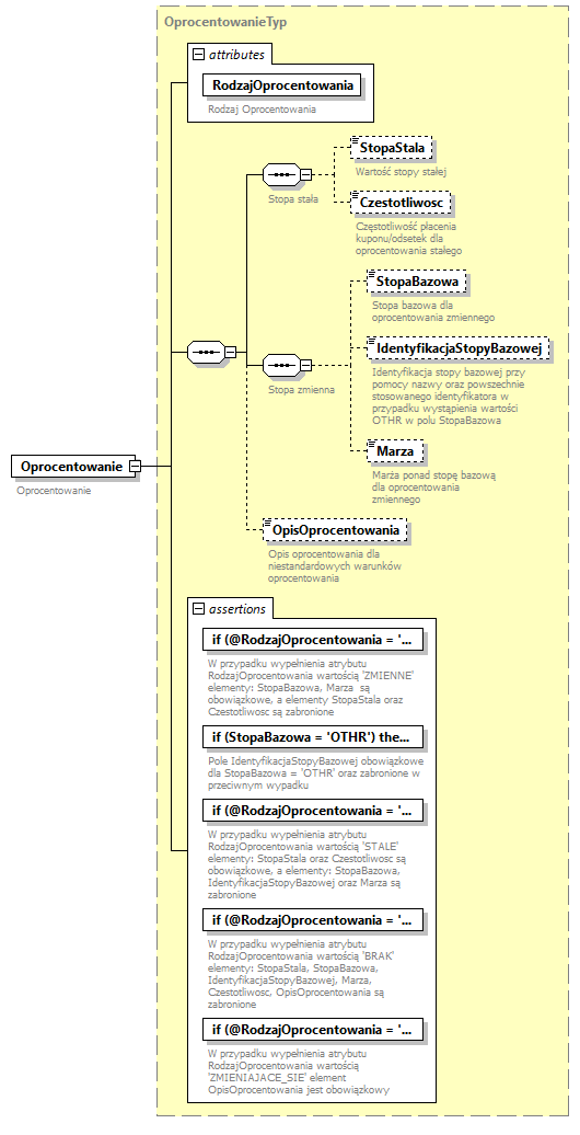
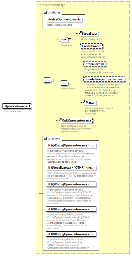
complexType OprocentowanieTyp
diagram knf.fi.Transakcje_diagrams/knf.fi.Transakcje_p91.png
type restriction of OprocentowanieTypAbs
properties
base OprocentowanieTypAbs
children StopaStala Czestotliwosc StopaBazowa IdentyfikacjaStopyBazowej Marza OpisOprocentowania
used by
elements SpecyfikacjaSkladnikaDluznegoTyp/Oprocentowanie SpecyfikacjaDepozytuSrodkowPienieznychTyp/Oprocentowanie SpecyfikacjaPozyczkiWekslaTyp/Oprocentowanie
attributes
Name  Type  Use  Default  Fixed  Annotation
RodzajOprocentowania  RodzajeOprocentowaniaTyp  required      
documentation
Rodzaj Oprocentowania
asserts
Test XPathDefaultNs Annotation
if (@RodzajOprocentowania = 'ZMIENNE') then StopaBazowa and Marza and not(StopaStala or Czestotliwosc) else true() 
documentation
W przypadku wypełnienia atrybutu RodzajOprocentowania wartością 'ZMIENNE' elementy: StopaBazowa, Marza  są obowiązkowe, a elementy StopaStala oraz Czestotliwosc są zabronione
documentation
IDENTYFIKACJASKLADNIKA_00009
if (StopaBazowa = 'OTHR') then IdentyfikacjaStopyBazowej else not(IdentyfikacjaStopyBazowej) 
documentation
Pole IdentyfikacjaStopyBazowej obowiązkowe dla StopaBazowa = 'OTHR' oraz zabronione w przeciwnym wypadku
documentation
IDENTYFIKACJASKLADNIKA_00010
if (@RodzajOprocentowania = 'STALE') then StopaStala and Czestotliwosc and not(StopaBazowa or IdentyfikacjaStopyBazowej or Marza) else true() 
documentation
W przypadku wypełnienia atrybutu RodzajOprocentowania wartością 'STALE' elementy: StopaStala oraz Czestotliwosc są obowiązkowe, a elementy: StopaBazowa, IdentyfikacjaStopyBazowej oraz Marza są zabronione
documentation
IDENTYFIKACJASKLADNIKA_00011
if (@RodzajOprocentowania = 'BRAK') then not(StopaStala or StopaBazowa or IdentyfikacjaStopyBazowej or Marza or Czestotliwosc or OpisOprocentowania) else true() 
documentation
W przypadku wypełnienia atrybutu RodzajOprocentowania wartością 'BRAK' elementy: StopaStala, StopaBazowa, IdentyfikacjaStopyBazowej, Marza, Czestotliwosc, OpisOprocentowania są zabronione
documentation
IDENTYFIKACJASKLADNIKA_00012
if (@RodzajOprocentowania = 'ZMIENIAJACE_SIE') then OpisOprocentowania else true() 
documentation
W przypadku wypełnienia atrybutu RodzajOprocentowania wartością 'ZMIENIAJACE_SIE' element OpisOprocentowania jest obowiązkowy
documentation
IDENTYFIKACJASKLADNIKA_00013
annotation
documentation
Oprocentowanie

attribute OprocentowanieTyp/@RodzajOprocentowania
type RodzajeOprocentowaniaTyp
properties
use required
annotation
documentation
Rodzaj Oprocentowania

element OprocentowanieTyp/StopaStala
diagram knf.fi.Transakcje_diagrams/knf.fi.Transakcje_p92.png
type Liczba19.8Typ
properties
minOcc 0
maxOcc 1
content simple
facets
Kind Value Annotation
totalDigits 19
fractionDigits 8
annotation
documentation
Wartość stopy stałej
documentation
Wartość stałej stopy oprocentowania wypełaniana jako wartość dziesiętna.
Przykład: Oprocentowanie "5,75%" należy raportować jako 0.0575

element OprocentowanieTyp/Czestotliwosc
diagram knf.fi.Transakcje_diagrams/knf.fi.Transakcje_p93.png
type CzestotliwoscTyp
properties
minOcc 0
maxOcc 1
content simple
facets
Kind Value Annotation
pattern ([0-9]|[1-9][0-9]|[1-9][0-9][0-9])[DWMY]
annotation
documentation
Częstotliwość płacenia kuponu/odsetek dla oprocentowania stałego

element OprocentowanieTyp/StopaBazowa
diagram knf.fi.Transakcje_diagrams/knf.fi.Transakcje_p94.png
type StopyProcentoweTyp
properties
minOcc 0
maxOcc 1
content simple
annotation
documentation
Stopa bazowa dla oprocentowania zmiennego
documentation
Oznaczenie stopy procentowej, w oparciu o którą ustalone są warunki oprocentowania składnika aktywów.

element OprocentowanieTyp/IdentyfikacjaStopyBazowej
diagram knf.fi.Transakcje_diagrams/knf.fi.Transakcje_p95.png
type Opis300ZnakowTyp
properties
minOcc 0
maxOcc 1
content simple
facets
Kind Value Annotation
minLength 1
maxLength 300
annotation
documentation
Identyfikacja stopy bazowej przy pomocy nazwy oraz powszechnie stosowanego identyfikatora w przypadku wystąpienia wartości OTHR w polu StopaBazowa

element OprocentowanieTyp/Marza
diagram knf.fi.Transakcje_diagrams/knf.fi.Transakcje_p96.png
type Liczba19.8Typ
properties
minOcc 0
maxOcc 1
content simple
facets
Kind Value Annotation
totalDigits 19
fractionDigits 8
annotation
documentation
Marża ponad stopę bazową dla oprocentowania zmiennego
documentation
Wysokość marży ponad stopę bazową, w oparciu o którą ustalone są warunki oprocentowania składnika aktywów lub instrumentu finansowego.
Pole wypełniane jest jako wartość dziesiętna, np. dla oprocentowania "stopa bazowa + 1,25 punkta procentowego" raportowana jest wartość "0,0125".

element OprocentowanieTyp/OpisOprocentowania
diagram knf.fi.Transakcje_diagrams/knf.fi.Transakcje_p97.png
type Opis300ZnakowTyp
properties
minOcc 0
maxOcc 1
content simple
facets
Kind Value Annotation
minLength 1
maxLength 300
annotation
documentation
Opis oprocentowania dla niestandardowych warunków oprocentowania
documentation
Opis oprocentowania dla niestandardowych warunków oprocentowania, np. wskazanie zastosowanych mnożników stopy bazowej.

complexType PakietPrzedPrzeksztalceniemTyp
diagram knf.fi.Transakcje_diagrams/knf.fi.Transakcje_p98.png
type restriction of PakietPrzedPrzeksztalceniemTypAbs
properties
base PakietPrzedPrzeksztalceniemTypAbs
children Identyfikator Nazwa
used by
element PakietPrzeksztalconyTyp/PakietPrzedPrzeksztalceniem
annotation
documentation
Pakiet przed przeksztalceniem

element PakietPrzedPrzeksztalceniemTyp/Identyfikator
diagram knf.fi.Transakcje_diagrams/knf.fi.Transakcje_p99.png
type tpp:IdentyfikatorPakietuWierzytelnosciTyp
properties
content simple
annotation
documentation
Identyfikator pakietu wierzytelności przed przekształceniem
documentation
Proszę wpisać BRAK. W przyszłości pakiety wierzytelności będą kodowane identyfikatorami UKNF.

element PakietPrzedPrzeksztalceniemTyp/Nazwa
diagram knf.fi.Transakcje_diagrams/knf.fi.Transakcje_p100.png
type Opis300ZnakowTyp
properties
content simple
facets
Kind Value Annotation
minLength 1
maxLength 300
annotation
documentation
Nazwa pakietu wierzytelności przed przekształceniem
documentation
Nazwa własna pakietu wierzytelności z których powstał raportowany pakiet wierzytelnosci stosowana konsekwentnie we wszystkich raportach do UKNF. Tylko dla pakietow wierzytelnosci, które zostaly przeksztalcone w podmiocie raportujacym po 31.12.2023 r. Jeśli pakiet wierzytelnosci zostal przeksztalcony przez podmiot trzeci (przed nabyciem do funduszu), to pola nie należy uzupełniać.

complexType PakietPrzeksztalconyTyp
diagram knf.fi.Transakcje_diagrams/knf.fi.Transakcje_p101.png
type restriction of PakietPrzeksztalconyTypAbs
properties
base PakietPrzeksztalconyTypAbs
children PakietPrzedPrzeksztalceniem
used by
element SpecyfikacjaPakietuWierzytelnosciTyp/PakietPrzeksztalcony
attributes
Name  Type  Use  Default  Fixed  Annotation
CzyPrzeksztalcony  WskaznikLogiczny0lub1albotruelubfalseTyp  required      
documentation
Flaga czy przekształcony
documentation
Czy pakiet powstał w wyniku przekształcenia (scaleniu lub podzielenia), przeprowadzonego przez podmiot raportujacy, pakietow wierzytelnosci, które miało miejsce po 31.12.2023 r.?
asserts
Test XPathDefaultNs Annotation
if (@CzyPrzeksztalcony = true()) then PakietPrzedPrzeksztalceniem else if (@CzyPrzeksztalcony = false()) then not(PakietPrzedPrzeksztalceniem) else true() 
documentation
Element/elementy PakietPrzedPrzeksztalceniem obowiązkowy jeśli atrybut CzyPrzeksztalcony = true i zabroniony jeśli atrybut CzyPrzeksztalcony = false
documentation
IDENTYFIKACJASKLADNIKA_00014
annotation
documentation
Pakiet przekształcony

attribute PakietPrzeksztalconyTyp/@CzyPrzeksztalcony
type WskaznikLogiczny0lub1albotruelubfalseTyp
properties
use required
annotation
documentation
Flaga czy przekształcony
documentation
Czy pakiet powstał w wyniku przekształcenia (scaleniu lub podzielenia), przeprowadzonego przez podmiot raportujacy, pakietow wierzytelnosci, które miało miejsce po 31.12.2023 r.?

element PakietPrzeksztalconyTyp/PakietPrzedPrzeksztalceniem
diagram knf.fi.Transakcje_diagrams/knf.fi.Transakcje_p102.png
type PakietPrzedPrzeksztalceniemTyp
properties
minOcc 0
maxOcc unbounded
content complex
children Identyfikator Nazwa
annotation
documentation
Pakiet wierzytelności przed przekształceniem (dotyczy pakietów wierzytelności, które powstały w wyniku przekształcenia innych pakietów wierzytelności, które było przeprowadzone przez podmiot raportujący po wejściu w życie rozporządzenia)

complexType SkladnikAktywowTyp
diagram knf.fi.Transakcje_diagrams/knf.fi.Transakcje_p103.png
type restriction of SkladnikAktywowTypAbs
properties
base SkladnikAktywowTypAbs
children IdentyfikacjaSkladnika CzyPapierWartosciowyArt107
attributes
Name  Type  Use  Default  Fixed  Annotation
GrupaAktywow  GrupyAktywowTyp  required      
documentation
Grupa aktywów
annotation
documentation
Składnik aktywów

attribute SkladnikAktywowTyp/@GrupaAktywow
type GrupyAktywowTyp
properties
use required
annotation
documentation
Grupa aktywów

element SkladnikAktywowTyp/IdentyfikacjaSkladnika
diagram knf.fi.Transakcje_diagrams/knf.fi.Transakcje_p104.png
type IdentyfikacjaSkladnikaAktywowTypAbs
properties
content complex
children Identyfikator Nazwa Specyfikacja
asserts
Test XPathDefaultNs Annotation
if(Identyfikator = 'BRAK') then Specyfikacja else true() 
documentation
W przypadku wypełnienia elementu Identyfikator wartością: 'BRAK' element Specyfikacja jest obowiązkowy
documentation
IDENTYFIKACJASKLADNIKA_00001
annotation
documentation
Identyfikacja składnika

element SkladnikAktywowTyp/CzyPapierWartosciowyArt107
diagram knf.fi.Transakcje_diagrams/knf.fi.Transakcje_p105.png
type WskaznikLogiczny0lub1albotruelubfalseTyp
properties
content simple
annotation
documentation
Oznaczenie papierów wartościowych, o których mowa w art. 107 ust. 2 pkt 1 ustawy

complexType SkladnikDepozytSrodkiPieniezneTyp
diagram knf.fi.Transakcje_diagrams/knf.fi.Transakcje_p106.png
type restriction of SkladnikAktywowTypAbs
properties
base SkladnikAktywowTypAbs
children IdentyfikacjaSkladnika CzyPapierWartosciowyArt107
used by
element TransakcjaTyp/SkladnikAktywow
attributes
Name  Type  Use  Default  Fixed  Annotation
GrupaAktywow  GrupyAktywowTyp  required      
documentation
Grupa aktywów
annotation
documentation
Skladnik depozyt środki pieniężne

attribute SkladnikDepozytSrodkiPieniezneTyp/@GrupaAktywow
type GrupyAktywowTyp
properties
use required
annotation
documentation
Grupa aktywów

element SkladnikDepozytSrodkiPieniezneTyp/IdentyfikacjaSkladnika
diagram knf.fi.Transakcje_diagrams/knf.fi.Transakcje_p107.png
type IdentyfikacjaDepozytuSrodkowPienieznychTyp
properties
content complex
children Nazwa Specyfikacja
asserts
Test XPathDefaultNs Annotation
if(Identyfikator = 'BRAK') then Specyfikacja else true() 
documentation
W przypadku wypełnienia elementu Identyfikator wartością: 'BRAK' element Specyfikacja jest obowiązkowy
documentation
IDENTYFIKACJASKLADNIKA_00001
annotation
documentation
Identyfikacja składnika

element SkladnikDepozytSrodkiPieniezneTyp/CzyPapierWartosciowyArt107
diagram knf.fi.Transakcje_diagrams/knf.fi.Transakcje_p108.png
type WskaznikLogiczny0lub1albotruelubfalseTyp
properties
content simple
annotation
documentation
Oznaczenie papierów wartościowych, o których mowa w art. 107 ust. 2 pkt 1 ustawy

complexType SkladnikDluznyTyp
diagram knf.fi.Transakcje_diagrams/knf.fi.Transakcje_p109.png
type restriction of SkladnikAktywowTypAbs
properties
base SkladnikAktywowTypAbs
children IdentyfikacjaSkladnika CzyPapierWartosciowyArt107
used by
element TransakcjaTyp/SkladnikAktywow
attributes
Name  Type  Use  Default  Fixed  Annotation
GrupaAktywow  GrupyAktywowTyp  required      
documentation
Grupa aktywów
annotation
documentation
Składnik dłużny

attribute SkladnikDluznyTyp/@GrupaAktywow
type GrupyAktywowTyp
properties
use required
annotation
documentation
Grupa aktywów

element SkladnikDluznyTyp/IdentyfikacjaSkladnika
diagram knf.fi.Transakcje_diagrams/knf.fi.Transakcje_p110.png
type IdentyfikacjaSkladnikaDluznegoTyp
properties
content complex
children Identyfikator Nazwa Specyfikacja
asserts
Test XPathDefaultNs Annotation
if(Identyfikator = 'BRAK') then Specyfikacja else true() 
documentation
W przypadku wypełnienia elementu Identyfikator wartością: 'BRAK' element Specyfikacja jest obowiązkowy
documentation
IDENTYFIKACJASKLADNIKA_00001
annotation
documentation
Identyfikacja składnika

element SkladnikDluznyTyp/CzyPapierWartosciowyArt107
diagram knf.fi.Transakcje_diagrams/knf.fi.Transakcje_p111.png
type WskaznikLogiczny0lub1albotruelubfalseTyp
properties
content simple
annotation
documentation
Oznaczenie papierów wartościowych, o których mowa w art. 107 ust. 2 pkt 1 ustawy

complexType SkladnikInnyTyp
diagram knf.fi.Transakcje_diagrams/knf.fi.Transakcje_p112.png
type restriction of SkladnikAktywowTypAbs
properties
base SkladnikAktywowTypAbs
children IdentyfikacjaSkladnika CzyPapierWartosciowyArt107
used by
element TransakcjaTyp/SkladnikAktywow
attributes
Name  Type  Use  Default  Fixed  Annotation
GrupaAktywow  GrupyAktywowTyp  required      
documentation
Grupa aktywów
annotation
documentation
Składnik inny

attribute SkladnikInnyTyp/@GrupaAktywow
type GrupyAktywowTyp
properties
use required
annotation
documentation
Grupa aktywów

element SkladnikInnyTyp/IdentyfikacjaSkladnika
diagram knf.fi.Transakcje_diagrams/knf.fi.Transakcje_p113.png
type IdentyfikacjaInnegoSkladnikaTyp
properties
content complex
children Identyfikator Nazwa Specyfikacja
asserts
Test XPathDefaultNs Annotation
if(Identyfikator = 'BRAK') then Specyfikacja else true() 
documentation
W przypadku wypełnienia elementu Identyfikator wartością: 'BRAK' element Specyfikacja jest obowiązkowy
documentation
IDENTYFIKACJASKLADNIKA_00001
annotation
documentation
Identyfikacja składnika

element SkladnikInnyTyp/CzyPapierWartosciowyArt107
diagram knf.fi.Transakcje_diagrams/knf.fi.Transakcje_p114.png
type WskaznikLogiczny0lub1albotruelubfalseTyp
properties
content simple
annotation
documentation
Oznaczenie papierów wartościowych, o których mowa w art. 107 ust. 2 pkt 1 ustawy

complexType SkladnikInstrumentPochodnyTyp
diagram knf.fi.Transakcje_diagrams/knf.fi.Transakcje_p115.png
type restriction of SkladnikAktywowTypAbs
properties
base SkladnikAktywowTypAbs
children IdentyfikacjaSkladnika CzyPapierWartosciowyArt107
used by
element TransakcjaTyp/SkladnikAktywow
attributes
Name  Type  Use  Default  Fixed  Annotation
GrupaAktywow  GrupyAktywowTyp  required      
documentation
Grupa aktywów
annotation
documentation
Składnik instrument pochodny

attribute SkladnikInstrumentPochodnyTyp/@GrupaAktywow
type GrupyAktywowTyp
properties
use required
annotation
documentation
Grupa aktywów

element SkladnikInstrumentPochodnyTyp/IdentyfikacjaSkladnika
diagram knf.fi.Transakcje_diagrams/knf.fi.Transakcje_p116.png
type IdentyfikacjaInstrumentuPochodnegoTyp
properties
content complex
children Identyfikator Nazwa Specyfikacja
asserts
Test XPathDefaultNs Annotation
if(Identyfikator = 'BRAK') then Specyfikacja else true() 
documentation
W przypadku wypełnienia elementu Identyfikator wartością: 'BRAK' element Specyfikacja jest obowiązkowy
documentation
IDENTYFIKACJASKLADNIKA_00001
annotation
documentation
Identyfikacja składnika

element SkladnikInstrumentPochodnyTyp/CzyPapierWartosciowyArt107
diagram knf.fi.Transakcje_diagrams/knf.fi.Transakcje_p117.png
type WskaznikLogiczny0lub1albotruelubfalseTyp
properties
content simple
annotation
documentation
Oznaczenie papierów wartościowych, o których mowa w art. 107 ust. 2 pkt 1 ustawy

complexType SkladnikNieruchomoscTyp
diagram knf.fi.Transakcje_diagrams/knf.fi.Transakcje_p118.png
type restriction of SkladnikAktywowTypAbs
properties
base SkladnikAktywowTypAbs
children IdentyfikacjaSkladnika CzyPapierWartosciowyArt107
used by
element TransakcjaTyp/SkladnikAktywow
attributes
Name  Type  Use  Default  Fixed  Annotation
GrupaAktywow  GrupyAktywowTyp  required      
documentation
Grupa aktywów
annotation
documentation
Składnik nieruchomość

attribute SkladnikNieruchomoscTyp/@GrupaAktywow
type GrupyAktywowTyp
properties
use required
annotation
documentation
Grupa aktywów

element SkladnikNieruchomoscTyp/IdentyfikacjaSkladnika
diagram knf.fi.Transakcje_diagrams/knf.fi.Transakcje_p119.png
type IdentyfikacjaNieruchomosciTyp
properties
minOcc 1
maxOcc unbounded
content complex
children Identyfikator Nazwa Specyfikacja
asserts
Test XPathDefaultNs Annotation
if(Identyfikator = 'BRAK') then Specyfikacja else true() 
documentation
W przypadku wypełnienia elementu Identyfikator wartością: 'BRAK' element Specyfikacja jest obowiązkowy
documentation
IDENTYFIKACJASKLADNIKA_00001
annotation
documentation
Identyfikacja składnika

element SkladnikNieruchomoscTyp/CzyPapierWartosciowyArt107
diagram knf.fi.Transakcje_diagrams/knf.fi.Transakcje_p120.png
type WskaznikLogiczny0lub1albotruelubfalseTyp
properties
content simple
annotation
documentation
Oznaczenie papierów wartościowych, o których mowa w art. 107 ust. 2 pkt 1 ustawy

complexType SkladnikPakietWierzytelnosciTyp
diagram knf.fi.Transakcje_diagrams/knf.fi.Transakcje_p121.png
type restriction of SkladnikAktywowTypAbs
properties
base SkladnikAktywowTypAbs
children IdentyfikacjaSkladnika CzyPapierWartosciowyArt107
used by
element TransakcjaTyp/SkladnikAktywow
attributes
Name  Type  Use  Default  Fixed  Annotation
GrupaAktywow  GrupyAktywowTyp  required      
documentation
Grupa aktywów
annotation
documentation
Składnik pakiet wierzytelności

attribute SkladnikPakietWierzytelnosciTyp/@GrupaAktywow
type GrupyAktywowTyp
properties
use required
annotation
documentation
Grupa aktywów

element SkladnikPakietWierzytelnosciTyp/IdentyfikacjaSkladnika
diagram knf.fi.Transakcje_diagrams/knf.fi.Transakcje_p122.png
type IdentyfikacjaPakietuWierzytelnosciTyp
properties
content complex
children Identyfikator Nazwa Specyfikacja
asserts
Test XPathDefaultNs Annotation
if(Identyfikator = 'BRAK') then Specyfikacja else true() 
documentation
W przypadku wypełnienia elementu Identyfikator wartością: 'BRAK' element Specyfikacja jest obowiązkowy
documentation
IDENTYFIKACJASKLADNIKA_00001
annotation
documentation
Identyfikacja składnika

element SkladnikPakietWierzytelnosciTyp/CzyPapierWartosciowyArt107
diagram knf.fi.Transakcje_diagrams/knf.fi.Transakcje_p123.png
type WskaznikLogiczny0lub1albotruelubfalseTyp
properties
content simple
annotation
documentation
Oznaczenie papierów wartościowych, o których mowa w art. 107 ust. 2 pkt 1 ustawy

complexType SkladnikPozyczkaWekselTyp
diagram knf.fi.Transakcje_diagrams/knf.fi.Transakcje_p124.png
type restriction of SkladnikAktywowTypAbs
properties
base SkladnikAktywowTypAbs
children IdentyfikacjaSkladnika CzyPapierWartosciowyArt107
used by
element TransakcjaTyp/SkladnikAktywow
attributes
Name  Type  Use  Default  Fixed  Annotation
GrupaAktywow  GrupyAktywowTyp  required      
documentation
Grupa aktywów
annotation
documentation
Składnik pożyczka weksel

attribute SkladnikPozyczkaWekselTyp/@GrupaAktywow
type GrupyAktywowTyp
properties
use required
annotation
documentation
Grupa aktywów

element SkladnikPozyczkaWekselTyp/IdentyfikacjaSkladnika
diagram knf.fi.Transakcje_diagrams/knf.fi.Transakcje_p125.png
type IdentyfikacjaPozyczkiWekslaTyp
properties
content complex
children Nazwa Specyfikacja
asserts
Test XPathDefaultNs Annotation
if(Identyfikator = 'BRAK') then Specyfikacja else true() 
documentation
W przypadku wypełnienia elementu Identyfikator wartością: 'BRAK' element Specyfikacja jest obowiązkowy
documentation
IDENTYFIKACJASKLADNIKA_00001
annotation
documentation
Identyfikacja składnika

element SkladnikPozyczkaWekselTyp/CzyPapierWartosciowyArt107
diagram knf.fi.Transakcje_diagrams/knf.fi.Transakcje_p126.png
type WskaznikLogiczny0lub1albotruelubfalseTyp
properties
content simple
annotation
documentation
Oznaczenie papierów wartościowych, o których mowa w art. 107 ust. 2 pkt 1 ustawy

complexType SkladnikTytulUczestnictwaTyp
diagram knf.fi.Transakcje_diagrams/knf.fi.Transakcje_p127.png
type restriction of SkladnikAktywowTypAbs
properties
base SkladnikAktywowTypAbs
children IdentyfikacjaSkladnika CzyPapierWartosciowyArt107
used by
element TransakcjaTyp/SkladnikAktywow
attributes
Name  Type  Use  Default  Fixed  Annotation
GrupaAktywow  GrupyAktywowTyp  required      
documentation
Grupa aktywów
annotation
documentation
Składnik tytuł uczestnictwa

attribute SkladnikTytulUczestnictwaTyp/@GrupaAktywow
type GrupyAktywowTyp
properties
use required
annotation
documentation
Grupa aktywów

element SkladnikTytulUczestnictwaTyp/IdentyfikacjaSkladnika
diagram knf.fi.Transakcje_diagrams/knf.fi.Transakcje_p128.png
type IdentyfikacjaTytuluUczestnictwaTyp
properties
content complex
children Identyfikator Nazwa Specyfikacja
asserts
Test XPathDefaultNs Annotation
if(Identyfikator = 'BRAK') then Specyfikacja else true() 
documentation
W przypadku wypełnienia elementu Identyfikator wartością: 'BRAK' element Specyfikacja jest obowiązkowy
documentation
IDENTYFIKACJASKLADNIKA_00001
annotation
documentation
Identyfikacja składnika

element SkladnikTytulUczestnictwaTyp/CzyPapierWartosciowyArt107
diagram knf.fi.Transakcje_diagrams/knf.fi.Transakcje_p129.png
type WskaznikLogiczny0lub1albotruelubfalseTyp
properties
content simple
annotation
documentation
Oznaczenie papierów wartościowych, o których mowa w art. 107 ust. 2 pkt 1 ustawy

complexType SkladnikUdzialowyTyp
diagram knf.fi.Transakcje_diagrams/knf.fi.Transakcje_p130.png
type restriction of SkladnikAktywowTypAbs
properties
base SkladnikAktywowTypAbs
children IdentyfikacjaSkladnika CzyPapierWartosciowyArt107
used by
element TransakcjaTyp/SkladnikAktywow
attributes
Name  Type  Use  Default  Fixed  Annotation
GrupaAktywow  GrupyAktywowTyp  required      
documentation
Grupa aktywów
annotation
documentation
Składnik udziałowy

attribute SkladnikUdzialowyTyp/@GrupaAktywow
type GrupyAktywowTyp
properties
use required
annotation
documentation
Grupa aktywów

element SkladnikUdzialowyTyp/IdentyfikacjaSkladnika
diagram knf.fi.Transakcje_diagrams/knf.fi.Transakcje_p131.png
type IdentyfikacjaSkladnikaUdzialowegoTyp
properties
content complex
children Identyfikator Nazwa Specyfikacja
asserts
Test XPathDefaultNs Annotation
if(Identyfikator = 'BRAK') then Specyfikacja else true() 
documentation
W przypadku wypełnienia elementu Identyfikator wartością: 'BRAK' element Specyfikacja jest obowiązkowy
documentation
IDENTYFIKACJASKLADNIKA_00001
annotation
documentation
Identyfikacja składnika

element SkladnikUdzialowyTyp/CzyPapierWartosciowyArt107
diagram knf.fi.Transakcje_diagrams/knf.fi.Transakcje_p132.png
type WskaznikLogiczny0lub1albotruelubfalseTyp
properties
content simple
annotation
documentation
Oznaczenie papierów wartościowych, o których mowa w art. 107 ust. 2 pkt 1 ustawy

complexType SpecyfikacjaDepozytuSrodkowPienieznychTyp
diagram knf.fi.Transakcje_diagrams/knf.fi.Transakcje_p133.png
type restriction of SpecyfikacjaDepozytuSrodkowPienieznychTypAbs
properties
base SpecyfikacjaDepozytuSrodkowPienieznychTypAbs
children KategoriaAktywow WalutaDenominacji Termin Oprocentowanie Kontrahent
used by
element IdentyfikacjaDepozytuSrodkowPienieznychTyp/Specyfikacja
asserts
Test XPathDefaultNs Annotation
if (KategoriaAktywow = 'DEPOZYTY') then Termin else true() 
documentation
W przypadku wypełnienia elementu KategoriaAktywow wartością: 'DEPOZYTY' element Termin jest obowiązkowy
documentation
IDENTYFIKACJASKLADNIKA_00003
if (KategoriaAktywow = 'SRODKI_PIENIEZNE') then not(Termin) else true() 
documentation
W przypadku wypełnienia elementu KategoriaAktywow wartością: 'SRODKI_PIENIEZNE' element Termin jest zabroniony
documentation
IDENTYFIKACJASKLADNIKA_00004
annotation
documentation
Specyfikacja depozytu środków pieniężnych

element SpecyfikacjaDepozytuSrodkowPienieznychTyp/KategoriaAktywow
diagram knf.fi.Transakcje_diagrams/knf.fi.Transakcje_p134.png
type KategorieAktywowDepozytySrodkiPieniezneTyp
properties
content simple
annotation
documentation
Kategoria składnika aktywów albo instrumentu finansowego
documentation
Przypisanie składnika aktywów lub instrumentu finansowego do odpowiedniej kategorii klasyfikacyjnej

element SpecyfikacjaDepozytuSrodkowPienieznychTyp/WalutaDenominacji
diagram knf.fi.Transakcje_diagrams/knf.fi.Transakcje_p135.png
type WalutyTyp
properties
content simple
annotation
documentation
Waluta denominacji
documentation
Waluta, w której wyrażony jest nominał instrumentu finansowego.

element SpecyfikacjaDepozytuSrodkowPienieznychTyp/Termin
diagram knf.fi.Transakcje_diagrams/knf.fi.Transakcje_p136.png
type DataPrzedzial3Typ
properties
minOcc 0
maxOcc 1
content simple
facets
Kind Value Annotation
minInclusive 1989-01-01
maxInclusive 9999-12-31
annotation
documentation
Termin wykupu, zapadalności, wygaśnięcia, wymagalności albo zakończenia
documentation
Termin wykupu / zapadalności / wygaśnięcia / zakończenia wynikający z zawartej umowy lub standardu kontraktu.

element SpecyfikacjaDepozytuSrodkowPienieznychTyp/Oprocentowanie
diagram knf.fi.Transakcje_diagrams/knf.fi.Transakcje_p137.png
type OprocentowanieTyp
properties
content complex
children StopaStala Czestotliwosc StopaBazowa IdentyfikacjaStopyBazowej Marza OpisOprocentowania
attributes
Name  Type  Use  Default  Fixed  Annotation
RodzajOprocentowania  RodzajeOprocentowaniaTyp  required      
documentation
Rodzaj Oprocentowania
asserts
Test XPathDefaultNs Annotation
if (@RodzajOprocentowania = 'ZMIENNE') then StopaBazowa and Marza and not(StopaStala or Czestotliwosc) else true() 
documentation
W przypadku wypełnienia atrybutu RodzajOprocentowania wartością 'ZMIENNE' elementy: StopaBazowa, Marza  są obowiązkowe, a elementy StopaStala oraz Czestotliwosc są zabronione
documentation
IDENTYFIKACJASKLADNIKA_00009
if (StopaBazowa = 'OTHR') then IdentyfikacjaStopyBazowej else not(IdentyfikacjaStopyBazowej) 
documentation
Pole IdentyfikacjaStopyBazowej obowiązkowe dla StopaBazowa = 'OTHR' oraz zabronione w przeciwnym wypadku
documentation
IDENTYFIKACJASKLADNIKA_00010
if (@RodzajOprocentowania = 'STALE') then StopaStala and Czestotliwosc and not(StopaBazowa or IdentyfikacjaStopyBazowej or Marza) else true() 
documentation
W przypadku wypełnienia atrybutu RodzajOprocentowania wartością 'STALE' elementy: StopaStala oraz Czestotliwosc są obowiązkowe, a elementy: StopaBazowa, IdentyfikacjaStopyBazowej oraz Marza są zabronione
documentation
IDENTYFIKACJASKLADNIKA_00011
if (@RodzajOprocentowania = 'BRAK') then not(StopaStala or StopaBazowa or IdentyfikacjaStopyBazowej or Marza or Czestotliwosc or OpisOprocentowania) else true() 
documentation
W przypadku wypełnienia atrybutu RodzajOprocentowania wartością 'BRAK' elementy: StopaStala, StopaBazowa, IdentyfikacjaStopyBazowej, Marza, Czestotliwosc, OpisOprocentowania są zabronione
documentation
IDENTYFIKACJASKLADNIKA_00012
if (@RodzajOprocentowania = 'ZMIENIAJACE_SIE') then OpisOprocentowania else true() 
documentation
W przypadku wypełnienia atrybutu RodzajOprocentowania wartością 'ZMIENIAJACE_SIE' element OpisOprocentowania jest obowiązkowy
documentation
IDENTYFIKACJASKLADNIKA_00013
annotation
documentation
Oprocentowanie

element SpecyfikacjaDepozytuSrodkowPienieznychTyp/Kontrahent
diagram knf.fi.Transakcje_diagrams/knf.fi.Transakcje_p138.png
type IdentyfikacjaKontrahentaTyp
properties
content complex
children Identyfikator Nazwa Kraj
asserts
Test XPathDefaultNs Annotation
if(Identyfikator = 'BRAK') then Kraj else true() 
documentation
W przypadku wypełnienia elementu Identyfikator wartością: 'BRAK' należy wypełnić element Kraj
documentation
IDENTYFIKACJAPODMIOTU_00001
annotation
documentation
Kontrahent, pożyczkobiorca

complexType SpecyfikacjaInnegoSkladnikaTyp
diagram knf.fi.Transakcje_diagrams/knf.fi.Transakcje_p139.png
type restriction of SpecyfikacjaInnegoSkladnikaTypAbs
properties
base SpecyfikacjaInnegoSkladnikaTypAbs
children KategoriaAktywow WalutaDenominacji Termin Emitent Kontrahent
used by
element IdentyfikacjaInnegoSkladnikaTyp/Specyfikacja
asserts
Test XPathDefaultNs Annotation
if (KategoriaAktywow = 'PRAWA_DO_AKCJI') then Emitent else true() 
documentation
W przypadku wypełnienia elementu KategoriaAktywow wartością: 'PRAWA_DO_AKCJI' element Emitent jest obowiązkowy
documentation
IDENTYFIKACJASKLADNIKA_00008
annotation
documentation
Specyfikacja innego składnika

element SpecyfikacjaInnegoSkladnikaTyp/KategoriaAktywow
diagram knf.fi.Transakcje_diagrams/knf.fi.Transakcje_p140.png
type KategorieAktywowInneTyp
properties
content simple
annotation
documentation
Kategoria składnika aktywów albo instrumentu finansowego
documentation
Przypisanie składnika aktywów lub instrumentu finansowego do odpowiedniej kategorii klasyfikacyjnej

element SpecyfikacjaInnegoSkladnikaTyp/WalutaDenominacji
diagram knf.fi.Transakcje_diagrams/knf.fi.Transakcje_p141.png
type WalutyTyp
properties
content simple
annotation
documentation
Waluta denominacji
documentation
Waluta, w której wyrażona jest wartość referencyjna (ang. notional amount) instrumentu finansowego.

element SpecyfikacjaInnegoSkladnikaTyp/Termin
diagram knf.fi.Transakcje_diagrams/knf.fi.Transakcje_p142.png
type DataPrzedzial3Typ
properties
minOcc 0
maxOcc 1
content simple
facets
Kind Value Annotation
minInclusive 1989-01-01
maxInclusive 9999-12-31
annotation
documentation
Termin wykupu, zapadalności, wygaśnięcia, wymagalności albo zakończenia
documentation
Termin wykupu / zapadalności / wygaśnięcia / zakończenia wynikający z zawartej umowy lub standardu kontraktu.

element SpecyfikacjaInnegoSkladnikaTyp/Emitent
diagram knf.fi.Transakcje_diagrams/knf.fi.Transakcje_p143.png
type IdentyfikacjaEmitentaTyp
properties
content complex
children Identyfikator Nazwa Kraj
asserts
Test XPathDefaultNs Annotation
if(Identyfikator = 'BRAK') then Kraj else true() 
documentation
W przypadku wypełnienia elementu Identyfikator wartością: 'BRAK' należy wypełnić element Kraj
documentation
IDENTYFIKACJAPODMIOTU_00001
annotation
documentation
Emitent, wystawca

element SpecyfikacjaInnegoSkladnikaTyp/Kontrahent
diagram knf.fi.Transakcje_diagrams/knf.fi.Transakcje_p144.png
type IdentyfikacjaKontrahentaTyp
properties
content complex
children Identyfikator Nazwa Kraj
asserts
Test XPathDefaultNs Annotation
if(Identyfikator = 'BRAK') then Kraj else true() 
documentation
W przypadku wypełnienia elementu Identyfikator wartością: 'BRAK' należy wypełnić element Kraj
documentation
IDENTYFIKACJAPODMIOTU_00001
annotation
documentation
Kontrahent, pożyczkobiorca

complexType SpecyfikacjaInstrumentuPochodnegoTyp
diagram knf.fi.Transakcje_diagrams/knf.fi.Transakcje_p145.png
type restriction of SpecyfikacjaInstrumentuPochodnegoTypAbs
properties
base SpecyfikacjaInstrumentuPochodnegoTypAbs
children KategoriaAktywow WalutaDenominacji Termin SposobRozliczenia Emitent InstrumentBazowy
used by
element IdentyfikacjaInstrumentuPochodnegoTyp/Specyfikacja
asserts
Test XPathDefaultNs Annotation
if (InstrumentBazowy/Pozycja = 'OTRZYMANIE_PLATNOSCI' or InstrumentBazowy/Pozycja = 'WYKONANIE_PLATNOSCI') then starts-with(KategoriaAktywow, 'SWAPY') else true() 
documentation
Element Pozycja może zostać wypełniony jako: 'OTRZYMANIE_PLATNOSCI' lub 'WYKONANIE_PLATNOSCI' jedynie w przypadku wypełnienia elementu KategoriaAktywow wartością zaczynającą się od słowa: 'SWAPY'
documentation
IDENTYFIKACJASKLADNIKA_00002
annotation
documentation
Specyfikacja instrumentu pochodnego

element SpecyfikacjaInstrumentuPochodnegoTyp/KategoriaAktywow
diagram knf.fi.Transakcje_diagrams/knf.fi.Transakcje_p146.png
type KategorieAktywowInstrumentyPochodneTyp
properties
content simple
annotation
documentation
Kategoria składnika aktywów albo instrumentu finansowego
documentation
Przypisanie składnika aktywów lub instrumentu finansowego do odpowiedniej kategorii klasyfikacyjnej

element SpecyfikacjaInstrumentuPochodnegoTyp/WalutaDenominacji
diagram knf.fi.Transakcje_diagrams/knf.fi.Transakcje_p147.png
type WalutyTyp
properties
content simple
annotation
documentation
Waluta denominacji
documentation
Waluta, w której fundusz otrzyma przepływ pieniężny przy rozliczeniu (w przypadku rozliczenia gotówkowego) lub waluta, w której denominowany jest instrument bazowy (w przypadku rozliczenia fizycznego).

element SpecyfikacjaInstrumentuPochodnegoTyp/Termin
diagram knf.fi.Transakcje_diagrams/knf.fi.Transakcje_p148.png
type DataPrzedzial3Typ
properties
content simple
facets
Kind Value Annotation
minInclusive 1989-01-01
maxInclusive 9999-12-31
annotation
documentation
Termin wykupu, zapadalności, wygaśnięcia, wymagalności albo zakończenia
documentation
Termin wykupu / zapadalności / wygaśnięcia / zakończenia wynikający z zawartej umowy lub standardu kontraktu.
W przypadku kontraktu pochodnego bez daty zapadalności proszę wpisać 9999-12-31.

element SpecyfikacjaInstrumentuPochodnegoTyp/SposobRozliczenia
diagram knf.fi.Transakcje_diagrams/knf.fi.Transakcje_p149.png
type PochodneTypyRozliczenTyp
properties
content simple
annotation
documentation
Sposób rozliczenia
documentation
Sposób rozliczenia instrumentu pochodnego

element SpecyfikacjaInstrumentuPochodnegoTyp/Emitent
diagram knf.fi.Transakcje_diagrams/knf.fi.Transakcje_p150.png
type IdentyfikacjaEmitentaTyp
properties
content complex
children Identyfikator Nazwa Kraj
asserts
Test XPathDefaultNs Annotation
if(Identyfikator = 'BRAK') then Kraj else true() 
documentation
W przypadku wypełnienia elementu Identyfikator wartością: 'BRAK' należy wypełnić element Kraj
documentation
IDENTYFIKACJAPODMIOTU_00001
annotation
documentation
Emitent, wystawca

element SpecyfikacjaInstrumentuPochodnegoTyp/InstrumentBazowy
diagram knf.fi.Transakcje_diagrams/knf.fi.Transakcje_p151.png
type InstrumentBazowyTyp
properties
minOcc 1
maxOcc unbounded
content complex
children Identyfikacja Waluta StopaProcentowa Indeks ObligacjaBazowa Towar Opis Pozycja Wartosc
asserts
Test XPathDefaultNs Annotation
if (StopaProcentowa = 'OTHR' or Indeks = 'OTHR' or ObligacjaBazowa = 'OTHR' or Towar = 'OTHR_OTHR_OTHR') then Opis else true() 
documentation
Pole Opis obowiązkowe w przypadku wypełnienia elementu: StopaProcentowa, Indeks lub ObligacjaBazowa wartością: 'OTHR' lub elementu Towar wartością: 'OTHR_OTHR_OTHR'
documentation
IDENTYFIKACJASKLADNIKA_00015
annotation
documentation
Charakterystyka instrumentu bazowego

complexType SpecyfikacjaNieruchomosciTyp
diagram knf.fi.Transakcje_diagrams/knf.fi.Transakcje_p152.png
type restriction of SpecyfikacjaNieruchomosciTypAbs
properties
base SpecyfikacjaNieruchomosciTypAbs
children KategoriaAktywow Adres Obciazenia BrakObciazen
used by
element IdentyfikacjaNieruchomosciTyp/Specyfikacja
annotation
documentation
Specyfikacja nieruchomości

element SpecyfikacjaNieruchomosciTyp/KategoriaAktywow
diagram knf.fi.Transakcje_diagrams/knf.fi.Transakcje_p153.png
type KategorieAktywowNieruchomosciTyp
properties
content simple
annotation
documentation
Kategoria składnika aktywów albo instrumentu finansowego
documentation
Przypisanie składnika aktywów lub instrumentu finansowego do odpowiedniej kategorii klasyfikacyjnej

element SpecyfikacjaNieruchomosciTyp/Adres
diagram knf.fi.Transakcje_diagrams/knf.fi.Transakcje_p154.png
type AdresTyp
properties
content complex
children Kraj Wojewodztwo Miejscowosc UlicaiNumer
annotation
documentation
Adres nieruchomości

element SpecyfikacjaNieruchomosciTyp/Obciazenia
diagram knf.fi.Transakcje_diagrams/knf.fi.Transakcje_p155.png
type ObciazeniaTyp
properties
content complex
children RodzajObciazenia LacznaWartoscHipotek
asserts
Test XPathDefaultNs Annotation
if (exists(RodzajObciazenia[text() = 'HIPOTEKA'])) then LacznaWartoscHipotek else not(LacznaWartoscHipotek) 
documentation
Element LacznaWartoscHipotek jest obowiązkowy dla RodzajObciazenia = 'HIPOTEKA' i zabroniony w przeciwnym wypadku
documentation
IDENTYFIKACJASKLADNIKA_00016
identity constraints
  Name  Refer  Selector  Field(s)  Annotation
key  TRANSAKCJE_00009    RodzajObciazenia  .  
documentation
Wartość elementu RodzajObciazenia nie może się powtarzać w ramach obciążeń nieruchomości
documentation
Unikalność rodzaju obciążeń w ramach obciążeń nieruchomości
annotation
documentation
Obciążenie nieruchomości

element SpecyfikacjaNieruchomosciTyp/BrakObciazen
diagram knf.fi.Transakcje_diagrams/knf.fi.Transakcje_p156.png
type WskaznikLogiczny1albotrueTyp
properties
content simple
facets
Kind Value Annotation
pattern 1|true
annotation
documentation
Oznaczenie braku obciążeń nieruchomości
documentation
Brak obciążeń nieruchomości - stała wartość "true".
W przypadku istnienia księgi wieczystej dla tej nieruchomości: nieruchomość nie ma wpisów w dziale iii oraz dziale iv kw.
W przypadku nieistnienia księgi wieczystej dla tej nieruchomości: nie istnieją ograniczenia, służebności, obciążenia, roszczenia, hipoteki, itp., które ograniczają prawo własności nieruchomości.

complexType SpecyfikacjaPakietuWierzytelnosciTyp
diagram knf.fi.Transakcje_diagrams/knf.fi.Transakcje_p157.png
type restriction of SpecyfikacjaPakietuWierzytelnosciTypAbs
properties
base SpecyfikacjaPakietuWierzytelnosciTypAbs
children WalutaDenominacji Termin PakietPrzeksztalcony CzyWieluPierwotnychWierzycieli PierwotnyWierzyciel BrakPrzewazajacegoPierwotnegoWierzyciela PoczatkowaWartoscNominalna PoczatkowaLiczba Kontrahent
used by
element IdentyfikacjaPakietuWierzytelnosciTyp/Specyfikacja
asserts
Test XPathDefaultNs Annotation
if (CzyWieluPierwotnychWierzycieli = false()) then PierwotnyWierzyciel else true() 
documentation
Element PierwotnyWierzyciel jest obowiązkowy jeśli element CzyWieluPierwotnychWierzycieli = false
documentation
IDENTYFIKACJASKLADNIKA_00005
annotation
documentation
Specyfikacja pakietu wierzytelności

element SpecyfikacjaPakietuWierzytelnosciTyp/WalutaDenominacji
diagram knf.fi.Transakcje_diagrams/knf.fi.Transakcje_p158.png
type WalutyTyp
properties
content simple
annotation
documentation
Waluta denominacji
documentation
Waluta, w której wyrażone są wierzytelności będące składową pakietu wierzytelności. W przypadku wielu walut, należy wskazać walutę dominującą.

element SpecyfikacjaPakietuWierzytelnosciTyp/Termin
diagram knf.fi.Transakcje_diagrams/knf.fi.Transakcje_p159.png
type DataPrzedzial3Typ
properties
content simple
facets
Kind Value Annotation
minInclusive 1989-01-01
maxInclusive 9999-12-31
annotation
documentation
Termin wymagalności.
documentation
Termin wymagalności pakietu wierzytelności oznacza najpozniejsza datę wymagalności w portfelu wierzytelności. Data wymagalności jest to data, od ktorej biegnie termin przedawnienia pojedynczej wierzytelności.

element SpecyfikacjaPakietuWierzytelnosciTyp/PakietPrzeksztalcony
diagram knf.fi.Transakcje_diagrams/knf.fi.Transakcje_p160.png
type PakietPrzeksztalconyTyp
properties
content complex
children PakietPrzedPrzeksztalceniem
attributes
Name  Type  Use  Default  Fixed  Annotation
CzyPrzeksztalcony  WskaznikLogiczny0lub1albotruelubfalseTyp  required      
documentation
Flaga czy przekształcony
documentation
Czy pakiet powstał w wyniku przekształcenia (scaleniu lub podzielenia), przeprowadzonego przez podmiot raportujacy, pakietow wierzytelnosci, które miało miejsce po 31.12.2023 r.?
asserts
Test XPathDefaultNs Annotation
if (@CzyPrzeksztalcony = true()) then PakietPrzedPrzeksztalceniem else if (@CzyPrzeksztalcony = false()) then not(PakietPrzedPrzeksztalceniem) else true() 
documentation
Element/elementy PakietPrzedPrzeksztalceniem obowiązkowy jeśli atrybut CzyPrzeksztalcony = true i zabroniony jeśli atrybut CzyPrzeksztalcony = false
documentation
IDENTYFIKACJASKLADNIKA_00014
annotation
documentation
Pakiet przekształcony

element SpecyfikacjaPakietuWierzytelnosciTyp/CzyWieluPierwotnychWierzycieli
diagram knf.fi.Transakcje_diagrams/knf.fi.Transakcje_p161.png
type WskaznikLogiczny0lub1albotruelubfalseTyp
properties
content simple
annotation
documentation
Flaga wielu pierwotnych wierzycieli
documentation
Flaga wskazująca, czy pakiet wierzytelności obejmuje wierzytelności wielu pierwotnych wierzycieli
true - dla pakietu, który obejmuje wierzytelności wielu pierwotnych wierzycieli
false - dla pakietu, który obejmuje wierzytelności jednego pierwotnego wierzyciela

element SpecyfikacjaPakietuWierzytelnosciTyp/PierwotnyWierzyciel
diagram knf.fi.Transakcje_diagrams/knf.fi.Transakcje_p162.png
type IdentyfikacjaPierwotnegoWierzycielaTyp
properties
content complex
children Identyfikator Nazwa Kraj
asserts
Test XPathDefaultNs Annotation
if(Identyfikator = 'BRAK') then Kraj else true() 
documentation
W przypadku wypełnienia elementu Identyfikator wartością: 'BRAK' należy wypełnić element Kraj
documentation
IDENTYFIKACJAPODMIOTU_00001
annotation
documentation
Pierwotny wierzyciel
documentation
W przypadku pakietu wierzytelności, dla którego występuje wielu wierzycieli pierwotnych (flaga "CzyWieluPierwotnychWierzycieli" = "true") należy wskazać przeważającego pierwotnego wierzyciela tj. największego wartościowo (nominalnie) z pierwotnych wierzycieli.

element SpecyfikacjaPakietuWierzytelnosciTyp/BrakPrzewazajacegoPierwotnegoWierzyciela
diagram knf.fi.Transakcje_diagrams/knf.fi.Transakcje_p163.png
type WskaznikLogiczny1albotrueTyp
properties
content simple
facets
Kind Value Annotation
pattern 1|true
annotation
documentation
Brak przeważającego pierwotnego wierzyciela

element SpecyfikacjaPakietuWierzytelnosciTyp/PoczatkowaWartoscNominalna
diagram knf.fi.Transakcje_diagrams/knf.fi.Transakcje_p164.png
type Liczba19.2Typ
properties
content simple
facets
Kind Value Annotation
totalDigits 19
fractionDigits 2
annotation
documentation
Początkowa wartość nominalna
documentation
Suma wartości nominalnych wierzytelności wchodzących w skład pakietu w dniu nabycia lub przejęcia pakietu przez raportujący fundusz.

element SpecyfikacjaPakietuWierzytelnosciTyp/PoczatkowaLiczba
diagram knf.fi.Transakcje_diagrams/knf.fi.Transakcje_p165.png
type Liczba19.8Typ
properties
content simple
facets
Kind Value Annotation
totalDigits 19
fractionDigits 8
annotation
documentation
Początkowa liczba pojedynczych wierzytelności w pakiecie
documentation
Liczba pojedynczych wierzytelności wchodzących w skład pakietu w dniu nabycia lub przejęcia pakietu przez raportujący fundusz.

element SpecyfikacjaPakietuWierzytelnosciTyp/Kontrahent
diagram knf.fi.Transakcje_diagrams/knf.fi.Transakcje_p166.png
type IdentyfikacjaKontrahentaTyp
properties
content complex
children Identyfikator Nazwa Kraj
asserts
Test XPathDefaultNs Annotation
if(Identyfikator = 'BRAK') then Kraj else true() 
documentation
W przypadku wypełnienia elementu Identyfikator wartością: 'BRAK' należy wypełnić element Kraj
documentation
IDENTYFIKACJAPODMIOTU_00001
annotation
documentation
Kontrahent
documentation
Kontrahent, od którego został kupiony pakiet wierzytelności lub pojedyncza wierzytelność. W przypadku pakietu przekształconego wewnętrznie (flaga "CzyPrzeksztalcony" = "true") należy wskazać fundusz jako kontrahenta.

complexType SpecyfikacjaPozyczkiWekslaTyp
diagram knf.fi.Transakcje_diagrams/knf.fi.Transakcje_p167.png
type restriction of SpecyfikacjaPozyczkiWekslaTypAbs
properties
base SpecyfikacjaPozyczkiWekslaTypAbs
children KategoriaAktywow WalutaDenominacji Termin Oprocentowanie PierwotnyWierzyciel PoczatkowaWartoscNominalna Emitent Kontrahent
used by
element IdentyfikacjaPozyczkiWekslaTyp/Specyfikacja
asserts
Test XPathDefaultNs Annotation
if (KategoriaAktywow = 'UDZIELONE_POZYCZKI_PIENIEZNE') then Kontrahent else true() 
documentation
W przypadku wypełnienia elementu KategoriaAktywow wartością: 'UDZIELONE_POZYCZKI_PIENIEZNE' element Kontrahent jest obowiązkowy
documentation
IDENTYFIKACJASKLADNIKA_00006
if (KategoriaAktywow = 'WEKSLE') then Emitent else true() 
documentation
W przypadku wypełnienia elementu KategoriaAktywow wartością: 'WEKSLE' element Emitent jest obowiązkowy
documentation
IDENTYFIKACJASKLADNIKA_00007
annotation
documentation
Specyfikacja pożyczki weksla

element SpecyfikacjaPozyczkiWekslaTyp/KategoriaAktywow
diagram knf.fi.Transakcje_diagrams/knf.fi.Transakcje_p168.png
type KategorieAktywowPozyczkiWeksleTyp
properties
content simple
annotation
documentation
Kategoria składnika aktywów albo instrumentu finansowego
documentation
Przypisanie składnika aktywów lub instrumentu finansowego do odpowiedniej kategorii klasyfikacyjnej

element SpecyfikacjaPozyczkiWekslaTyp/WalutaDenominacji
diagram knf.fi.Transakcje_diagrams/knf.fi.Transakcje_p169.png
type WalutyTyp
properties
content simple
annotation
documentation
Waluta denominacji
documentation
Waluta, w której wyrażony jest nominał instrumentu finansowego.

element SpecyfikacjaPozyczkiWekslaTyp/Termin
diagram knf.fi.Transakcje_diagrams/knf.fi.Transakcje_p170.png
type DataPrzedzial3Typ
properties
content simple
facets
Kind Value Annotation
minInclusive 1989-01-01
maxInclusive 9999-12-31
annotation
documentation
Termin wykupu, zapadalności, wygaśnięcia, wymagalności albo zakończenia
documentation
Termin wykupu / zapadalności / wygaśnięcia / zakończenia wynikający z zawartej umowy lub standardu kontraktu.

element SpecyfikacjaPozyczkiWekslaTyp/Oprocentowanie
diagram knf.fi.Transakcje_diagrams/knf.fi.Transakcje_p171.png
type OprocentowanieTyp
properties
content complex
children StopaStala Czestotliwosc StopaBazowa IdentyfikacjaStopyBazowej Marza OpisOprocentowania
attributes
Name  Type  Use  Default  Fixed  Annotation
RodzajOprocentowania  RodzajeOprocentowaniaTyp  required      
documentation
Rodzaj Oprocentowania
asserts
Test XPathDefaultNs Annotation
if (@RodzajOprocentowania = 'ZMIENNE') then StopaBazowa and Marza and not(StopaStala or Czestotliwosc) else true() 
documentation
W przypadku wypełnienia atrybutu RodzajOprocentowania wartością 'ZMIENNE' elementy: StopaBazowa, Marza  są obowiązkowe, a elementy StopaStala oraz Czestotliwosc są zabronione
documentation
IDENTYFIKACJASKLADNIKA_00009
if (StopaBazowa = 'OTHR') then IdentyfikacjaStopyBazowej else not(IdentyfikacjaStopyBazowej) 
documentation
Pole IdentyfikacjaStopyBazowej obowiązkowe dla StopaBazowa = 'OTHR' oraz zabronione w przeciwnym wypadku
documentation
IDENTYFIKACJASKLADNIKA_00010
if (@RodzajOprocentowania = 'STALE') then StopaStala and Czestotliwosc and not(StopaBazowa or IdentyfikacjaStopyBazowej or Marza) else true() 
documentation
W przypadku wypełnienia atrybutu RodzajOprocentowania wartością 'STALE' elementy: StopaStala oraz Czestotliwosc są obowiązkowe, a elementy: StopaBazowa, IdentyfikacjaStopyBazowej oraz Marza są zabronione
documentation
IDENTYFIKACJASKLADNIKA_00011
if (@RodzajOprocentowania = 'BRAK') then not(StopaStala or StopaBazowa or IdentyfikacjaStopyBazowej or Marza or Czestotliwosc or OpisOprocentowania) else true() 
documentation
W przypadku wypełnienia atrybutu RodzajOprocentowania wartością 'BRAK' elementy: StopaStala, StopaBazowa, IdentyfikacjaStopyBazowej, Marza, Czestotliwosc, OpisOprocentowania są zabronione
documentation
IDENTYFIKACJASKLADNIKA_00012
if (@RodzajOprocentowania = 'ZMIENIAJACE_SIE') then OpisOprocentowania else true() 
documentation
W przypadku wypełnienia atrybutu RodzajOprocentowania wartością 'ZMIENIAJACE_SIE' element OpisOprocentowania jest obowiązkowy
documentation
IDENTYFIKACJASKLADNIKA_00013
annotation
documentation
Oprocentowanie

element SpecyfikacjaPozyczkiWekslaTyp/PierwotnyWierzyciel
diagram knf.fi.Transakcje_diagrams/knf.fi.Transakcje_p172.png
type IdentyfikacjaPierwotnegoWierzycielaTyp
properties
minOcc 0
maxOcc 1
content complex
children Identyfikator Nazwa Kraj
asserts
Test XPathDefaultNs Annotation
if(Identyfikator = 'BRAK') then Kraj else true() 
documentation
W przypadku wypełnienia elementu Identyfikator wartością: 'BRAK' należy wypełnić element Kraj
documentation
IDENTYFIKACJAPODMIOTU_00001
annotation
documentation
Pierwotny wierzyciel

element SpecyfikacjaPozyczkiWekslaTyp/PoczatkowaWartoscNominalna
diagram knf.fi.Transakcje_diagrams/knf.fi.Transakcje_p173.png
type Liczba19.2Typ
properties
content simple
facets
Kind Value Annotation
totalDigits 19
fractionDigits 2
annotation
documentation
Początkowa wartość nominalna
documentation
Wartość zobowiązania wynikająca z umowy pożyczki/weksla w dniu nabycia. W przypadku udzielenia przez fundusz pożyczki wypłacanej w transzach - suma wartości wypłaconych transz pożyczki.

element SpecyfikacjaPozyczkiWekslaTyp/Emitent
diagram knf.fi.Transakcje_diagrams/knf.fi.Transakcje_p174.png
type IdentyfikacjaEmitentaTyp
properties
content complex
children Identyfikator Nazwa Kraj
asserts
Test XPathDefaultNs Annotation
if(Identyfikator = 'BRAK') then Kraj else true() 
documentation
W przypadku wypełnienia elementu Identyfikator wartością: 'BRAK' należy wypełnić element Kraj
documentation
IDENTYFIKACJAPODMIOTU_00001
annotation
documentation
Emitent, wystawca

element SpecyfikacjaPozyczkiWekslaTyp/Kontrahent
diagram knf.fi.Transakcje_diagrams/knf.fi.Transakcje_p175.png
type IdentyfikacjaKontrahentaTyp
properties
content complex
children Identyfikator Nazwa Kraj
asserts
Test XPathDefaultNs Annotation
if(Identyfikator = 'BRAK') then Kraj else true() 
documentation
W przypadku wypełnienia elementu Identyfikator wartością: 'BRAK' należy wypełnić element Kraj
documentation
IDENTYFIKACJAPODMIOTU_00001
annotation
documentation
Kontrahent, pożyczkobiorca

complexType SpecyfikacjaSkladnikaDluznegoTyp
diagram knf.fi.Transakcje_diagrams/knf.fi.Transakcje_p176.png
type restriction of SpecyfikacjaSkladnikaDluznegoTypAbs
properties
base SpecyfikacjaSkladnikaDluznegoTypAbs
children KategoriaAktywow WalutaDenominacji Termin Oprocentowanie Emitent
used by
element IdentyfikacjaSkladnikaDluznegoTyp/Specyfikacja
annotation
documentation
Specyfikacja składnika dłużnego

element SpecyfikacjaSkladnikaDluznegoTyp/KategoriaAktywow
diagram knf.fi.Transakcje_diagrams/knf.fi.Transakcje_p177.png
type KategorieAktywowDluzneTyp
properties
content simple
annotation
documentation
Kategoria składnika aktywów albo instrumentu finansowego
documentation
Przypisanie składnika aktywów lub instrumentu finansowego do odpowiedniej kategorii klasyfikacyjnej

element SpecyfikacjaSkladnikaDluznegoTyp/WalutaDenominacji
diagram knf.fi.Transakcje_diagrams/knf.fi.Transakcje_p178.png
type WalutyTyp
properties
content simple
annotation
documentation
Waluta denominacji
documentation
Waluta, w której wyrażony jest nominał instrumentu finansowego.

element SpecyfikacjaSkladnikaDluznegoTyp/Termin
diagram knf.fi.Transakcje_diagrams/knf.fi.Transakcje_p179.png
type DataPrzedzial3Typ
properties
content simple
facets
Kind Value Annotation
minInclusive 1989-01-01
maxInclusive 9999-12-31
annotation
documentation
Termin wykupu / zapadalności instrumentu dłużnego
documentation
W przypadku obligacji wieczystych należy wpisać datę 9999-12-31

element SpecyfikacjaSkladnikaDluznegoTyp/Oprocentowanie
diagram knf.fi.Transakcje_diagrams/knf.fi.Transakcje_p180.png
type OprocentowanieTyp
properties
content complex
children StopaStala Czestotliwosc StopaBazowa IdentyfikacjaStopyBazowej Marza OpisOprocentowania
attributes
Name  Type  Use  Default  Fixed  Annotation
RodzajOprocentowania  RodzajeOprocentowaniaTyp  required      
documentation
Rodzaj Oprocentowania
asserts
Test XPathDefaultNs Annotation
if (@RodzajOprocentowania = 'ZMIENNE') then StopaBazowa and Marza and not(StopaStala or Czestotliwosc) else true() 
documentation
W przypadku wypełnienia atrybutu RodzajOprocentowania wartością 'ZMIENNE' elementy: StopaBazowa, Marza  są obowiązkowe, a elementy StopaStala oraz Czestotliwosc są zabronione
documentation
IDENTYFIKACJASKLADNIKA_00009
if (StopaBazowa = 'OTHR') then IdentyfikacjaStopyBazowej else not(IdentyfikacjaStopyBazowej) 
documentation
Pole IdentyfikacjaStopyBazowej obowiązkowe dla StopaBazowa = 'OTHR' oraz zabronione w przeciwnym wypadku
documentation
IDENTYFIKACJASKLADNIKA_00010
if (@RodzajOprocentowania = 'STALE') then StopaStala and Czestotliwosc and not(StopaBazowa or IdentyfikacjaStopyBazowej or Marza) else true() 
documentation
W przypadku wypełnienia atrybutu RodzajOprocentowania wartością 'STALE' elementy: StopaStala oraz Czestotliwosc są obowiązkowe, a elementy: StopaBazowa, IdentyfikacjaStopyBazowej oraz Marza są zabronione
documentation
IDENTYFIKACJASKLADNIKA_00011
if (@RodzajOprocentowania = 'BRAK') then not(StopaStala or StopaBazowa or IdentyfikacjaStopyBazowej or Marza or Czestotliwosc or OpisOprocentowania) else true() 
documentation
W przypadku wypełnienia atrybutu RodzajOprocentowania wartością 'BRAK' elementy: StopaStala, StopaBazowa, IdentyfikacjaStopyBazowej, Marza, Czestotliwosc, OpisOprocentowania są zabronione
documentation
IDENTYFIKACJASKLADNIKA_00012
if (@RodzajOprocentowania = 'ZMIENIAJACE_SIE') then OpisOprocentowania else true() 
documentation
W przypadku wypełnienia atrybutu RodzajOprocentowania wartością 'ZMIENIAJACE_SIE' element OpisOprocentowania jest obowiązkowy
documentation
IDENTYFIKACJASKLADNIKA_00013
annotation
documentation
Oprocentowanie

element SpecyfikacjaSkladnikaDluznegoTyp/Emitent
diagram knf.fi.Transakcje_diagrams/knf.fi.Transakcje_p181.png
type IdentyfikacjaEmitentaTyp
properties
content complex
children Identyfikator Nazwa Kraj
asserts
Test XPathDefaultNs Annotation
if(Identyfikator = 'BRAK') then Kraj else true() 
documentation
W przypadku wypełnienia elementu Identyfikator wartością: 'BRAK' należy wypełnić element Kraj
documentation
IDENTYFIKACJAPODMIOTU_00001
annotation
documentation
Emitent, wystawca

complexType SpecyfikacjaSkladnikaUdzialowegoTyp
diagram knf.fi.Transakcje_diagrams/knf.fi.Transakcje_p182.png
type restriction of SpecyfikacjaSkladnikaUdzialowegoTypAbs
properties
base SpecyfikacjaSkladnikaUdzialowegoTypAbs
children KategoriaAktywow WalutaDenominacji Emitent
used by
element IdentyfikacjaSkladnikaUdzialowegoTyp/Specyfikacja
annotation
documentation
Specyfikacja składnika udziałowego

element SpecyfikacjaSkladnikaUdzialowegoTyp/KategoriaAktywow
diagram knf.fi.Transakcje_diagrams/knf.fi.Transakcje_p183.png
type KategorieAktywowUdzialoweTyp
properties
content simple
annotation
documentation
Kategoria składnika aktywów albo instrumentu finansowego
documentation
Przypisanie składnika aktywów lub instrumentu finansowego do odpowiedniej kategorii klasyfikacyjnej

element SpecyfikacjaSkladnikaUdzialowegoTyp/WalutaDenominacji
diagram knf.fi.Transakcje_diagrams/knf.fi.Transakcje_p184.png
type WalutyTyp
properties
content simple
annotation
documentation
Waluta denominacji
documentation
Waluta, w której wyrażony jest nominał instrumentu finansowego.

element SpecyfikacjaSkladnikaUdzialowegoTyp/Emitent
diagram knf.fi.Transakcje_diagrams/knf.fi.Transakcje_p185.png
type IdentyfikacjaEmitentaTyp
properties
content complex
children Identyfikator Nazwa Kraj
asserts
Test XPathDefaultNs Annotation
if(Identyfikator = 'BRAK') then Kraj else true() 
documentation
W przypadku wypełnienia elementu Identyfikator wartością: 'BRAK' należy wypełnić element Kraj
documentation
IDENTYFIKACJAPODMIOTU_00001
annotation
documentation
Emitent

complexType SpecyfikacjaTytuluUczestnictwaTyp
diagram knf.fi.Transakcje_diagrams/knf.fi.Transakcje_p186.png
type restriction of SpecyfikacjaTytuluUczestnictwaTypAbs
properties
base SpecyfikacjaTytuluUczestnictwaTypAbs
children KategoriaAktywow WalutaDenominacji TypFunduszu Emitent
used by
element IdentyfikacjaTytuluUczestnictwaTyp/Specyfikacja
annotation
documentation
Specyfikacja tytułu uczestnictwa

element SpecyfikacjaTytuluUczestnictwaTyp/KategoriaAktywow
diagram knf.fi.Transakcje_diagrams/knf.fi.Transakcje_p187.png
type KategorieAktywowTytulyUczestnictwaTyp
properties
content simple
annotation
documentation
Kategoria składnika aktywów albo instrumentu finansowego
documentation
Przypisanie składnika aktywów lub instrumentu finansowego do odpowiedniej kategorii klasyfikacyjnej

element SpecyfikacjaTytuluUczestnictwaTyp/WalutaDenominacji
diagram knf.fi.Transakcje_diagrams/knf.fi.Transakcje_p188.png
type WalutyTyp
properties
content simple
annotation
documentation
Waluta denominacji
documentation
Waluta funduszu (ang. base currency).

element SpecyfikacjaTytuluUczestnictwaTyp/TypFunduszu
diagram knf.fi.Transakcje_diagrams/knf.fi.Transakcje_p189.png
type TypyFunduszyZagranicznychTyp
properties
content simple
annotation
documentation
Typ funduszu

element SpecyfikacjaTytuluUczestnictwaTyp/Emitent
diagram knf.fi.Transakcje_diagrams/knf.fi.Transakcje_p190.png
type IdentyfikacjaEmitentaTyp
properties
content complex
children Identyfikator Nazwa Kraj
asserts
Test XPathDefaultNs Annotation
if(Identyfikator = 'BRAK') then Kraj else true() 
documentation
W przypadku wypełnienia elementu Identyfikator wartością: 'BRAK' należy wypełnić element Kraj
documentation
IDENTYFIKACJAPODMIOTU_00001
annotation
documentation
Emitent

complexType SprawozdanieTyp
diagram knf.fi.Transakcje_diagrams/knf.fi.Transakcje_p191.png
type extension of SprawozdanieTypAbs
properties
base SprawozdanieTypAbs
children Naglowek Dane
used by
element Sprawozdanie
asserts
Test XPathDefaultNs Annotation
let $xml_file_path := string(base-uri()), $last_slash_pos := index-of(string-to-codepoints(upper-case(string(base-uri()))), string-to-codepoints('/'))[last()], $xml_file_name := substring($xml_file_path, $last_slash_pos + 1), $schema_file_location := @xsi:noNamespaceSchemaLocation, $schema_last_slash_pos := index-of(string-to-codepoints($schema_file_location), string-to-codepoints('/'))[last()], $schema_name := substring($schema_file_location, $schema_last_slash_pos + 1), $schema_type := substring-before(substring-after(substring-after($schema_name, '.'), '.'), '.'), $schema_type_upper := upper-case($schema_type), $regex_pattern := concat('^', $schema_type_upper, '_.*') return matches($xml_file_name, $regex_pattern) 
documentation
Typ raportu z nazwy pliku nie zgadza się z typem raportu wybranej XML schema. Typ raportu powinien być określony w nazwie pliku XML wielkimi literami.
documentation
SPRAWOZDANIE_00001
if (Naglowek/OkresSprawozdawczy) then let $periods_dict := map { 'Q1': '03', 'Q2': '06', 'Q3': '09', 'Q4': '12', 'H1': '06', 'H2': '12' }, $schema_file_location := @xsi:noNamespaceSchemaLocation, $second_last_slash_pos := index-of(string-to-codepoints($schema_file_location), string-to-codepoints('/'))[last()-2], $third_last_slash_pos := index-of(string-to-codepoints($schema_file_location), string-to-codepoints('/'))[last()-3], $schema_date := concat(substring($schema_file_location, $third_last_slash_pos + 1, 4), substring($schema_file_location, $second_last_slash_pos + 1, 2)), $quarter := string(Naglowek/OkresSprawozdawczy/Kwartal), $half := string(Naglowek/OkresSprawozdawczy/Polrocze), $report_date := if (Naglowek/OkresSprawozdawczy/DataDo) then replace(substring(string(Naglowek/OkresSprawozdawczy/DataDo), 1, 7), '-', '') else if (Naglowek/OkresSprawozdawczy/DataOd) then replace(substring(string(Naglowek/OkresSprawozdawczy/DataOd), 1, 7), '-', '') else concat(Naglowek/OkresSprawozdawczy/Rok, $periods_dict($half), $periods_dict($quarter), Naglowek/OkresSprawozdawczy/Miesiac) return $schema_date = $report_date else true() 
documentation
Należy użyć schemy XML dla odpowiedniego okresu (rok i miesiąc muszą odpowiadać dacie z elementu OkresSprawozdawczy)
documentation
SPRAWOZDANIE_00002
if (Naglowek/DzienZdarzenia) then let $schema_file_location := @xsi:noNamespaceSchemaLocation, $second_last_slash_pos := index-of(string-to-codepoints($schema_file_location), string-to-codepoints('/'))[last()-2], $third_last_slash_pos := index-of(string-to-codepoints($schema_file_location), string-to-codepoints('/'))[last()-3], $schema_date := concat(substring($schema_file_location, $third_last_slash_pos + 1, 4), substring($schema_file_location, $second_last_slash_pos + 1, 2)), $report_date := replace(string(Naglowek/DzienZdarzenia), '-', '') return $schema_date = substring($report_date, 1, 6) else true() 
documentation
Należy użyć schemy XML dla odpowiedniego okresu (rok i miesiąc muszą odpowiadać dacie z elementu DzienZdarzenia)
documentation
SPRAWOZDANIE_00003
starts-with(@xsi:noNamespaceSchemaLocation, 'https://sprawozdawczosc.knf.gov.pl/') 
documentation
Należy odwołać się do schemy XML zamieszczonej na domenie: https://sprawozdawczosc.knf.gov.pl/
documentation
SPRAWOZDANIE_00004
every $transaction_date in Dane/Transakcja/DataZawarcia satisfies $transaction_date >= Naglowek/OkresSprawozdawczy/DataOd and Naglowek/OkresSprawozdawczy/DataDo >= $transaction_date 
documentation
Data zawarcia transakcji musi zawierać się w okresie pomiędzy DataOd i DataDo z elementu OkresSprawozdawczy
documentation
TRANSAKCJE_00001
annotation
documentation
Sprawozdanie

element SprawozdanieTyp/Naglowek
diagram knf.fi.Transakcje_diagrams/knf.fi.Transakcje_p192.png
type NaglowekTyp
properties
content complex
children IdentyfikatorZarzadzajacego NazwaZarzadzajacego IdentyfikatorFunduszuSubfunduszu NazwaFunduszuSubfunduszu IdentyfikatorDostawcyDanych WalutaSprawozdania OkresSprawozdawczy CzyKorekta
attributes
Name  Type  Use  Default  Fixed  Annotation
CzyFunduszWLikwidacji  WskaznikLogiczny0lub1albotruelubfalseTyp  required      
documentation
Flaga wskazująca, czy fundusz lub subfundusz jest w likwidacji
documentation
Flaga wskazująca, czy fundusz lub subfundusz jest w likwidacji. true - jeśli fundusz/subfundusz jest w likwidacji false - jeśli fundusz/subfundusz nie jest w likwidacji
asserts
Test XPathDefaultNs Annotation
let $xml_file_path := upper-case(string(base-uri())), $last_slash_pos := index-of(string-to-codepoints(upper-case(string(base-uri()))), string-to-codepoints('/'))[last()], $file_name_pattern := upper-case(string('[A-Z]+_[A-Z0-9]{11,11}_[A-Z0-9]{10,20}_[0-9QH]{4,8}_[01].xml')), $xml_file_name := substring($xml_file_path, $last_slash_pos + 1) return matches($xml_file_name, $file_name_pattern)  
documentation
Nazwa pliku niezgodna z maską
documentation
NAGLOWEK_00001
let $xml_file_path := upper-case(string(base-uri())), $last_slash_pos := index-of(string-to-codepoints(upper-case(string(base-uri()))), string-to-codepoints('/'))[last()], $xml_file_name := substring($xml_file_path, $last_slash_pos + 1), $dash_pos := index-of(string-to-codepoints($xml_file_name), string-to-codepoints('_')), $xml_file_entity_id := substring($xml_file_name, $dash_pos[1] + 1, $dash_pos[2] - $dash_pos[1] - 1) return $xml_file_entity_id = IdentyfikatorFunduszuSubfunduszu or (not(IdentyfikatorFunduszuSubfunduszu) and $xml_file_entity_id = IdentyfikatorZarzadzajacego) 
documentation
Identyfikator krajowy (sub)funduszu lub TFI w treści nagłówka niezgodny z identyfikatorem w nazwie pliku
documentation
NAGLOWEK_00002
let $xml_file_path := upper-case(string(base-uri())), $last_slash_pos := index-of(string-to-codepoints(upper-case(string(base-uri()))), string-to-codepoints('/'))[last()], $xml_file_name := substring($xml_file_path, $last_slash_pos + 1), $dash_pos := index-of(string-to-codepoints($xml_file_name), string-to-codepoints('_')), $xml_file_identyfikator_dostawcy := substring($xml_file_name, $dash_pos[2] + 1, $dash_pos[3] - $dash_pos[2] - 1) return $xml_file_identyfikator_dostawcy = IdentyfikatorDostawcyDanych 
documentation
Identyfikator dostawcy danych w treści nagłówka niezgodny z kodem w nazwie pliku
documentation
NAGLOWEK_00003
if (OkresSprawozdawczy) then let $xml_file_path := upper-case(string(base-uri())), $last_slash_pos := index-of(string-to-codepoints(upper-case(string(base-uri()))), string-to-codepoints('/'))[last()], $xml_file_name := substring($xml_file_path, $last_slash_pos + 1), $dash_pos := index-of(string-to-codepoints($xml_file_name), string-to-codepoints('_')), $xml_file_okres_spr := substring($xml_file_name, $dash_pos[3] + 1, $dash_pos[4] - $dash_pos[3] - 1), $okres_sprawozdawczy := if (OkresSprawozdawczy/Rok) then concat(OkresSprawozdawczy/Rok, OkresSprawozdawczy/Polrocze, OkresSprawozdawczy/Kwartal, OkresSprawozdawczy/Miesiac) else if (OkresSprawozdawczy/DataDo) then replace(string(OkresSprawozdawczy/DataDo), '-', '') else if (OkresSprawozdawczy/DataOd) then replace(string(OkresSprawozdawczy/DataOd), '-', '') else '' return $xml_file_okres_spr = $okres_sprawozdawczy else true() 
documentation
Okres sprawozdawczy w treści nagłówka niezgodny z okresem w nazwie pliku
documentation
NAGLOWEK_00004
if (DzienZdarzenia) then let $xml_file_path := upper-case(string(base-uri())), $last_slash_pos := index-of(string-to-codepoints(upper-case(string(base-uri()))), string-to-codepoints('/'))[last()], $xml_file_name := substring($xml_file_path, $last_slash_pos + 1), $dash_pos := index-of(string-to-codepoints($xml_file_name), string-to-codepoints('_')), $xml_file_okres_spr := substring($xml_file_name, $dash_pos[3] + 1, $dash_pos[4] - $dash_pos[3] - 1), $dzien_zdarzenia := replace(string(DzienZdarzenia), '-', '') return $xml_file_okres_spr = $dzien_zdarzenia else true() 
documentation
DzienZdarzenia w treści nagłówka niezgodny z dniem zdarzenia w nazwie pliku
documentation
NAGLOWEK_00005
let $xml_file_path := upper-case(string(base-uri())), $last_slash_pos := index-of(string-to-codepoints(upper-case(string(base-uri()))), string-to-codepoints('/'))[last()], $xml_file_name := substring($xml_file_path, $last_slash_pos + 1), $dash_pos := index-of(string-to-codepoints($xml_file_name), string-to-codepoints('_')), $xml_file_czy_korekta := substring($xml_file_name, $dash_pos[4] + 1, 1) return xs:boolean($xml_file_czy_korekta) = CzyKorekta 
documentation
Flaga CzyKorekta w treści nagłówka niezgodna z informacją w nazwie pliku
documentation
NAGLOWEK_00006
if (not(starts-with(IdentyfikatorFunduszuSubfunduszu, 'PLFIZ') and @CzyFunduszWLikwidacji = false())) then OkresSprawozdawczy/Miesiac else true() 
documentation
W przypadku zestawienia transakcji dla FIO, SFIO oraz jedynie tych FIZ, które są w likwidacji, okres sprawozdawczy musi być miesięczny (należy uzupełnić pole Miesiac w ramach okresu sprawozdawczego)
documentation
TRANSAKCJE_00002
if (starts-with(IdentyfikatorFunduszuSubfunduszu, 'PLFIZ') and @CzyFunduszWLikwidacji = false()) then OkresSprawozdawczy/Kwartal else true() 
documentation
W przypadku zestawienia transakcji dla FIZ, które nie są w likwidacji okres sprawozdawczy musi być kwartalny (należy uzupełnić pole Kwartal w ramach okresu sprawozdawczego)
documentation
TRANSAKCJE_00003
annotation
documentation
Nagłówek sprawozdania

element SprawozdanieTyp/Dane
diagram knf.fi.Transakcje_diagrams/knf.fi.Transakcje_p193.png
type DaneTyp
properties
content complex
children Transakcja BrakTransakcji
attributes
Name  Type  Use  Default  Fixed  Annotation
WariantSprawozdania  WariantyTransakcjiTyp  required      
documentation
Wariant sprawozdania
documentation
Wybór wariantu należy do podmiotu nadzorowanego. Raportowanie za pomocą każdego z wariantów spełnia obowiązek sprawozdawczy.

Wariant STANDARDOWY jest bliskim odzwierciedleniem standardowego rejestru transakcji.


Wariant ZAGREGOWANY wymaga przetworzenia danych po stronie TFI. Polega na agregacji wartości poszczególnych transakcji na poziomie instrumentu finansowego i typu transakcji. W przypadku transakcji z innymi funduszami lub z podmiotami z art. 107 ust. 2 pkt 2 i 3 ustawy o FI agregacja zachodzi odpowiednio po kontrahencie lub grupie kontrahentów.
asserts
Test XPathDefaultNs Annotation
every $transaction in Transakcja satisfies if (@WariantSprawozdania='STANDARDOWY') then $transaction/DataZawarcia else not($transaction/DataZawarcia) 
documentation
W przypadku wyboru standardowego wariantu raportu (atrybut WariantSprawozdania = 'STANDARDOWY') każda transakcja musi mieć uzupełniony element DataZawarcia. W przypadku wyboru wariantu zagregowanego (atrybut WariantSprawozdania = 'ZAGREGOWANY') element DataZawarcia jest niedozwolony.
documentation
TRANSAKCJE_00005
every $transaction in Transakcja satisfies if (@WariantSprawozdania='STANDARDOWY' and ($transaction/@TypTransakcji = 'KUPNO_W_TRANSAKCJI_PRZY_ZOBOWIAZANIU_SIE_DO_ODKUPU' or $transaction/@TypTransakcji = 'SPRZEDAZ_W_TRANSAKCJI_PRZY_ZOBOWIAZANIU_SIE_DO_ODKUPU')) then $transaction/DataRozliczenia else if (@WariantSprawozdania='ZAGREGOWANY') then not($transaction/DataRozliczenia) else true() 
documentation
W przypadku wyboru standardowego wariantu raportu (atrybut WariantSprawozdania = 'STANDARDOWY') każda transakcja BSB/SBB (atrybut TypTransakcji = 'KUPNO_W_TRANSAKCJI_PRZY_ZOBOWIAZANIU_SIE_DO_ODKUPU' lub TypTransakcji = 'SPRZEDAZ_W_TRANSAKCJI_PRZY_ZOBOWIAZANIU_SIE_DO_ODKUPU') musi mieć uzupełniony element DataRozliczenia. W przypadku wyboru wariantu zagregowanego (atrybut WariantSprawozdania = 'ZAGREGOWANY') element DataRozliczenia jest niedozwolony.
documentation
TRANSAKCJE_00006
every $transaction in Transakcja satisfies if (@WariantSprawozdania='ZAGREGOWANY' and $transaction/@CzyTransakcjaZFunduszem = false()) then not($transaction/Kontrahent) else $transaction/Kontrahent 
documentation
W przypadku wyboru wariantu zagregowanego (atrybut WariantSprawozdania = 'ZAGREGOWANY') oraz transakcji innych niż między funduszami (atrybut CzyTransakcjaZFunduszem = false) element Kontrahent jest niedozwolony. W przeciwnych wypadku każda transakcja musi mieć uzupełniony element Kontrahent.
documentation
TRANSAKCJE_00007
annotation
documentation
Dane sprawozdania

complexType TransakcjaTyp
diagram knf.fi.Transakcje_diagrams/knf.fi.Transakcje_p194.png
children InnyTypTransakcji DataZawarcia DataRozliczenia SkladnikAktywow Kontrahent Wolumen CenaJednostkowa CenaCalkowita Koszty Wartosc
used by
element DaneTyp/Transakcja
attributes
Name  Type  Use  Default  Fixed  Annotation
IdTransakcji  Opis300ZnakowTyp        
documentation
Identyfikator transakcji
documentation
Pole nie jest obowiązkowe i ma na celu wyłącznie stworzenie możliwości do obsługi narzędzi kontrolnych po stronie TFI / metody weryfikacji spójności danych poprzez jednoznaczną identyfikację wykazywanych w raporcie transakcji.
TypTransakcji  TypyTransakcjiTyp  required      
documentation
Typ transakcji
documentation
Typy transakcji zgodne z rozporządzeniem w sprawie sposobu, trybu oraz warunków prowadzenia działalności przez TFI. W przypadku wybrania wartości "INNE" należy uzupełnić pole "InnyTypTransakcji"
CzyTransakcjaZPodmiotamiArt107  WskaznikLogiczny0lub1albotruelubfalseTyp  required      
documentation
Oznaczenie transakcji z podmiotami, o których mowa w art. 107 ust. 2 pkt 2 i 3 ustawy
documentation
Jeśli kontrahentem jest podmiot z art. 107 ust. 2 pkt 2 i 3 ustawy o FI, to należy wpisać 'true'. W przeciwnym przypadku wartość 'false'.

W przypadku 'true' należy dokonać agregacji po ww. podmiotach. Jeśli na tym składniku aktywów były zawarte również inne transakcje (z innymi podmiotami niż wskazanymi w art. 107) w danym okresie sprawozdawczym, to należy to oddzielnie zaraportować (tj. w oddzielnym elemencie "Transakcja").
CzyTransakcjaZFunduszem  WskaznikLogiczny0lub1albotruelubfalseTyp  required      
documentation
Oznaczenie transakcji między funduszami
documentation
Dotyczy wszystkich transakcji, gdzie kontrahentem jest inny fundusz.

Wytyczne dla wariantu zagregowanego: W przypadku wybrania wartości 'true', należy uzupełnić pole Kontrahent i dokonać agregacji po funduszu (tj. 3 poziom agregacji za składnikiem aktywów i typem transakcji). Jeśli na tym składniku aktywów były zawarte również inne transakcje (z innym funduszem lub innym kontrahentem) w danym okresie sprawozdawczym, to należy to oddzielnie zaraportować (tj. w oddzielnym elemencie "Transakcja").
asserts
Test XPathDefaultNs Annotation
if (@TypTransakcji = 'INNE') then InnyTypTransakcji else not(InnyTypTransakcji) 
documentation
Pole InnyTypTransakcji obowiązkowe w przypadku wypełnienia atrybutu: TypTransakcji wartością: 'INNE' i zabronione w przeciwnym wypadku
documentation
TRANSAKCJE_00008
annotation
documentation
Transakcja

attribute TransakcjaTyp/@IdTransakcji
type Opis300ZnakowTyp
facets
Kind Value Annotation
minLength 1
maxLength 300
annotation
documentation
Identyfikator transakcji
documentation
Pole nie jest obowiązkowe i ma na celu wyłącznie stworzenie możliwości do obsługi narzędzi kontrolnych po stronie TFI / metody weryfikacji spójności danych poprzez jednoznaczną identyfikację wykazywanych w raporcie transakcji.

attribute TransakcjaTyp/@TypTransakcji
type TypyTransakcjiTyp
properties
use required
annotation
documentation
Typ transakcji
documentation
Typy transakcji zgodne z rozporządzeniem w sprawie sposobu, trybu oraz warunków prowadzenia działalności przez TFI. W przypadku wybrania wartości "INNE" należy uzupełnić pole "InnyTypTransakcji"

attribute TransakcjaTyp/@CzyTransakcjaZPodmiotamiArt107
type WskaznikLogiczny0lub1albotruelubfalseTyp
properties
use required
annotation
documentation
Oznaczenie transakcji z podmiotami, o których mowa w art. 107 ust. 2 pkt 2 i 3 ustawy
documentation
Jeśli kontrahentem jest podmiot z art. 107 ust. 2 pkt 2 i 3 ustawy o FI, to należy wpisać 'true'. W przeciwnym przypadku wartość 'false'.

W przypadku 'true' należy dokonać agregacji po ww. podmiotach. Jeśli na tym składniku aktywów były zawarte również inne transakcje (z innymi podmiotami niż wskazanymi w art. 107) w danym okresie sprawozdawczym, to należy to oddzielnie zaraportować (tj. w oddzielnym elemencie "Transakcja").

attribute TransakcjaTyp/@CzyTransakcjaZFunduszem
type WskaznikLogiczny0lub1albotruelubfalseTyp
properties
use required
annotation
documentation
Oznaczenie transakcji między funduszami
documentation
Dotyczy wszystkich transakcji, gdzie kontrahentem jest inny fundusz.

Wytyczne dla wariantu zagregowanego: W przypadku wybrania wartości 'true', należy uzupełnić pole Kontrahent i dokonać agregacji po funduszu (tj. 3 poziom agregacji za składnikiem aktywów i typem transakcji). Jeśli na tym składniku aktywów były zawarte również inne transakcje (z innym funduszem lub innym kontrahentem) w danym okresie sprawozdawczym, to należy to oddzielnie zaraportować (tj. w oddzielnym elemencie "Transakcja").

element TransakcjaTyp/InnyTypTransakcji
diagram knf.fi.Transakcje_diagrams/knf.fi.Transakcje_p195.png
type Opis300ZnakowTyp
properties
minOcc 0
maxOcc 1
content simple
facets
Kind Value Annotation
minLength 1
maxLength 300
annotation
documentation
Nazwa typu transakcji
documentation
Pole aktywne w przypadku wyboru wartości INNE w polu TypTransakcji. Należy odpowiednio określić typ transakcji, stosując nadaną nazwę jednolicie w odniesieniu do pozostałych transakcji danego typu.

element TransakcjaTyp/DataZawarcia
diagram knf.fi.Transakcje_diagrams/knf.fi.Transakcje_p196.png
type DataPrzedzial2Typ
properties
minOcc 0
maxOcc 1
content simple
facets
Kind Value Annotation
minInclusive 1989-01-01
maxInclusive 2099-12-31
annotation
documentation
Data zawarcia transakcji
documentation
Data zawarcia transakcji

element TransakcjaTyp/DataRozliczenia
diagram knf.fi.Transakcje_diagrams/knf.fi.Transakcje_p197.png
type DataPrzedzial3Typ
properties
minOcc 0
maxOcc 1
content simple
facets
Kind Value Annotation
minInclusive 1989-01-01
maxInclusive 9999-12-31
annotation
documentation
Data rozliczenia transakcji
documentation
Data rozliczenia transakcji. W przypadku bezterminowych transakcji BSB/SBB należy wpisać 9999-12-31.

element TransakcjaTyp/SkladnikAktywow
diagram knf.fi.Transakcje_diagrams/knf.fi.Transakcje_p198.png
type SkladnikAktywowTypAbs
type alternatives
Test XPathDefaultNs Type Annotation
@GrupaAktywow = 'UDZIALOWE'  SkladnikUdzialowyTyp
documentation
Alternative dla @GrupaAktywow = 'UDZIALOWE'
@GrupaAktywow = 'DLUZNE'  SkladnikDluznyTyp
documentation
Alternative dla @GrupaAktywow = 'DLUZNE'
@GrupaAktywow = 'DEPOZYTY_SRODKI_PIENIEZNE'  SkladnikDepozytSrodkiPieniezneTyp
documentation
Alternative dla @GrupaAktywow = 'DEPOZYTY_SRODKI_PIENIEZNE'
@GrupaAktywow = 'INSTRUMENTY_POCHODNE'  SkladnikInstrumentPochodnyTyp
documentation
Alternative dla @GrupaAktywow = 'INSTRUMENTY_POCHODNE'
@GrupaAktywow = 'WIERZYTELNOSCI'  SkladnikPakietWierzytelnosciTyp
documentation
Alternative dla @GrupaAktywow = 'WIERZYTELNOSCI'
@GrupaAktywow = 'POZYCZKI_WEKSLE'  SkladnikPozyczkaWekselTyp
documentation
Alternative dla @GrupaAktywow = 'POZYCZKI_WEKSLE'
@GrupaAktywow = 'NIERUCHOMOSCI'  SkladnikNieruchomoscTyp
documentation
Alternative dla @GrupaAktywow = 'NIERUCHOMOSCI'
@GrupaAktywow = 'TYTULY_UCZESTNICTWA'  SkladnikTytulUczestnictwaTyp
documentation
Alternative dla @GrupaAktywow = 'TYTULY_UCZESTNICTWA'
@GrupaAktywow = 'INNE'  SkladnikInnyTyp
documentation
Alternative dla @GrupaAktywow = 'INNE'
properties
content complex
children IdentyfikacjaSkladnika CzyPapierWartosciowyArt107
attributes
Name  Type  Use  Default  Fixed  Annotation
GrupaAktywow  GrupyAktywowTyp  required      
documentation
Grupa aktywów
annotation
documentation
Składnik aktywów

element TransakcjaTyp/Kontrahent
diagram knf.fi.Transakcje_diagrams/knf.fi.Transakcje_p199.png
type IdentyfikacjaKontrahentaTyp
properties
minOcc 0
maxOcc 1
content complex
children Identyfikator Nazwa Kraj
asserts
Test XPathDefaultNs Annotation
if(Identyfikator = 'BRAK') then Kraj else true() 
documentation
W przypadku wypełnienia elementu Identyfikator wartością: 'BRAK' należy wypełnić element Kraj
documentation
IDENTYFIKACJAPODMIOTU_00001
annotation
documentation
Kontrahent

element TransakcjaTyp/Wolumen
diagram knf.fi.Transakcje_diagrams/knf.fi.Transakcje_p200.png
type Liczba19.8Typ
properties
content simple
facets
Kind Value Annotation
totalDigits 19
fractionDigits 8
annotation
documentation
Wolumen transkacji
documentation
W przypadku wariantu standardowego:
Liczba składników lokat będących przedmiotem transakcji.

Rozszerzenie definicji dla wariantu zagregowanego:
Łączny wolumen transakcji na danej lokacie w agregacji na typ transakcji w okresie sprawozdawczym. W przypadku transakcji z funduszem lub z podmiotami wskazanymi w art. 107 ust. 2 pkt 2 i 3 należy dołozyć kolejny, odpowiedni poziom agregacji.

Okres sprawozdawczy należy rozumieć memoriałowo, tj. powinny być uwzględnione transakcje wg. daty zawarcia transakcji (tj. również te nieujęte w wycenie).

element TransakcjaTyp/CenaJednostkowa
diagram knf.fi.Transakcje_diagrams/knf.fi.Transakcje_p201.png
type Liczba19.8Typ
properties
minOcc 0
maxOcc 1
content simple
facets
Kind Value Annotation
totalDigits 19
fractionDigits 8
annotation
documentation
Cena jednostkowa
documentation
W przypadku wariantu standardowego:
Cena jednostkowa (=cena czysta w przypadku instrumentów dłużnych) bez uwzględniania kosztów transakcyjnych wyrażona w walucie wyceny funduszu (=pole WalutaSprawozdania).

Rozszerzenie definicji dla wariantu zagregowanego:
Średnia ważona cena jednostkowa wszystkich transakcji danego typu na danym składniku aktywów w okresie sprawozdawczym.W przypadku transakcji z funduszem lub z podmiotami wskazanymi w art. 107 ust. 2 pkt 2 i 3 należy dołozyć kolejny, odpowiedni poziom agregacji.

Okres sprawozdawczy należy rozumieć memoriałowo, tj. powinny być uwzględnione transakcje wg. daty zawarcia transakcji (tj. również te nieujęte w wycenie).

element TransakcjaTyp/CenaCalkowita
diagram knf.fi.Transakcje_diagrams/knf.fi.Transakcje_p202.png
type Liczba19.2Typ
properties
content simple
facets
Kind Value Annotation
totalDigits 19
fractionDigits 2
annotation
documentation
Całkowita cena transakcji
documentation
Całkowita cena transakcji tj. iloczyn wolumenu i ceny jednostkowej (=cena czysta w przypadku instrumentów dłużnych) transakcji. W przypadku transakcji, której przedmiotem są instrumenty pochodne, nalezy wpisać zero, o ile nabywane są one bez kosztów nabycia.

W przypadku wariantu zagregowanego:
Suma całkowitych cen transakcji na danym składniku aktywów w agregacji na typ transakcji w okresie sprawozdawczym. W przypadku transakcji z funduszem lub z podmiotami wskazanymi w art. 107 ust. 2 pkt 2 i 3 należy dołozyć kolejny, odpowiedni poziom agregacji.

Okres sprawozdawczy należy rozumieć memoriałowo, tj. powinny być uwzględnione transakcje wg. daty zawarcia transakcji (tj. również te nieujęte w wycenie).

element TransakcjaTyp/Koszty
diagram knf.fi.Transakcje_diagrams/knf.fi.Transakcje_p203.png
type Liczba19.2Typ
properties
content simple
facets
Kind Value Annotation
totalDigits 19
fractionDigits 2
annotation
documentation
Koszty transakcyjne
documentation
W przypadku wariantu standardowego:
Koszty transakcyjne danej transakcji.

W przypadku wariantu zagregowanego:
Suma kosztów transakcyjnych wszystkich transakcji na danym składniku aktywów w agregacji na typ transakcji w okresie sprawozdawczym. W przypadku transakcji z funduszem lub z podmiotami wskazanymi w art. 107 ust. 2 pkt 2 i 3 należy dołozyć kolejny, odpowiedni poziom agregacji.

Okres sprawozdawczy należy rozumieć memoriałowo, tj. powinny być uwzględnione transakcje wg. daty zawarcia transakcji (tj. również te nieujęte w wycenie).

element TransakcjaTyp/Wartosc
diagram knf.fi.Transakcje_diagrams/knf.fi.Transakcje_p204.png
type Liczba19.2Typ
properties
content simple
facets
Kind Value Annotation
totalDigits 19
fractionDigits 2
annotation
documentation
Wartość transakcji
documentation
W przypadku wariantu standardowego:
Całkowita wartość transakcji z uwzględnieniem kosztów transakcyjnych raportowana w walucie wyceny funduszu (= pole WalutaSprawozdania). W przypadku transakcji, których przedmiotem są instrumenty dłużne, należy dodać odsetki narosłe (cena brudna).

Wartość transakcji = Całkowita cena transakcji + odsetki narosłe (np. dla dłużnych) +/- koszty transakcyjne (prowizja).

Rozszerzenie definicji dla wariantu zagregowanego:
Suma całkowitych wartości transakcji na danym składniku aktywów w agregacji na typ transakcji w okresie sprawozdawczym. W przypadku transakcji z funduszem lub z podmiotami wskazanymi w art. 107 ust. 2 pkt 2 i 3 należy dołozyć kolejny, odpowiedni poziom agregacji.

Okres sprawozdawczy należy rozumieć memoriałowo, tj. powinny być uwzględnione transakcje wg. daty zawarcia transakcji (tj. również te nieujęte w wycenie).


XML Schema documentation generated by XMLSpy Schema Editor http://www.altova.com/xmlspy