Schema knf.tfi.TM.xsd


schema location ..\xsd\knf.tfi.TM.xsd
attributeFormDefault unqualified
elementFormDefault qualified
 
Elements  Complex types 
Sprawozdanie  AktywaTyp 
AktywaZarzadzanychPortfeliInstrumentyFinansoweTyp 
DaneTyp 
DaneUzupelniajaceTyp 
KapitalWlasnyTyp 
KapitalWlasnyWTymTyp 
KosztyTyp 
KosztyZmienneDystrybucjaTyp 
KosztyZmienneTyp 
MinimalnyWymaganyKapitalWlasnyArt50Ust2Ust3i4aTyp 
MinimalnyWymaganyKapitalWlasnyTyp 
NaglowekTyp 
NaleznosciFunduszeInwestycyjneTyp 
NaleznosciPozostale 
NaleznosciTyp 
OkresSprawozdawczyTyp 
PortfeleZarzadzanychAFITyp 
PozyczkiKredytyTyp 
PrzychodyKosztyTyp 
PrzychodyTyp 
PrzychodyZarzadzanieFunduszamiTyp 
SprawozdanieTyp 
ZobowiazaniaAkcjonariuszeTyp 
ZobowiazaniaPodmiotyTyp 
ZobowiazaniaTyp 


element Sprawozdanie
diagram knf.tfi.TM_diagrams/knf.tfi.TM_p1.png
type SprawozdanieTyp
properties
content complex
children Naglowek Dane
asserts
Test XPathDefaultNs Annotation
let $xml_file_path := string(base-uri()), $last_slash_pos := index-of(string-to-codepoints(upper-case(string(base-uri()))), string-to-codepoints('/'))[last()], $xml_file_name := substring($xml_file_path, $last_slash_pos + 1), $schema_file_location := @xsi:noNamespaceSchemaLocation, $schema_last_slash_pos := index-of(string-to-codepoints($schema_file_location), string-to-codepoints('/'))[last()], $schema_name := substring($schema_file_location, $schema_last_slash_pos + 1), $schema_type := substring-before(substring-after(substring-after($schema_name, '.'), '.'), '.'), $schema_type_upper := upper-case($schema_type), $regex_pattern := concat('^', $schema_type_upper, '_.*') return matches($xml_file_name, $regex_pattern) 
documentation
Typ raportu z nazwy pliku nie zgadza się z typem raportu wybranej XML schema. Typ raportu powinien być określony w nazwie pliku XML wielkimi literami.
documentation
SPRAWOZDANIE_00001
if (Naglowek/OkresSprawozdawczy) then let $periods_dict := map { 'Q1': '03', 'Q2': '06', 'Q3': '09', 'Q4': '12', 'H1': '06', 'H2': '12' }, $schema_file_location := @xsi:noNamespaceSchemaLocation, $second_last_slash_pos := index-of(string-to-codepoints($schema_file_location), string-to-codepoints('/'))[last()-2], $third_last_slash_pos := index-of(string-to-codepoints($schema_file_location), string-to-codepoints('/'))[last()-3], $schema_date := concat(substring($schema_file_location, $third_last_slash_pos + 1, 4), substring($schema_file_location, $second_last_slash_pos + 1, 2)), $quarter := string(Naglowek/OkresSprawozdawczy/Kwartal), $half := string(Naglowek/OkresSprawozdawczy/Polrocze), $report_date := if (Naglowek/OkresSprawozdawczy/DataDo) then replace(substring(string(Naglowek/OkresSprawozdawczy/DataDo), 1, 7), '-', '') else if (Naglowek/OkresSprawozdawczy/DataOd) then replace(substring(string(Naglowek/OkresSprawozdawczy/DataOd), 1, 7), '-', '') else concat(Naglowek/OkresSprawozdawczy/Rok, $periods_dict($half), $periods_dict($quarter), Naglowek/OkresSprawozdawczy/Miesiac) return $schema_date = $report_date else true() 
documentation
Należy użyć schemy XML dla odpowiedniego okresu (rok i miesiąc muszą odpowiadać dacie z elementu OkresSprawozdawczy)
documentation
SPRAWOZDANIE_00002
if (Naglowek/DzienZdarzenia) then let $schema_file_location := @xsi:noNamespaceSchemaLocation, $second_last_slash_pos := index-of(string-to-codepoints($schema_file_location), string-to-codepoints('/'))[last()-2], $third_last_slash_pos := index-of(string-to-codepoints($schema_file_location), string-to-codepoints('/'))[last()-3], $schema_date := concat(substring($schema_file_location, $third_last_slash_pos + 1, 4), substring($schema_file_location, $second_last_slash_pos + 1, 2)), $report_date := replace(string(Naglowek/DzienZdarzenia), '-', '') return $schema_date = substring($report_date, 1, 6) else true() 
documentation
Należy użyć schemy XML dla odpowiedniego okresu (rok i miesiąc muszą odpowiadać dacie z elementu DzienZdarzenia)
documentation
SPRAWOZDANIE_00003
starts-with(@xsi:noNamespaceSchemaLocation, 'https://sprawozdawczosc.knf.gov.pl/') 
documentation
Należy odwołać się do schemy XML zamieszczonej na domenie: https://sprawozdawczosc.knf.gov.pl/
documentation
SPRAWOZDANIE_00004
if (Dane/DaneUzupelniajace/PortfeleZarzadzanychAFI/DataPortfeliZarzadzanychAFI) then Naglowek/OkresSprawozdawczy/DataDo >= Dane/DaneUzupelniajace/PortfeleZarzadzanychAFI/DataPortfeliZarzadzanychAFI else true() 
documentation
Zaraportowana data w polu "DataPortfeliZarzadzanychAFI" nie może być póżniejsza od daty wskazanej w polu "DataDo" elementu "OkresSprawozdawczy"
documentation
TM_00001
annotation
documentation
Sprawozdanie miesięczne towarzystwa funduszy inwestycyjnych (Załącznik nr 1)
documentation
Sprawozdanie miesięczne towarzystwa funduszy inwestycyjnych

complexType AktywaTyp
diagram knf.tfi.TM_diagrams/knf.tfi.TM_p2.png
children SrodkiPieniezne PapieryWartoscioweSkarbPanstwaNBP Naleznosci UdzialyIAkcjeSpolek JednostkiUczestnictwa CertyfikatyInwestycyjne TytulyUczestnictwaZbiorczePortfele AkcjeWlasne Wierzytelnosci NaleznosciZTytuluWierzytelnosci
used by
element DaneTyp/Aktywa
attributes
Name  Type  Use  Default  Fixed  Annotation
AktywaOgolem  Liczba19.2Typ  required      
documentation
Aktywa ogółem
documentation
Wartość aktywów ogółem na datę wskazaną w polu "DataDo" elementu "OkresSprawozdawczy".
annotation
documentation
Aktywa

attribute AktywaTyp/@AktywaOgolem
type Liczba19.2Typ
properties
use required
facets
Kind Value Annotation
totalDigits 19
fractionDigits 2
annotation
documentation
Aktywa ogółem
documentation
Wartość aktywów ogółem na datę wskazaną w polu "DataDo" elementu "OkresSprawozdawczy".

element AktywaTyp/SrodkiPieniezne
diagram knf.tfi.TM_diagrams/knf.tfi.TM_p3.png
type Liczba19.2Typ
properties
content simple
facets
Kind Value Annotation
totalDigits 19
fractionDigits 2
annotation
documentation
Środki pieniężne
documentation
Wartość środków pieniężnych i ich ekwiwalentów na datę wskazaną w polu "DataDo" elementu "OkresSprawozdawczy".

element AktywaTyp/PapieryWartoscioweSkarbPanstwaNBP
diagram knf.tfi.TM_diagrams/knf.tfi.TM_p4.png
type Liczba19.2Typ
properties
content simple
facets
Kind Value Annotation
totalDigits 19
fractionDigits 2
annotation
documentation
Papiery wartościowe emitowane przez Skarb Państwa lub Narodowy Bank Polski
documentation
Wartość papierów wartościowych emitowanych przez Skarb Państwa lub Narodowy Bank Polski na datę wskazaną w polu "DataDo" elementu "OkresSprawozdawczy".

element AktywaTyp/Naleznosci
diagram knf.tfi.TM_diagrams/knf.tfi.TM_p5.png
type NaleznosciTyp
properties
content complex
children FunduszeInwestycyjne Pozostale
attributes
Name  Type  Use  Default  Fixed  Annotation
NaleznosciOgolem  Liczba19.2Typ  required      
documentation
Należności ogółem
documentation
Wartość należności ogółem na datę wskazaną w polu "DataDo" elementu "OkresSprawozdawczy".
asserts
Test XPathDefaultNs Annotation
(if (abs(@NaleznosciOgolem) >= 1000) then abs(@NaleznosciOgolem*0.001) else 1) >= abs(@NaleznosciOgolem - (FunduszeInwestycyjne/@FunduszeInwestycyjneOgolem + Pozostale/@PozostaleOgolem)) 
documentation
Należności ogółem muszą równać się sumie należności od funduszy inwestycyjnych oraz pozostałych należności z tolerancją 1‰ (min. 1 jednostki) wartości należności ogółem.
documentation
TM_00010
annotation
documentation
Należności

element AktywaTyp/UdzialyIAkcjeSpolek
diagram knf.tfi.TM_diagrams/knf.tfi.TM_p6.png
type Liczba19.2Typ
properties
content simple
facets
Kind Value Annotation
totalDigits 19
fractionDigits 2
annotation
documentation
Udziały w spółkach i akcje spółek
documentation
Wartość udziałów w spółkach oraz wartość akcji spółek na datę wskazaną w polu "DataDo" elementu "OkresSprawozdawczy".

element AktywaTyp/JednostkiUczestnictwa
diagram knf.tfi.TM_diagrams/knf.tfi.TM_p7.png
type Liczba19.2Typ
properties
content simple
facets
Kind Value Annotation
totalDigits 19
fractionDigits 2
annotation
documentation
Jednostki uczestnictwa
documentation
Wartość jednostek uczestnictwa na datę wskazaną w polu "DataDo" elementu "OkresSprawozdawczy".

element AktywaTyp/CertyfikatyInwestycyjne
diagram knf.tfi.TM_diagrams/knf.tfi.TM_p8.png
type Liczba19.2Typ
properties
content simple
facets
Kind Value Annotation
totalDigits 19
fractionDigits 2
annotation
documentation
Certyfikaty inwestycyjne
documentation
Wartość certyfikatów inwestycyjnych na datę wskazaną w polu "DataDo" elementu "OkresSprawozdawczy".

element AktywaTyp/TytulyUczestnictwaZbiorczePortfele
diagram knf.tfi.TM_diagrams/knf.tfi.TM_p9.png
type Liczba19.2Typ
properties
content simple
facets
Kind Value Annotation
totalDigits 19
fractionDigits 2
annotation
documentation
Tytuły uczestnictwa zarządzanych zbiorczych portfeli papierów wartościowych
documentation
Wartość tytułów uczestnictwa zarządzanych zbiorczych portfeli papierów wartościowych na datę wskazaną w polu "DataDo" elementu "OkresSprawozdawczy".

element AktywaTyp/AkcjeWlasne
diagram knf.tfi.TM_diagrams/knf.tfi.TM_p10.png
type Liczba19.2Typ
properties
content simple
facets
Kind Value Annotation
totalDigits 19
fractionDigits 2
annotation
documentation
Akcje własne towarzystwa
documentation
Wartość akcji własnych towarzystwa na datę wskazaną w polu "DataDo" elementu "OkresSprawozdawczy".

element AktywaTyp/Wierzytelnosci
diagram knf.tfi.TM_diagrams/knf.tfi.TM_p11.png
type Liczba19.2Typ
properties
content simple
facets
Kind Value Annotation
totalDigits 19
fractionDigits 2
annotation
documentation
Wierzytelności i prawa do świadczeń z tytułu wierzytelności oraz prawa, o których mowa w art. 147 ust. 1 ustawy, nabyte w celu ich wniesienia do funduszu inwestycyjnego
documentation
Wartość wierzytelności i praw do świadczeń z tytułu wierzytelności oraz prawa, o których mowa w art. 147 ust. 1 ustawy, nabytych w celu ich wniesienia do funduszu inwestycyjnego, na datę wskazaną w polu "DataDo" elementu "OkresSprawozdawczy".

element AktywaTyp/NaleznosciZTytuluWierzytelnosci
diagram knf.tfi.TM_diagrams/knf.tfi.TM_p12.png
type Liczba19.2Typ
properties
content simple
facets
Kind Value Annotation
totalDigits 19
fractionDigits 2
annotation
documentation
Należności z tytułu wniesionych do funduszu inwestycyjnego wierzytelności i praw do świadczeń z tytułu wierzytelności oraz praw, o których mowa w art. 147 ust. 1 ustawy
documentation
Wartość należności z tytułu wniesionych do funduszu inwestycyjnego wierzytelności i praw do świadczeń z tytułu wierzytelności oraz praw, o których mowa w art. 147 ust. 1 ustawy, na datę wskazaną w polu "DataDo" elementu "OkresSprawozdawczy".

complexType AktywaZarzadzanychPortfeliInstrumentyFinansoweTyp
diagram knf.tfi.TM_diagrams/knf.tfi.TM_p13.png
children InwestycjeWlasneJUCI
used by
element DaneUzupelniajaceTyp/AktywaZarzadzanychPortfeliInstrumentyFinansowe
attributes
Name  Type  Use  Default  Fixed  Annotation
AktywaZarzadzanychPortfeliInstrumentyFinansoweOgolem  Liczba19.2Typ  required      
documentation
Wartość aktywów zarządzanych portfeli, w skład których wchodzi jeden lub większa liczba instrumentów finansowych
documentation
Wartość aktywów zarządzanych portfeli, w skład których wchodzi jeden lub większa liczba instrumentów finansowych. Wartość na datę wskazaną w polu "DataDo" elementu "OkresSprawozdawczy".
annotation
documentation
Aktywa zarządzanych portfeli instrumenty finansowe

attribute AktywaZarzadzanychPortfeliInstrumentyFinansoweTyp/@AktywaZarzadzanychPortfeliInstrumentyFinansoweOgolem
type Liczba19.2Typ
properties
use required
facets
Kind Value Annotation
totalDigits 19
fractionDigits 2
annotation
documentation
Wartość aktywów zarządzanych portfeli, w skład których wchodzi jeden lub większa liczba instrumentów finansowych
documentation
Wartość aktywów zarządzanych portfeli, w skład których wchodzi jeden lub większa liczba instrumentów finansowych. Wartość na datę wskazaną w polu "DataDo" elementu "OkresSprawozdawczy".

element AktywaZarzadzanychPortfeliInstrumentyFinansoweTyp/InwestycjeWlasneJUCI
diagram knf.tfi.TM_diagrams/knf.tfi.TM_p14.png
type Liczba19.2Typ
properties
content simple
facets
Kind Value Annotation
totalDigits 19
fractionDigits 2
annotation
documentation
Wartość jednostek uczestnictwa, certyfikatów inwestycyjnych, tytułów uczestnictwa odpowiednio funduszy inwestycyjnych, funduszy zagranicznych i unijnych AFI zarządzanych przez towarzystwo nabytych w ramach zarządzania portfelami, w skład których wchodzi jeden lub większa liczba instrumentów finansowych
documentation
Wartość jednostek uczestnictwa, certyfikatów inwestycyjnych, tytułów uczestnictwa odpowiednio funduszy inwestycyjnych, funduszy zagranicznych i unijnych AFI zarządzanych przez towarzystwo nabytych w ramach zarządzania portfelami, w skład których wchodzi jeden lub większa liczba instrumentów finansowych. Wartość na datę wskazaną w polu "DataDo" elementu "OkresSprawozdawczy".

complexType DaneTyp
diagram knf.tfi.TM_diagrams/knf.tfi.TM_p15.png
children Aktywa KapitalWlasny Zobowiazania PozyczkiKredyty PrzychodyKoszty DaneUzupelniajace
used by
element SprawozdanieTyp/Dane
annotation
documentation
Dane sprawozdania

element DaneTyp/Aktywa
diagram knf.tfi.TM_diagrams/knf.tfi.TM_p16.png
type AktywaTyp
properties
content complex
children SrodkiPieniezne PapieryWartoscioweSkarbPanstwaNBP Naleznosci UdzialyIAkcjeSpolek JednostkiUczestnictwa CertyfikatyInwestycyjne TytulyUczestnictwaZbiorczePortfele AkcjeWlasne Wierzytelnosci NaleznosciZTytuluWierzytelnosci
attributes
Name  Type  Use  Default  Fixed  Annotation
AktywaOgolem  Liczba19.2Typ  required      
documentation
Aktywa ogółem
documentation
Wartość aktywów ogółem na datę wskazaną w polu "DataDo" elementu "OkresSprawozdawczy".
annotation
documentation
Aktywa

element DaneTyp/KapitalWlasny
diagram knf.tfi.TM_diagrams/knf.tfi.TM_p17.png
type KapitalWlasnyTyp
properties
content complex
children MinimalnyWymaganyKapitalWlasny KursEuro SumaUbezpieczeniaPojedynczeRoszczenie SumaUbezpieczeniaWszystkieRoszczenia NadwyzkaMinimalnegoKapitaluWlasnego KapitalWlasny
annotation
documentation
Kapitał własny

element DaneTyp/Zobowiazania
diagram knf.tfi.TM_diagrams/knf.tfi.TM_p18.png
type ZobowiazaniaTyp
properties
content complex
children ZobowiazaniaPodmioty ZobowiazaniaPrzeterminowane
attributes
Name  Type  Use  Default  Fixed  Annotation
ZobowiazaniaOgolem  Liczba19.2Typ  required      
documentation
Zobowiązania i rezerwy na zobowiązania ogółem
documentation
Wartość zobowiązań i rezerw na zobowiązania ogółem na datę wskazaną w polu "DataDo" elementu "OkresSprawozdawczy".
annotation
documentation
Zobowiązania i rezerwy na zobowiązania

element DaneTyp/PozyczkiKredyty
diagram knf.tfi.TM_diagrams/knf.tfi.TM_p19.png
type PozyczkiKredytyTyp
properties
content complex
children PozyczkiKredytyBezEmisjiObligacji ZobowiazaniaEmisjaObligacji PoreczeniaFunduszuWierzytelnosci
annotation
documentation
Zaciągnięte pożyczki i kredyty, zobowiązania z tytułu emisji obligacji oraz wartość poręczeń i gwarancji

element DaneTyp/PrzychodyKoszty
diagram knf.tfi.TM_diagrams/knf.tfi.TM_p20.png
type PrzychodyKosztyTyp
properties
content complex
children Przychody Koszty
annotation
documentation
Przychody i koszty

element DaneTyp/DaneUzupelniajace
diagram knf.tfi.TM_diagrams/knf.tfi.TM_p21.png
type DaneUzupelniajaceTyp
properties
content complex
children AktywaZarzadzanychFunduszy AktywaZarzadzanychFunduszyZagranicznych AktywaZarzadzanychUnijnychAFI AktywaZarzadzanychZbiorczychPortfeliPapierowWartosciowych AktywaZarzadzanychPortfeliInstrumentyFinansowe AktywaFunduszyWLikwidacji PortfeleZarzadzanychAFI
attributes
Name  Type  Use  Default  Fixed  Annotation
ZarzadzaneAktywa  Liczba19.2Typ  required      
documentation
Wartość zarządzanych aktywów
documentation
Wartość zarządzanych aktywów na datę wskazaną w polu "DataDo" elementu "OkresSprawozdawczy".
asserts
Test XPathDefaultNs Annotation
(if (abs(@ZarzadzaneAktywa) >= 1000) then abs(@ZarzadzaneAktywa*0.001) else 1) >= abs(@ZarzadzaneAktywa - (AktywaZarzadzanychFunduszy + AktywaZarzadzanychFunduszyZagranicznych + AktywaZarzadzanychUnijnychAFI + AktywaZarzadzanychZbiorczychPortfeliPapierowWartosciowych + AktywaZarzadzanychPortfeliInstrumentyFinansowe/@AktywaZarzadzanychPortfeliInstrumentyFinansoweOgolem + AktywaFunduszyWLikwidacji)) 
documentation
Wartość zarządzanych aktywów musi równać się sumie wartości aktywów zarządzanych funduszy inwestycyjnych, wartości aktywów zarządzanych funduszy zagranicznych, wartości aktywów zarządzanych unijnych AFI, wartości aktywów zarządzanych zbiorczych portfeli papierów wartościowych, wartości aktywów zarządzanych portfeli, w skład których wchodzi jeden lub wiksza liczba instrumentów finansowych oraz wartości aktywów funduszy inwestycyjnych w likwidacji, których likwidatorem jest Towarzystwo z tolerancją 1‰ (min. 1 jednostki) wartości zarządzanych aktywów
documentation
TM_00009
annotation
documentation
Dane uzupełniające

complexType DaneUzupelniajaceTyp
diagram knf.tfi.TM_diagrams/knf.tfi.TM_p22.png
children AktywaZarzadzanychFunduszy AktywaZarzadzanychFunduszyZagranicznych AktywaZarzadzanychUnijnychAFI AktywaZarzadzanychZbiorczychPortfeliPapierowWartosciowych AktywaZarzadzanychPortfeliInstrumentyFinansowe AktywaFunduszyWLikwidacji PortfeleZarzadzanychAFI
used by
element DaneTyp/DaneUzupelniajace
attributes
Name  Type  Use  Default  Fixed  Annotation
ZarzadzaneAktywa  Liczba19.2Typ  required      
documentation
Wartość zarządzanych aktywów
documentation
Wartość zarządzanych aktywów na datę wskazaną w polu "DataDo" elementu "OkresSprawozdawczy".
asserts
Test XPathDefaultNs Annotation
(if (abs(@ZarzadzaneAktywa) >= 1000) then abs(@ZarzadzaneAktywa*0.001) else 1) >= abs(@ZarzadzaneAktywa - (AktywaZarzadzanychFunduszy + AktywaZarzadzanychFunduszyZagranicznych + AktywaZarzadzanychUnijnychAFI + AktywaZarzadzanychZbiorczychPortfeliPapierowWartosciowych + AktywaZarzadzanychPortfeliInstrumentyFinansowe/@AktywaZarzadzanychPortfeliInstrumentyFinansoweOgolem + AktywaFunduszyWLikwidacji)) 
documentation
Wartość zarządzanych aktywów musi równać się sumie wartości aktywów zarządzanych funduszy inwestycyjnych, wartości aktywów zarządzanych funduszy zagranicznych, wartości aktywów zarządzanych unijnych AFI, wartości aktywów zarządzanych zbiorczych portfeli papierów wartościowych, wartości aktywów zarządzanych portfeli, w skład których wchodzi jeden lub wiksza liczba instrumentów finansowych oraz wartości aktywów funduszy inwestycyjnych w likwidacji, których likwidatorem jest Towarzystwo z tolerancją 1‰ (min. 1 jednostki) wartości zarządzanych aktywów
documentation
TM_00009
annotation
documentation
Dane uzupełniające

attribute DaneUzupelniajaceTyp/@ZarzadzaneAktywa
type Liczba19.2Typ
properties
use required
facets
Kind Value Annotation
totalDigits 19
fractionDigits 2
annotation
documentation
Wartość zarządzanych aktywów
documentation
Wartość zarządzanych aktywów na datę wskazaną w polu "DataDo" elementu "OkresSprawozdawczy".

element DaneUzupelniajaceTyp/AktywaZarzadzanychFunduszy
diagram knf.tfi.TM_diagrams/knf.tfi.TM_p23.png
type Liczba19.2Typ
properties
content simple
facets
Kind Value Annotation
totalDigits 19
fractionDigits 2
annotation
documentation
Wartość aktywów zarządzanych funduszy inwestycyjnych
documentation
Wartość aktywów zarządzanych funduszy inwestycyjnych, z wyłączeniem wartości aktywów funduszy inwestycyjnych w likwidacji, których likwidatorem jest towarzystwo. Wartość na datę wskazaną w polu "DataDo" elementu "OkresSprawozdawczy".

element DaneUzupelniajaceTyp/AktywaZarzadzanychFunduszyZagranicznych
diagram knf.tfi.TM_diagrams/knf.tfi.TM_p24.png
type Liczba19.2Typ
properties
content simple
facets
Kind Value Annotation
totalDigits 19
fractionDigits 2
annotation
documentation
Wartość aktywów zarządzanych funduszy zagranicznych
documentation
Wartość aktywów zarządzanych funduszy zagranicznych. Dotyczy wszystkich funduszy zagranicznych z wyłączeniem unijnych AFI. Wartość na datę wskazaną w polu "DataDo" elementu "OkresSprawozdawczy".

element DaneUzupelniajaceTyp/AktywaZarzadzanychUnijnychAFI
diagram knf.tfi.TM_diagrams/knf.tfi.TM_p25.png
type Liczba19.2Typ
properties
content simple
facets
Kind Value Annotation
totalDigits 19
fractionDigits 2
annotation
documentation
Wartość aktywów zarządzanych unijnych AFI
documentation
Wartość aktywów zarządzanych unijnych AFI na datę wskazaną w polu "DataDo" elementu "OkresSprawozdawczy".

element DaneUzupelniajaceTyp/AktywaZarzadzanychZbiorczychPortfeliPapierowWartosciowych
diagram knf.tfi.TM_diagrams/knf.tfi.TM_p26.png
type Liczba19.2Typ
properties
content simple
facets
Kind Value Annotation
totalDigits 19
fractionDigits 2
annotation
documentation
Wartość aktywów zarządzanych zbiorczych portfeli papierów wartościowych
documentation
Wartość aktywów zarządzanych zbiorczych portfeli papierów wartościowych na datę wskazaną w polu "DataDo" elementu "OkresSprawozdawczy".

element DaneUzupelniajaceTyp/AktywaZarzadzanychPortfeliInstrumentyFinansowe
diagram knf.tfi.TM_diagrams/knf.tfi.TM_p27.png
type AktywaZarzadzanychPortfeliInstrumentyFinansoweTyp
properties
content complex
children InwestycjeWlasneJUCI
attributes
Name  Type  Use  Default  Fixed  Annotation
AktywaZarzadzanychPortfeliInstrumentyFinansoweOgolem  Liczba19.2Typ  required      
documentation
Wartość aktywów zarządzanych portfeli, w skład których wchodzi jeden lub większa liczba instrumentów finansowych
documentation
Wartość aktywów zarządzanych portfeli, w skład których wchodzi jeden lub większa liczba instrumentów finansowych. Wartość na datę wskazaną w polu "DataDo" elementu "OkresSprawozdawczy".
annotation
documentation
Zarządzane portfele, w skład których wchodzi jeden lub większa liczba instrumentów finansowych

element DaneUzupelniajaceTyp/AktywaFunduszyWLikwidacji
diagram knf.tfi.TM_diagrams/knf.tfi.TM_p28.png
type Liczba19.2Typ
properties
content simple
facets
Kind Value Annotation
totalDigits 19
fractionDigits 2
annotation
documentation
Wartość aktywów funduszy inwestycyjnych w likwidacji, których likwidatorem jest towarzystwo
documentation
Wartość aktywów funduszy inwestycyjnych w likwidacji, których likwidatorem jest towarzystwo. Wartość na datę wskazaną w polu "DataDo" elementu "OkresSprawozdawczy".

element DaneUzupelniajaceTyp/PortfeleZarzadzanychAFI
diagram knf.tfi.TM_diagrams/knf.tfi.TM_p29.png
type PortfeleZarzadzanychAFITyp
properties
content complex
children DataPortfeliZarzadzanychAFI
attributes
Name  Type  Use  Default  Fixed  Annotation
PortfeleZarzadzanychAFIOgolem  Liczba19.2Typ  required      
documentation
Wartość portfeli zarządzanych AFI, o której mowa w art. 14 ust. 2 rozporządzenia 231/2013, przyjęta dla celów ustalenia wartości kwoty dodatkowej, o której mowa w art. 50 ust. 4a pkt 1 ustawy
documentation
Wartość portfeli zarządzanych AFI, o której mowa w art. 14 ust. 2 rozporządzenia 231/2013, przyjęta dla celów ustalenia wartości kwoty dodatkowej, o której mowa w art. 50 ust. 4a pkt 1 ustawy.
asserts
Test XPathDefaultNs Annotation
if (@PortfeleZarzadzanychAFIOgolem != 0) then DataPortfeliZarzadzanychAFI else true() 
documentation
Pole "DataPortfeliZarzadzanychAFI" obowiązkowe jeśli zaraportowana wartość w atrybucie "PortfeleZarzadzanychAFIOgolem" jest różna od 0
documentation
TM_00008
annotation
documentation
Portfele zarządzanych AFI, o których mowa w art. 14 ust. 2 rozporządzenia 231/2013.

complexType KapitalWlasnyTyp
diagram knf.tfi.TM_diagrams/knf.tfi.TM_p30.png
children MinimalnyWymaganyKapitalWlasny KursEuro SumaUbezpieczeniaPojedynczeRoszczenie SumaUbezpieczeniaWszystkieRoszczenia NadwyzkaMinimalnegoKapitaluWlasnego KapitalWlasny
used by
element DaneTyp/KapitalWlasny
annotation
documentation
Kapitał własny

element KapitalWlasnyTyp/MinimalnyWymaganyKapitalWlasny
diagram knf.tfi.TM_diagrams/knf.tfi.TM_p31.png
type MinimalnyWymaganyKapitalWlasnyTyp
properties
content complex
children Art50Ust1 Art50Ust1Ust4aPkt1 Art50Ust2Ust3i4a
asserts
Test XPathDefaultNs Annotation
(if (abs(Art50Ust1Ust4aPkt1) >= 100) then abs(Art50Ust1Ust4aPkt1*0.01) else 1) >= abs(Art50Ust1Ust4aPkt1 - (Art50Ust1 + Art50Ust2Ust3i4a/KwotaDodatkowa)) 
documentation
Wysokość minimalnego wymaganego kapitału własnego określonego zgodnie z art. 50 ust. 1 w zw. z ust. 4a pkt 1 ustawy musi równać się sumie wysokości minimalnego wymaganego kapitału własnego określonego zgodnie z art. 50 ust. 1 ustawy oraz wysokości kwoty dodatkowej, o której mowa w art. 50 ust. 4a pkt 1 ustawy z tolerancją 1% (min. 1 jednostki) wysokości minimalnego wymaganego kapitału własnego określonego zgodnie z art. 50 ust. 1 w zw. z ust. 4a pkt 1 ustawy.
documentation
TM_00004
annotation
documentation
Minimalny wymagany kapitał własny

element KapitalWlasnyTyp/KursEuro
diagram knf.tfi.TM_diagrams/knf.tfi.TM_p32.png
type Liczba19.4Typ
properties
content simple
facets
Kind Value Annotation
totalDigits 19
fractionDigits 4
annotation
documentation
Kurs Euro na ostatni dzień okresu sprawozdawczego z dokładnością do 4 miejsc po przecinku

element KapitalWlasnyTyp/SumaUbezpieczeniaPojedynczeRoszczenie
diagram knf.tfi.TM_diagrams/knf.tfi.TM_p33.png
type Liczba19.2Typ
properties
content simple
facets
Kind Value Annotation
totalDigits 19
fractionDigits 2
annotation
documentation
Suma ubezpieczenia w odniesieniu do pojedynczego roszczenia, w ramach posiadanego przez towarzystwo ubezpieczenia odpowiedzialności cywilnej, o którym mowa w art. 50 ust. 4a pkt 2 ustawy
documentation
Wysokość sumy ubezpieczenia w odniesieniu do pojedynczego roszczenia, w ramach posiadanego przez towarzystwo ubezpieczenia odpowiedzialności cywilnej, o którym mowa w art. 50 ust. 4a pkt 2 ustawy, na datę wskazaną w polu "DataDo" elementu "OkresSprawozdawczy".

element KapitalWlasnyTyp/SumaUbezpieczeniaWszystkieRoszczenia
diagram knf.tfi.TM_diagrams/knf.tfi.TM_p34.png
type Liczba19.2Typ
properties
content simple
facets
Kind Value Annotation
totalDigits 19
fractionDigits 2
annotation
documentation
Suma ubezpieczenia w odniesieniu do wszystkich roszczeń w skali roku, w ramach posiadanego przez towarzystwo ubezpieczenia odpowiedzialności cywilnej, o którym mowa w art. 50 ust. 4a pkt 2 ustawy
documentation
Wysokość sumy ubezpieczenia w odniesieniu do wszystkich roszczeń w skali roku, w ramach posiadanego przez towarzystwo ubezpieczenia odpowiedzialności cywilnej, o którym mowa w art. 50 ust. 4a pkt 2 ustawy, na datę wskazaną w polu "DataDo" elementu "OkresSprawozdawczy".

element KapitalWlasnyTyp/NadwyzkaMinimalnegoKapitaluWlasnego
diagram knf.tfi.TM_diagrams/knf.tfi.TM_p35.png
type LiczbaNieujemna19.2Typ
properties
content simple
facets
Kind Value Annotation
minInclusive 0
totalDigits 19
fractionDigits 2
annotation
documentation
Wartość nadwyżki minimalnego kapitału własnego określonego zgodnie z art. 50 ust. 2 w zw. z ust. 3 ustawy, ponad limit określony w art. 50 ust. 4 ustawy
documentation
Wartość nadwyżki minimalnego kapitału własnego określonego zgodnie z art. 50 ust. 2 w zw. z ust. 3 ustawy, ponad limit określony w art. 50 ust. 4 ustawy, na datę wskazaną w polu "DataDo" elementu "OkresSprawozdawczy".

element KapitalWlasnyTyp/KapitalWlasny
diagram knf.tfi.TM_diagrams/knf.tfi.TM_p36.png
type KapitalWlasnyWTymTyp
properties
content complex
children WynikFinansowyNetto KapitalZakladowy KapitalZapasowy PozostaleKapitalyRezerwowe KapitalZAktualizacjiWyceny ZyskStrataZLatUbieglych OdpisyZyskuNetto
attributes
Name  Type  Use  Default  Fixed  Annotation
KapitalWlasnyOgolem  Liczba19.2Typ  required      
documentation
Kapitał własny ogółem
documentation
Wysokość kapitału własnego ogółem na datę wskazaną w polu "DataDo" elementu "OkresSprawozdawczy".
annotation
documentation
Kapitał własny

complexType KapitalWlasnyWTymTyp
diagram knf.tfi.TM_diagrams/knf.tfi.TM_p37.png
children WynikFinansowyNetto KapitalZakladowy KapitalZapasowy PozostaleKapitalyRezerwowe KapitalZAktualizacjiWyceny ZyskStrataZLatUbieglych OdpisyZyskuNetto
used by
element KapitalWlasnyTyp/KapitalWlasny
attributes
Name  Type  Use  Default  Fixed  Annotation
KapitalWlasnyOgolem  Liczba19.2Typ  required      
documentation
Kapitał własny ogółem
documentation
Wysokość kapitału własnego ogółem na datę wskazaną w polu "DataDo" elementu "OkresSprawozdawczy".
annotation
documentation
Kapitał własny, w tym:

attribute KapitalWlasnyWTymTyp/@KapitalWlasnyOgolem
type Liczba19.2Typ
properties
use required
facets
Kind Value Annotation
totalDigits 19
fractionDigits 2
annotation
documentation
Kapitał własny ogółem
documentation
Wysokość kapitału własnego ogółem na datę wskazaną w polu "DataDo" elementu "OkresSprawozdawczy".

element KapitalWlasnyWTymTyp/WynikFinansowyNetto
diagram knf.tfi.TM_diagrams/knf.tfi.TM_p38.png
type Liczba19.2Typ
properties
content simple
facets
Kind Value Annotation
totalDigits 19
fractionDigits 2
annotation
documentation
Wynik finansowy netto w okresie sprawozdawczym
documentation
Wynik finansowy netto narastająco w okresie sprawozdawczym (tj. od daty wskazanej w polu "DataOd" elementu "OkresSprawozdawczy" do daty wskazanej w polu "DataDo" elementu "OkresSprawozdawczy").

element KapitalWlasnyWTymTyp/KapitalZakladowy
diagram knf.tfi.TM_diagrams/knf.tfi.TM_p39.png
type Liczba19.2Typ
properties
content simple
facets
Kind Value Annotation
totalDigits 19
fractionDigits 2
annotation
documentation
Kapitał zakładowy
documentation
Wysokość kapitału zakładowego na datę wskazaną w polu "DataDo" elementu "OkresSprawozdawczy".

element KapitalWlasnyWTymTyp/KapitalZapasowy
diagram knf.tfi.TM_diagrams/knf.tfi.TM_p40.png
type Liczba19.2Typ
properties
content simple
facets
Kind Value Annotation
totalDigits 19
fractionDigits 2
annotation
documentation
Kapitał zapasowy
documentation
Wysokość kapitału zapasowego na datę wskazaną w polu "DataDo" elementu "OkresSprawozdawczy".

element KapitalWlasnyWTymTyp/PozostaleKapitalyRezerwowe
diagram knf.tfi.TM_diagrams/knf.tfi.TM_p41.png
type Liczba19.2Typ
properties
content simple
facets
Kind Value Annotation
totalDigits 19
fractionDigits 2
annotation
documentation
Pozostałe kapitały rezerwowe
documentation
Wysokość pozostałych kapitałów rezerwowych na datę wskazaną w polu "DataDo" elementu "OkresSprawozdawczy".

element KapitalWlasnyWTymTyp/KapitalZAktualizacjiWyceny
diagram knf.tfi.TM_diagrams/knf.tfi.TM_p42.png
type Liczba19.2Typ
properties
content simple
facets
Kind Value Annotation
totalDigits 19
fractionDigits 2
annotation
documentation
Kapitał z aktualizacji wyceny
documentation
Wysokość kapitału z aktualizacji wyceny na datę wskazaną w polu "DataDo" elementu "OkresSprawozdawczy".

element KapitalWlasnyWTymTyp/ZyskStrataZLatUbieglych
diagram knf.tfi.TM_diagrams/knf.tfi.TM_p43.png
type Liczba19.2Typ
properties
content simple
facets
Kind Value Annotation
totalDigits 19
fractionDigits 2
annotation
documentation
Zysk/strata z lat ubiegłych
documentation
Wartość zysku/straty z lat ubiegłych na datę wskazaną w polu "DataDo" elementu "OkresSprawozdawczy".

element KapitalWlasnyWTymTyp/OdpisyZyskuNetto
diagram knf.tfi.TM_diagrams/knf.tfi.TM_p44.png
type LiczbaNiedodatnia19.2Typ
properties
content simple
facets
Kind Value Annotation
maxInclusive 0
totalDigits 19
fractionDigits 2
annotation
documentation
Odpisy z zysku netto w ciągu roku obrotowego (wartość ujemna)
documentation
Wysokość odpisów z zysku netto narastająco w okresie sprawozdawczym (tj. od daty wskazanej w polu "DataOd" elementu "OkresSprawozdawczy" do daty wskazanej w polu "DataDo" elementu "OkresSprawozdawczy"). Wartość ujemna.

complexType KosztyTyp
diagram knf.tfi.TM_diagrams/knf.tfi.TM_p45.png
children KosztyStale KosztyZmienne
used by
element PrzychodyKosztyTyp/Koszty
attributes
Name  Type  Use  Default  Fixed  Annotation
KosztyOgolem  Liczba19.2Typ  required      
documentation
Koszty ogółem
documentation
Wysokość kosztów ogółem narastająco w okresie sprawozdawczym (tj. od daty wskazanej w polu "DataOd" elementu "OkresSprawozdawczy" do daty wskazanej w polu "DataDo" elementu "OkresSprawozdawczy").
asserts
Test XPathDefaultNs Annotation
(if (abs(@KosztyOgolem) >= 1000) then abs(@KosztyOgolem*0.001) else 1) >= abs(@KosztyOgolem - (KosztyStale + KosztyZmienne/@KosztyZmienneOgolem)) 
documentation
Koszty ogółem muszą równać się sumie wartości kosztów stałych oraz kosztów zmiennych z tolerancją 1‰ (min. 1 jednostki) wartości kosztów ogółem
documentation
TM_00007
annotation
documentation
Koszty

attribute KosztyTyp/@KosztyOgolem
type Liczba19.2Typ
properties
use required
facets
Kind Value Annotation
totalDigits 19
fractionDigits 2
annotation
documentation
Koszty ogółem
documentation
Wysokość kosztów ogółem narastająco w okresie sprawozdawczym (tj. od daty wskazanej w polu "DataOd" elementu "OkresSprawozdawczy" do daty wskazanej w polu "DataDo" elementu "OkresSprawozdawczy").

element KosztyTyp/KosztyStale
diagram knf.tfi.TM_diagrams/knf.tfi.TM_p46.png
type Liczba19.2Typ
properties
content simple
facets
Kind Value Annotation
totalDigits 19
fractionDigits 2
annotation
documentation
Koszty stałe
documentation
Wysokość kosztów stałych narastająco w okresie sprawozdawczym (tj. od daty wskazanej w polu "DataOd" elementu "OkresSprawozdawczy" do daty wskazanej w polu "DataDo" elementu "OkresSprawozdawczy").

element KosztyTyp/KosztyZmienne
diagram knf.tfi.TM_diagrams/knf.tfi.TM_p47.png
type KosztyZmienneTyp
properties
content complex
children Dystrybucja
attributes
Name  Type  Use  Default  Fixed  Annotation
KosztyZmienneOgolem  Liczba19.2Typ  required      
documentation
Koszty zmienne
documentation
Wysokość kosztów zmiennych narastająco w okresie sprawozdawczym (tj. od daty wskazanej w polu "DataOd" elementu "OkresSprawozdawczy" do daty wskazanej w polu "DataDo" elementu "OkresSprawozdawczy").
annotation
documentation
Koszty zmienne

complexType KosztyZmienneDystrybucjaTyp
diagram knf.tfi.TM_diagrams/knf.tfi.TM_p48.png
children RealizacjaZlecenNabyciaZbyciaJUCI WynagrodzenieDystrybutorow MarketingFunduszu
used by
element KosztyZmienneTyp/Dystrybucja
attributes
Name  Type  Use  Default  Fixed  Annotation
DystrybucjaOgolem  Liczba19.2Typ  required      
documentation
Koszty zmienne dystrybucji ogółem
documentation
Wysokość kosztów zmiennych dystrybucji ogółem narastająco w okresie sprawozdawczym (tj. od daty wskazanej w polu "DataOd" elementu "OkresSprawozdawczy" do daty wskazanej w polu "DataDo" elementu "OkresSprawozdawczy").
annotation
documentation
Koszty zmienne dystrybucja

attribute KosztyZmienneDystrybucjaTyp/@DystrybucjaOgolem
type Liczba19.2Typ
properties
use required
facets
Kind Value Annotation
totalDigits 19
fractionDigits 2
annotation
documentation
Koszty zmienne dystrybucji ogółem
documentation
Wysokość kosztów zmiennych dystrybucji ogółem narastająco w okresie sprawozdawczym (tj. od daty wskazanej w polu "DataOd" elementu "OkresSprawozdawczy" do daty wskazanej w polu "DataDo" elementu "OkresSprawozdawczy").

element KosztyZmienneDystrybucjaTyp/RealizacjaZlecenNabyciaZbyciaJUCI
diagram knf.tfi.TM_diagrams/knf.tfi.TM_p49.png
type Liczba19.2Typ
properties
content simple
facets
Kind Value Annotation
totalDigits 19
fractionDigits 2
annotation
documentation
Pozostające w bezpośrednim związku z przyjmowaniem, przekazywaniem do realizacji i realizowaniem zleceń nabycia, odkupienia lub zamiany jednostek uczestnictwa funduszu inwestycyjnego lub przyjmowaniem zapisów na certyfikaty inwestycyjne i ich przydziałem
documentation
Wysokość kosztów pozostająca w bezpośrednim związku z przyjmowaniem, przekazywaniem do realizacji i realizowaniem zleceń nabycia, odkupienia lub zamiany jednostek uczestnictwa funduszu inwestycyjnego lub przyjmowaniem zapisów na certyfikaty inwestycyjne i ich przydziałem. Kwota narastająca w okresie sprawozdawczym (tj. od daty wskazanej w polu "DataOd" elementu "OkresSprawozdawczy" do daty wskazanej w polu "DataDo" elementu "OkresSprawozdawczy").

element KosztyZmienneDystrybucjaTyp/WynagrodzenieDystrybutorow
diagram knf.tfi.TM_diagrams/knf.tfi.TM_p50.png
type Liczba19.2Typ
properties
content simple
facets
Kind Value Annotation
totalDigits 19
fractionDigits 2
annotation
documentation
Stanowiące wynagrodzenie dystrybutorów i pozostające w bezpośrednim związku z uczestnictwem w funduszach inwestycyjnych zarządzanych przez towarzystwo
documentation
Wysokość kosztów stanowiąca wynagrodzenie dystrybutorów i pozostająca w bezpośrednim związku z uczestnictwem w funduszach inwestycyjnych zarządzanych przez towarzystwo. Kwota narastająca w okresie sprawozdawczym (tj. od daty wskazanej w polu "DataOd" elementu "OkresSprawozdawczy" do daty wskazanej w polu "DataDo" elementu "OkresSprawozdawczy").

element KosztyZmienneDystrybucjaTyp/MarketingFunduszu
diagram knf.tfi.TM_diagrams/knf.tfi.TM_p51.png
type Liczba19.2Typ
properties
content simple
facets
Kind Value Annotation
totalDigits 19
fractionDigits 2
annotation
documentation
Poniesione z tytułu promocji lub marketingu funduszu inwestycyjnego zarządzanego przez towarzystwo w zakresie, w jakim koszty te nie zostały poniesione przez fundusz
documentation
Wysoszkość kosztów poniesiona z tytułu promocji lub marketingu funduszu inwestycyjnego zarządzanego przez towarzystwo w zakresie, w jakim koszty te nie zostały poniesione przez fundusz. Kwota narastająca w okresie sprawozdawczym (tj. od daty wskazanej w polu "DataOd" elementu "OkresSprawozdawczy" do daty wskazanej w polu "DataDo" elementu "OkresSprawozdawczy").

complexType KosztyZmienneTyp
diagram knf.tfi.TM_diagrams/knf.tfi.TM_p52.png
children Dystrybucja
used by
element KosztyTyp/KosztyZmienne
attributes
Name  Type  Use  Default  Fixed  Annotation
KosztyZmienneOgolem  Liczba19.2Typ  required      
documentation
Koszty zmienne
documentation
Wysokość kosztów zmiennych narastająco w okresie sprawozdawczym (tj. od daty wskazanej w polu "DataOd" elementu "OkresSprawozdawczy" do daty wskazanej w polu "DataDo" elementu "OkresSprawozdawczy").
annotation
documentation
Koszty zmienne

attribute KosztyZmienneTyp/@KosztyZmienneOgolem
type Liczba19.2Typ
properties
use required
facets
Kind Value Annotation
totalDigits 19
fractionDigits 2
annotation
documentation
Koszty zmienne
documentation
Wysokość kosztów zmiennych narastająco w okresie sprawozdawczym (tj. od daty wskazanej w polu "DataOd" elementu "OkresSprawozdawczy" do daty wskazanej w polu "DataDo" elementu "OkresSprawozdawczy").

element KosztyZmienneTyp/Dystrybucja
diagram knf.tfi.TM_diagrams/knf.tfi.TM_p53.png
type KosztyZmienneDystrybucjaTyp
properties
content complex
children RealizacjaZlecenNabyciaZbyciaJUCI WynagrodzenieDystrybutorow MarketingFunduszu
attributes
Name  Type  Use  Default  Fixed  Annotation
DystrybucjaOgolem  Liczba19.2Typ  required      
documentation
Koszty zmienne dystrybucji ogółem
documentation
Wysokość kosztów zmiennych dystrybucji ogółem narastająco w okresie sprawozdawczym (tj. od daty wskazanej w polu "DataOd" elementu "OkresSprawozdawczy" do daty wskazanej w polu "DataDo" elementu "OkresSprawozdawczy").
annotation
documentation
Koszty zmienne dystrybucji

complexType MinimalnyWymaganyKapitalWlasnyArt50Ust2Ust3i4aTyp
diagram knf.tfi.TM_diagrams/knf.tfi.TM_p54.png
children MinimalnyKapitalWlasnyKursEuro ZwiekszenieKapitaluWlasnego KwotaDodatkowa
used by
element MinimalnyWymaganyKapitalWlasnyTyp/Art50Ust2Ust3i4a
attributes
Name  Type  Use  Default  Fixed  Annotation
Art50Ust2Ust3i4aOgolem  Liczba19.2Typ  required      
documentation
Minimalny wymagany kapitał własny określony zgodnie z art. 50 ust. 2 w zw. z ust. 3 i 4a ustawy
documentation
Wysokość minimalnego wymaganego kapitału własnego określonego zgodnie z art. 50 ust. 2 w zw. z ust. 3 i 4a ustawy. Kwota na datę wskazaną w polu "DataDo" elementu "OkresSprawozdawczy".
asserts
Test XPathDefaultNs Annotation
(if (abs(@Art50Ust2Ust3i4aOgolem) >= 1000) then abs(@Art50Ust2Ust3i4aOgolem*0.001) else 1) >= abs(@Art50Ust2Ust3i4aOgolem - (MinimalnyKapitalWlasnyKursEuro + ZwiekszenieKapitaluWlasnego + KwotaDodatkowa)) 
documentation
Wysokość minimalnego wymaganego kapitału własnego określonego zgodnie z art. 50 ust. 2 w zw. z ust. 3 i 4a ustawy musi równać się sumie wysokości minimalnego kapitału własnego określonego zgodnie z art. 50 ust. 2 ustawy przy zastosowaniu kursu euro na ostatni dzień miesiąca, za który jest przekazywane sprawozdanie miesięczne, wysokości zwiększenia kapitału własnego, o którym mowa w art. 50 ust. 3 ustawy oraz wysokości kwoty dodatkowej, o której mowa w art. 50 ust. 4a pkt 1 ustawy z tolerancją 1‰ (min. 1 jednostki) wysokości minimalnego wymaganego kapitału własnego określonego zgodnie z art. 50 ust. 2 w zw. z ust. 3 i 4a ustawy.
documentation
TM_00005
annotation
documentation
Minimalny wymagany kapitał własny art. 50 ust. 2 w zw. z ust. 3 i 4a

attribute MinimalnyWymaganyKapitalWlasnyArt50Ust2Ust3i4aTyp/@Art50Ust2Ust3i4aOgolem
type Liczba19.2Typ
properties
use required
facets
Kind Value Annotation
totalDigits 19
fractionDigits 2
annotation
documentation
Minimalny wymagany kapitał własny określony zgodnie z art. 50 ust. 2 w zw. z ust. 3 i 4a ustawy
documentation
Wysokość minimalnego wymaganego kapitału własnego określonego zgodnie z art. 50 ust. 2 w zw. z ust. 3 i 4a ustawy. Kwota na datę wskazaną w polu "DataDo" elementu "OkresSprawozdawczy".

element MinimalnyWymaganyKapitalWlasnyArt50Ust2Ust3i4aTyp/MinimalnyKapitalWlasnyKursEuro
diagram knf.tfi.TM_diagrams/knf.tfi.TM_p55.png
type Liczba19.2Typ
properties
content simple
facets
Kind Value Annotation
totalDigits 19
fractionDigits 2
annotation
documentation
Minimalny kapitał własny określony zgodnie z art. 50 ust. 2 ustawy przy zastosowaniu kursu euro na ostatni dzień miesiąca, za który jest przekazywane sprawozdanie miesięczne
documentation
Wysokość minimalnego kapitału własnego określonego zgodnie z art. 50 ust. 2 ustawy przy zastosowaniu kursu euro na ostatni dzień miesiąca, za który jest przekazywane sprawozdanie miesięczne, na datę wskazaną w polu "DataDo" elementu "OkresSprawozdawczy".

element MinimalnyWymaganyKapitalWlasnyArt50Ust2Ust3i4aTyp/ZwiekszenieKapitaluWlasnego
diagram knf.tfi.TM_diagrams/knf.tfi.TM_p56.png
type Liczba19.2Typ
properties
content simple
facets
Kind Value Annotation
totalDigits 19
fractionDigits 2
annotation
documentation
Zwiększenie kapitału własnego, o którym mowa w art. 50 ust. 3 ustawy
documentation
Wysokość zwiększenia kapitału własnego, o którym mowa w art. 50 ust. 3 ustawy, na datę wskazaną w polu "DataDo" elementu "OkresSprawozdawczy".

element MinimalnyWymaganyKapitalWlasnyArt50Ust2Ust3i4aTyp/KwotaDodatkowa
diagram knf.tfi.TM_diagrams/knf.tfi.TM_p57.png
type Liczba19.2Typ
properties
content simple
facets
Kind Value Annotation
totalDigits 19
fractionDigits 2
annotation
documentation
Kwota dodatkowa, o której mowa w art. 50 ust. 4a pkt 1 ustawy
documentation
Wysokość kwoty dodatkowej, o której mowa w art. 50 ust. 4a pkt 1 ustawy, na datę wskazaną w polu "DataDo" elementu "OkresSprawozdawczy".

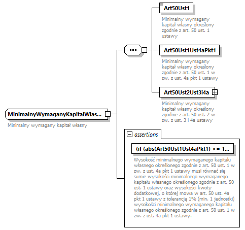
complexType MinimalnyWymaganyKapitalWlasnyTyp
diagram knf.tfi.TM_diagrams/knf.tfi.TM_p58.png
children Art50Ust1 Art50Ust1Ust4aPkt1 Art50Ust2Ust3i4a
used by
element KapitalWlasnyTyp/MinimalnyWymaganyKapitalWlasny
asserts
Test XPathDefaultNs Annotation
(if (abs(Art50Ust1Ust4aPkt1) >= 100) then abs(Art50Ust1Ust4aPkt1*0.01) else 1) >= abs(Art50Ust1Ust4aPkt1 - (Art50Ust1 + Art50Ust2Ust3i4a/KwotaDodatkowa)) 
documentation
Wysokość minimalnego wymaganego kapitału własnego określonego zgodnie z art. 50 ust. 1 w zw. z ust. 4a pkt 1 ustawy musi równać się sumie wysokości minimalnego wymaganego kapitału własnego określonego zgodnie z art. 50 ust. 1 ustawy oraz wysokości kwoty dodatkowej, o której mowa w art. 50 ust. 4a pkt 1 ustawy z tolerancją 1% (min. 1 jednostki) wysokości minimalnego wymaganego kapitału własnego określonego zgodnie z art. 50 ust. 1 w zw. z ust. 4a pkt 1 ustawy.
documentation
TM_00004
annotation
documentation
Minimalny wymagany kapitał własny

element MinimalnyWymaganyKapitalWlasnyTyp/Art50Ust1
diagram knf.tfi.TM_diagrams/knf.tfi.TM_p59.png
type Liczba19.2Typ
properties
content simple
facets
Kind Value Annotation
totalDigits 19
fractionDigits 2
annotation
documentation
Minimalny wymagany kapitał własny określony zgodnie z art. 50 ust. 1 ustawy
documentation
Wysokość minimalnego wymaganego kapitału własnego określonego zgodnie z art. 50 ust. 1 ustawy na datę wskazaną w polu "DataDo" elementu "OkresSprawozdawczy".

element MinimalnyWymaganyKapitalWlasnyTyp/Art50Ust1Ust4aPkt1
diagram knf.tfi.TM_diagrams/knf.tfi.TM_p60.png
type Liczba19.2Typ
properties
content simple
facets
Kind Value Annotation
totalDigits 19
fractionDigits 2
annotation
documentation
Minimalny wymagany kapitał własny określony zgodnie z art. 50 ust. 1 w zw. z ust. 4a pkt 1 ustawy
documentation
Wysokość minimalnego wymaganego kapitału własnego określonego zgodnie z art. 50 ust. 1 w zw. z ust. 4a pkt 1 ustawy na datę wskazaną w polu "DataDo" elementu "OkresSprawozdawczy".

element MinimalnyWymaganyKapitalWlasnyTyp/Art50Ust2Ust3i4a
diagram knf.tfi.TM_diagrams/knf.tfi.TM_p61.png
type MinimalnyWymaganyKapitalWlasnyArt50Ust2Ust3i4aTyp
properties
content complex
children MinimalnyKapitalWlasnyKursEuro ZwiekszenieKapitaluWlasnego KwotaDodatkowa
attributes
Name  Type  Use  Default  Fixed  Annotation
Art50Ust2Ust3i4aOgolem  Liczba19.2Typ  required      
documentation
Minimalny wymagany kapitał własny określony zgodnie z art. 50 ust. 2 w zw. z ust. 3 i 4a ustawy
documentation
Wysokość minimalnego wymaganego kapitału własnego określonego zgodnie z art. 50 ust. 2 w zw. z ust. 3 i 4a ustawy. Kwota na datę wskazaną w polu "DataDo" elementu "OkresSprawozdawczy".
asserts
Test XPathDefaultNs Annotation
(if (abs(@Art50Ust2Ust3i4aOgolem) >= 1000) then abs(@Art50Ust2Ust3i4aOgolem*0.001) else 1) >= abs(@Art50Ust2Ust3i4aOgolem - (MinimalnyKapitalWlasnyKursEuro + ZwiekszenieKapitaluWlasnego + KwotaDodatkowa)) 
documentation
Wysokość minimalnego wymaganego kapitału własnego określonego zgodnie z art. 50 ust. 2 w zw. z ust. 3 i 4a ustawy musi równać się sumie wysokości minimalnego kapitału własnego określonego zgodnie z art. 50 ust. 2 ustawy przy zastosowaniu kursu euro na ostatni dzień miesiąca, za który jest przekazywane sprawozdanie miesięczne, wysokości zwiększenia kapitału własnego, o którym mowa w art. 50 ust. 3 ustawy oraz wysokości kwoty dodatkowej, o której mowa w art. 50 ust. 4a pkt 1 ustawy z tolerancją 1‰ (min. 1 jednostki) wysokości minimalnego wymaganego kapitału własnego określonego zgodnie z art. 50 ust. 2 w zw. z ust. 3 i 4a ustawy.
documentation
TM_00005
annotation
documentation
Minimalny wymagany kapitał własny określony zgodnie z art. 50 ust. 2 w zw. z ust. 3 i 4a ustawy

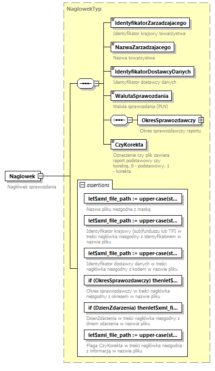
complexType NaglowekTyp
diagram knf.tfi.TM_diagrams/knf.tfi.TM_p62.png
type restriction of NaglowekTypAbs
properties
base NaglowekTypAbs
children IdentyfikatorZarzadzajacego NazwaZarzadzajacego IdentyfikatorDostawcyDanych WalutaSprawozdania OkresSprawozdawczy CzyKorekta
used by
element SprawozdanieTyp/Naglowek
attributes
Name  Type  Use  Default  Fixed  Annotation
CzyFunduszWLikwidacji  WskaznikLogiczny0lub1albotruelubfalseTyp  prohibited      
documentation
Flaga wskazująca, czy fundusz lub subfundusz jest w likwidacji
documentation
Flaga wskazująca, czy fundusz lub subfundusz jest w likwidacji. true - jeśli fundusz/subfundusz jest w likwidacji false - jeśli fundusz/subfundusz nie jest w likwidacji.
asserts
Test XPathDefaultNs Annotation
let $xml_file_path := upper-case(string(base-uri())), $last_slash_pos := index-of(string-to-codepoints(upper-case(string(base-uri()))), string-to-codepoints('/'))[last()], $file_name_pattern := upper-case(string('[A-Z]+_[A-Z0-9]{11,11}_[A-Z0-9]{10,20}_[0-9QH]{4,8}_[01].xml')), $xml_file_name := substring($xml_file_path, $last_slash_pos + 1) return matches($xml_file_name, $file_name_pattern)  
documentation
Nazwa pliku niezgodna z maską
documentation
NAGLOWEK_00001
let $xml_file_path := upper-case(string(base-uri())), $last_slash_pos := index-of(string-to-codepoints(upper-case(string(base-uri()))), string-to-codepoints('/'))[last()], $xml_file_name := substring($xml_file_path, $last_slash_pos + 1), $dash_pos := index-of(string-to-codepoints($xml_file_name), string-to-codepoints('_')), $xml_file_entity_id := substring($xml_file_name, $dash_pos[1] + 1, $dash_pos[2] - $dash_pos[1] - 1) return $xml_file_entity_id = IdentyfikatorFunduszuSubfunduszu or (not(IdentyfikatorFunduszuSubfunduszu) and $xml_file_entity_id = IdentyfikatorZarzadzajacego) 
documentation
Identyfikator krajowy (sub)funduszu lub TFI w treści nagłówka niezgodny z identyfikatorem w nazwie pliku
documentation
NAGLOWEK_00002
let $xml_file_path := upper-case(string(base-uri())), $last_slash_pos := index-of(string-to-codepoints(upper-case(string(base-uri()))), string-to-codepoints('/'))[last()], $xml_file_name := substring($xml_file_path, $last_slash_pos + 1), $dash_pos := index-of(string-to-codepoints($xml_file_name), string-to-codepoints('_')), $xml_file_identyfikator_dostawcy := substring($xml_file_name, $dash_pos[2] + 1, $dash_pos[3] - $dash_pos[2] - 1) return $xml_file_identyfikator_dostawcy = IdentyfikatorDostawcyDanych 
documentation
Identyfikator dostawcy danych w treści nagłówka niezgodny z kodem w nazwie pliku
documentation
NAGLOWEK_00003
if (OkresSprawozdawczy) then let $xml_file_path := upper-case(string(base-uri())), $last_slash_pos := index-of(string-to-codepoints(upper-case(string(base-uri()))), string-to-codepoints('/'))[last()], $xml_file_name := substring($xml_file_path, $last_slash_pos + 1), $dash_pos := index-of(string-to-codepoints($xml_file_name), string-to-codepoints('_')), $xml_file_okres_spr := substring($xml_file_name, $dash_pos[3] + 1, $dash_pos[4] - $dash_pos[3] - 1), $okres_sprawozdawczy := if (OkresSprawozdawczy/Rok) then concat(OkresSprawozdawczy/Rok, OkresSprawozdawczy/Polrocze, OkresSprawozdawczy/Kwartal, OkresSprawozdawczy/Miesiac) else if (OkresSprawozdawczy/DataDo) then replace(string(OkresSprawozdawczy/DataDo), '-', '') else if (OkresSprawozdawczy/DataOd) then replace(string(OkresSprawozdawczy/DataOd), '-', '') else '' return $xml_file_okres_spr = $okres_sprawozdawczy else true() 
documentation
Okres sprawozdawczy w treści nagłówka niezgodny z okresem w nazwie pliku
documentation
NAGLOWEK_00004
if (DzienZdarzenia) then let $xml_file_path := upper-case(string(base-uri())), $last_slash_pos := index-of(string-to-codepoints(upper-case(string(base-uri()))), string-to-codepoints('/'))[last()], $xml_file_name := substring($xml_file_path, $last_slash_pos + 1), $dash_pos := index-of(string-to-codepoints($xml_file_name), string-to-codepoints('_')), $xml_file_okres_spr := substring($xml_file_name, $dash_pos[3] + 1, $dash_pos[4] - $dash_pos[3] - 1), $dzien_zdarzenia := replace(string(DzienZdarzenia), '-', '') return $xml_file_okres_spr = $dzien_zdarzenia else true() 
documentation
DzienZdarzenia w treści nagłówka niezgodny z dniem zdarzenia w nazwie pliku
documentation
NAGLOWEK_00005
let $xml_file_path := upper-case(string(base-uri())), $last_slash_pos := index-of(string-to-codepoints(upper-case(string(base-uri()))), string-to-codepoints('/'))[last()], $xml_file_name := substring($xml_file_path, $last_slash_pos + 1), $dash_pos := index-of(string-to-codepoints($xml_file_name), string-to-codepoints('_')), $xml_file_czy_korekta := substring($xml_file_name, $dash_pos[4] + 1, 1) return xs:boolean($xml_file_czy_korekta) = CzyKorekta 
documentation
Flaga CzyKorekta w treści nagłówka niezgodna z informacją w nazwie pliku
documentation
NAGLOWEK_00006
annotation
documentation
Nagłówek sprawozdania

attribute NaglowekTyp/@CzyFunduszWLikwidacji
type WskaznikLogiczny0lub1albotruelubfalseTyp
properties
use prohibited
annotation
documentation
Flaga wskazująca, czy fundusz lub subfundusz jest w likwidacji
documentation
Flaga wskazująca, czy fundusz lub subfundusz jest w likwidacji. true - jeśli fundusz/subfundusz jest w likwidacji false - jeśli fundusz/subfundusz nie jest w likwidacji.

element NaglowekTyp/IdentyfikatorZarzadzajacego
diagram knf.tfi.TM_diagrams/knf.tfi.TM_p63.png
type IdentyfikatorTFITyp
properties
content simple
facets
Kind Value Annotation
pattern PLTFI[0-9]{6,6}
annotation
documentation
Identyfikator krajowy towarzystwa
documentation
Identyfikator krajowy towarzystwa

element NaglowekTyp/NazwaZarzadzajacego
diagram knf.tfi.TM_diagrams/knf.tfi.TM_p64.png
type Opis300ZnakowTyp
properties
content simple
facets
Kind Value Annotation
minLength 1
maxLength 300
annotation
documentation
Nazwa towarzystwa
documentation
Nazwa towarzystwa

element NaglowekTyp/IdentyfikatorDostawcyDanych
diagram knf.tfi.TM_diagrams/knf.tfi.TM_p65.png
type tpp:IdentyfikatorDostawcyDanychTyp
properties
content simple
annotation
documentation
Identyfikator dostawcy danych
documentation
Identyfikator podmiotu, który przygotował dane dla podmiotu raportującego

element NaglowekTyp/WalutaSprawozdania
diagram knf.tfi.TM_diagrams/knf.tfi.TM_p66.png
type WalutyPLNTyp
properties
content simple
annotation
documentation
Waluta sprawozdania (PLN)
documentation
Waluta sprawozdania, waluta w której są raportowane wartości. 3-znakowy kod waluty zgodny z normą ISO, stała wartość: PLN

element NaglowekTyp/OkresSprawozdawczy
diagram knf.tfi.TM_diagrams/knf.tfi.TM_p67.png
type OkresSprawozdawczyTyp
properties
content complex
children DataOd DataDo Rok Miesiac
asserts
Test XPathDefaultNs Annotation
if (DataOd and DataDo) then DataDo >= DataOd else true() 
documentation
DataDo musi być większa lub równa od DataOd
documentation
NAGLOWEK_00007
if (DataDo) then let $periods_start_dict := map { 'Q1': 1, 'Q2': 4, 'Q3': 7, 'Q4': 10, 'H1': 1, 'H2': 7 }, $periods_end_dict := map { 'Q1': 3, 'Q2': 6, 'Q3': 9, 'Q4': 12, 'H1': 6, 'H2': 12 }, $year := year-from-date(DataDo), $month := month-from-date(DataDo), $month_validation := if (Miesiac) then $month = number(Miesiac) else if (Kwartal) then $month >= $periods_start_dict(Kwartal) and $periods_end_dict(Kwartal) >= $month else if (Polrocze) then $month >= $periods_start_dict(Polrocze) and $periods_end_dict(Polrocze) >= $month else true() return $year = number(Rok) and $month_validation else true() 
documentation
DataDo musi zawierać się w raportowanym okresie sprawozdawczym (elementy: Rok i Polrocze/Kwartal/Miesiac)
documentation
NAGLOWEK_00008
annotation
documentation
Okres sprawozdawczy raportu

element NaglowekTyp/CzyKorekta
diagram knf.tfi.TM_diagrams/knf.tfi.TM_p68.png
type WskaznikLogiczny0lub1Typ
properties
content simple
facets
Kind Value Annotation
pattern 0|1
annotation
documentation
Oznaczenie czy plik zawiera raport podstawowy czy korektę, 0 - podstawowy, 1 - korekta
documentation
Oznaczenie czy plik zawiera raport podstawowy czy korektę, 0 - podstawowy, 1 - korekta

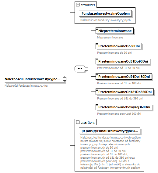
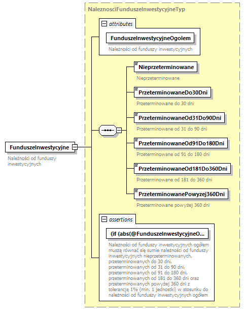
complexType NaleznosciFunduszeInwestycyjneTyp
diagram knf.tfi.TM_diagrams/knf.tfi.TM_p69.png
children Nieprzeterminowane PrzeterminowaneDo30Dni PrzeterminowaneOd31Do90Dni PrzeterminowaneOd91Do180Dni PrzeterminowaneOd181Do360Dni PrzeterminowanePowyzej360Dni
used by
element NaleznosciTyp/FunduszeInwestycyjne
attributes
Name  Type  Use  Default  Fixed  Annotation
FunduszeInwestycyjneOgolem  Liczba19.2Typ  required      
documentation
Należności od funduszy inwestycyjnych
documentation
Wartość należności od funduszy inwestycyjnych ogółem na datę wskazaną w polu "DataDo" elementu "OkresSprawozdawczy".
asserts
Test XPathDefaultNs Annotation
(if (abs(@FunduszeInwestycyjneOgolem) >= 100) then abs(@FunduszeInwestycyjneOgolem*0.01) else 1) >= abs(@FunduszeInwestycyjneOgolem - (Nieprzeterminowane + PrzeterminowaneDo30Dni + PrzeterminowaneOd31Do90Dni + PrzeterminowaneOd91Do180Dni + PrzeterminowaneOd181Do360Dni + PrzeterminowanePowyzej360Dni)) 
documentation
Należności od funduszy inwestycyjnych ogółem muszą równać się sumie należności od funduszy inwestycyjnych nieprzeterminowanych, przeterminowanych do 30 dni, przeterminowanych od 31 do 90 dni, przeterminowanych od 91 do 180 dni, przeterminowanych od 181 do 360 dni oraz przeterminowanych powyżej 360 dni z tolerancją 1% (min. 1 jednostki) w stosunku do należności od funduszy inwestycyjnych ogółem
documentation
TM_00002
annotation
documentation
Należności fundusze inwestycyjne

attribute NaleznosciFunduszeInwestycyjneTyp/@FunduszeInwestycyjneOgolem
type Liczba19.2Typ
properties
use required
facets
Kind Value Annotation
totalDigits 19
fractionDigits 2
annotation
documentation
Należności od funduszy inwestycyjnych
documentation
Wartość należności od funduszy inwestycyjnych ogółem na datę wskazaną w polu "DataDo" elementu "OkresSprawozdawczy".

element NaleznosciFunduszeInwestycyjneTyp/Nieprzeterminowane
diagram knf.tfi.TM_diagrams/knf.tfi.TM_p70.png
type Liczba19.2Typ
properties
content simple
facets
Kind Value Annotation
totalDigits 19
fractionDigits 2
annotation
documentation
Nieprzeterminowane
documentation
Wartość należności nieprzeterminowanych od funduszy inwestycyjnych na datę wskazaną w polu "DataDo" elementu "OkresSprawozdawczy".

element NaleznosciFunduszeInwestycyjneTyp/PrzeterminowaneDo30Dni
diagram knf.tfi.TM_diagrams/knf.tfi.TM_p71.png
type Liczba19.2Typ
properties
content simple
facets
Kind Value Annotation
totalDigits 19
fractionDigits 2
annotation
documentation
Przeterminowane do 30 dni
documentation
Wartość należności przeterminowanych do 30 dni od funduszy inwestycyjnych na datę wskazaną w polu "DataDo" elementu "OkresSprawozdawczy".

element NaleznosciFunduszeInwestycyjneTyp/PrzeterminowaneOd31Do90Dni
diagram knf.tfi.TM_diagrams/knf.tfi.TM_p72.png
type Liczba19.2Typ
properties
content simple
facets
Kind Value Annotation
totalDigits 19
fractionDigits 2
annotation
documentation
Przeterminowane od 31 do 90 dni
documentation
Wartość należności przeterminowanych od 31 do 90 dni od funduszy inwestycyjnych na datę wskazaną w polu "DataDo" elementu "OkresSprawozdawczy".

element NaleznosciFunduszeInwestycyjneTyp/PrzeterminowaneOd91Do180Dni
diagram knf.tfi.TM_diagrams/knf.tfi.TM_p73.png
type Liczba19.2Typ
properties
content simple
facets
Kind Value Annotation
totalDigits 19
fractionDigits 2
annotation
documentation
Przeterminowane od 91 do 180 dni
documentation
Wartość należności przeterminowanych od 91 do 180 dni od funduszy inwestycyjnych na datę wskazaną w polu "DataDo" elementu "OkresSprawozdawczy".

element NaleznosciFunduszeInwestycyjneTyp/PrzeterminowaneOd181Do360Dni
diagram knf.tfi.TM_diagrams/knf.tfi.TM_p74.png
type Liczba19.2Typ
properties
content simple
facets
Kind Value Annotation
totalDigits 19
fractionDigits 2
annotation
documentation
Przeterminowane od 181 do 360 dni
documentation
Wartość należności przeterminowanych od 181 do 360 dni od funduszy inwestycyjnych na datę wskazaną w polu "DataDo" elementu "OkresSprawozdawczy".

element NaleznosciFunduszeInwestycyjneTyp/PrzeterminowanePowyzej360Dni
diagram knf.tfi.TM_diagrams/knf.tfi.TM_p75.png
type Liczba19.2Typ
properties
content simple
facets
Kind Value Annotation
totalDigits 19
fractionDigits 2
annotation
documentation
Przeterminowane powyżej 360 dni
documentation
Wartość nalezności przeterminowanych powyżej 360 dni od funduszy inwestycyjnych na datę wskazaną w polu "DataDo" elementu "OkresSprawozdawczy".

complexType NaleznosciPozostale
diagram knf.tfi.TM_diagrams/knf.tfi.TM_p76.png
children Nieprzeterminowane PrzeterminowaneDo30Dni PrzeterminowaneOd31Do90Dni PrzeterminowaneOd91Do180Dni PrzeterminowaneOd181Do360Dni PrzeterminowanePowyzej360Dni
used by
element NaleznosciTyp/Pozostale
attributes
Name  Type  Use  Default  Fixed  Annotation
PozostaleOgolem  Liczba19.2Typ  required      
documentation
Pozostałe należności ogółem
documentation
Wartość pozostałych należności ogółem na datę wskazaną w polu "DataDo" elementu "OkresSprawozdawczy".
asserts
Test XPathDefaultNs Annotation
(if (abs(@PozostaleOgolem) >= 100) then abs(@PozostaleOgolem*0.01) else 1) >= abs(@PozostaleOgolem - (Nieprzeterminowane + PrzeterminowaneDo30Dni + PrzeterminowaneOd31Do90Dni + PrzeterminowaneOd91Do180Dni + PrzeterminowaneOd181Do360Dni + PrzeterminowanePowyzej360Dni)) 
documentation
Pozostałe należności ogółem muszą równać się sumie pozostałych należności nieprzeterminowanych, przeterminowanych do 30 dni, przeterminowanych od 31 do 90 dni, przeterminowanych od 91 do 180 dni, przeterminowanych od 181 do 360 dni oraz przeterminowanych powyżej 360 dni z tolerancją 1% (min. 1 jednostki) wartości pozostałych należności ogółem.
documentation
TM_00003
annotation
documentation
Należności pozostałe

attribute NaleznosciPozostale/@PozostaleOgolem
type Liczba19.2Typ
properties
use required
facets
Kind Value Annotation
totalDigits 19
fractionDigits 2
annotation
documentation
Pozostałe należności ogółem
documentation
Wartość pozostałych należności ogółem na datę wskazaną w polu "DataDo" elementu "OkresSprawozdawczy".

element NaleznosciPozostale/Nieprzeterminowane
diagram knf.tfi.TM_diagrams/knf.tfi.TM_p77.png
type Liczba19.2Typ
properties
content simple
facets
Kind Value Annotation
totalDigits 19
fractionDigits 2
annotation
documentation
Nieprzeterminowane
documentation
Wartość pozostałych należności nieprzeterminowanych na datę wskazaną w polu "DataDo" elementu "OkresSprawozdawczy".

element NaleznosciPozostale/PrzeterminowaneDo30Dni
diagram knf.tfi.TM_diagrams/knf.tfi.TM_p78.png
type Liczba19.2Typ
properties
content simple
facets
Kind Value Annotation
totalDigits 19
fractionDigits 2
annotation
documentation
Przeterminowane do 30 dni
documentation
Wartość pozostałych należności przeterminowanych do 30 dni na datę wskazaną w polu "DataDo" elementu "OkresSprawozdawczy".

element NaleznosciPozostale/PrzeterminowaneOd31Do90Dni
diagram knf.tfi.TM_diagrams/knf.tfi.TM_p79.png
type Liczba19.2Typ
properties
content simple
facets
Kind Value Annotation
totalDigits 19
fractionDigits 2
annotation
documentation
Przeterminowane od 31 do 90 dni
documentation
Wartość pozostałych należności przeterminowanych od 31 do 90 dni na datę wskazaną w polu "DataDo" elementu "OkresSprawozdawczy".

element NaleznosciPozostale/PrzeterminowaneOd91Do180Dni
diagram knf.tfi.TM_diagrams/knf.tfi.TM_p80.png
type Liczba19.2Typ
properties
content simple
facets
Kind Value Annotation
totalDigits 19
fractionDigits 2
annotation
documentation
Przeterminowane od 91 do 180 dni
documentation
Wartość pozostałych należności przeterminowanych od 91 do 180 dni na datę wskazaną w polu "DataDo" elementu "OkresSprawozdawczy".

element NaleznosciPozostale/PrzeterminowaneOd181Do360Dni
diagram knf.tfi.TM_diagrams/knf.tfi.TM_p81.png
type Liczba19.2Typ
properties
content simple
facets
Kind Value Annotation
totalDigits 19
fractionDigits 2
annotation
documentation
Przeterminowane od 181 do 360 dni
documentation
Wartość pozostałych należności przeterminowanych od 181 do 360 dni na datę wskazaną w polu "DataDo" elementu "OkresSprawozdawczy".

element NaleznosciPozostale/PrzeterminowanePowyzej360Dni
diagram knf.tfi.TM_diagrams/knf.tfi.TM_p82.png
type Liczba19.2Typ
properties
content simple
facets
Kind Value Annotation
totalDigits 19
fractionDigits 2
annotation
documentation
Przeterminowane powyżej 360 dni
documentation
Wartość pozostałych należności przeterminowanych powyżej 360 dni na datę wskazaną w polu "DataDo" elementu "OkresSprawozdawczy".

complexType NaleznosciTyp
diagram knf.tfi.TM_diagrams/knf.tfi.TM_p83.png
children FunduszeInwestycyjne Pozostale
used by
element AktywaTyp/Naleznosci
attributes
Name  Type  Use  Default  Fixed  Annotation
NaleznosciOgolem  Liczba19.2Typ  required      
documentation
Należności ogółem
documentation
Wartość należności ogółem na datę wskazaną w polu "DataDo" elementu "OkresSprawozdawczy".
asserts
Test XPathDefaultNs Annotation
(if (abs(@NaleznosciOgolem) >= 1000) then abs(@NaleznosciOgolem*0.001) else 1) >= abs(@NaleznosciOgolem - (FunduszeInwestycyjne/@FunduszeInwestycyjneOgolem + Pozostale/@PozostaleOgolem)) 
documentation
Należności ogółem muszą równać się sumie należności od funduszy inwestycyjnych oraz pozostałych należności z tolerancją 1‰ (min. 1 jednostki) wartości należności ogółem.
documentation
TM_00010
annotation
documentation
Należności

attribute NaleznosciTyp/@NaleznosciOgolem
type Liczba19.2Typ
properties
use required
facets
Kind Value Annotation
totalDigits 19
fractionDigits 2
annotation
documentation
Należności ogółem
documentation
Wartość należności ogółem na datę wskazaną w polu "DataDo" elementu "OkresSprawozdawczy".

element NaleznosciTyp/FunduszeInwestycyjne
diagram knf.tfi.TM_diagrams/knf.tfi.TM_p84.png
type NaleznosciFunduszeInwestycyjneTyp
properties
content complex
children Nieprzeterminowane PrzeterminowaneDo30Dni PrzeterminowaneOd31Do90Dni PrzeterminowaneOd91Do180Dni PrzeterminowaneOd181Do360Dni PrzeterminowanePowyzej360Dni
attributes
Name  Type  Use  Default  Fixed  Annotation
FunduszeInwestycyjneOgolem  Liczba19.2Typ  required      
documentation
Należności od funduszy inwestycyjnych
documentation
Wartość należności od funduszy inwestycyjnych ogółem na datę wskazaną w polu "DataDo" elementu "OkresSprawozdawczy".
asserts
Test XPathDefaultNs Annotation
(if (abs(@FunduszeInwestycyjneOgolem) >= 100) then abs(@FunduszeInwestycyjneOgolem*0.01) else 1) >= abs(@FunduszeInwestycyjneOgolem - (Nieprzeterminowane + PrzeterminowaneDo30Dni + PrzeterminowaneOd31Do90Dni + PrzeterminowaneOd91Do180Dni + PrzeterminowaneOd181Do360Dni + PrzeterminowanePowyzej360Dni)) 
documentation
Należności od funduszy inwestycyjnych ogółem muszą równać się sumie należności od funduszy inwestycyjnych nieprzeterminowanych, przeterminowanych do 30 dni, przeterminowanych od 31 do 90 dni, przeterminowanych od 91 do 180 dni, przeterminowanych od 181 do 360 dni oraz przeterminowanych powyżej 360 dni z tolerancją 1% (min. 1 jednostki) w stosunku do należności od funduszy inwestycyjnych ogółem
documentation
TM_00002
annotation
documentation
Należności od funduszy inwestycyjnych

element NaleznosciTyp/Pozostale
diagram knf.tfi.TM_diagrams/knf.tfi.TM_p85.png
type NaleznosciPozostale
properties
content complex
children Nieprzeterminowane PrzeterminowaneDo30Dni PrzeterminowaneOd31Do90Dni PrzeterminowaneOd91Do180Dni PrzeterminowaneOd181Do360Dni PrzeterminowanePowyzej360Dni
attributes
Name  Type  Use  Default  Fixed  Annotation
PozostaleOgolem  Liczba19.2Typ  required      
documentation
Pozostałe należności ogółem
documentation
Wartość pozostałych należności ogółem na datę wskazaną w polu "DataDo" elementu "OkresSprawozdawczy".
asserts
Test XPathDefaultNs Annotation
(if (abs(@PozostaleOgolem) >= 100) then abs(@PozostaleOgolem*0.01) else 1) >= abs(@PozostaleOgolem - (Nieprzeterminowane + PrzeterminowaneDo30Dni + PrzeterminowaneOd31Do90Dni + PrzeterminowaneOd91Do180Dni + PrzeterminowaneOd181Do360Dni + PrzeterminowanePowyzej360Dni)) 
documentation
Pozostałe należności ogółem muszą równać się sumie pozostałych należności nieprzeterminowanych, przeterminowanych do 30 dni, przeterminowanych od 31 do 90 dni, przeterminowanych od 91 do 180 dni, przeterminowanych od 181 do 360 dni oraz przeterminowanych powyżej 360 dni z tolerancją 1% (min. 1 jednostki) wartości pozostałych należności ogółem.
documentation
TM_00003
annotation
documentation
Pozostałe należności

complexType OkresSprawozdawczyTyp
diagram knf.tfi.TM_diagrams/knf.tfi.TM_p86.png
type restriction of OkresSprawozdawczyTypAbs
properties
base OkresSprawozdawczyTypAbs
children DataOd DataDo Rok Miesiac
used by
element NaglowekTyp/OkresSprawozdawczy
asserts
Test XPathDefaultNs Annotation
if (DataOd and DataDo) then DataDo >= DataOd else true() 
documentation
DataDo musi być większa lub równa od DataOd
documentation
NAGLOWEK_00007
if (DataDo) then let $periods_start_dict := map { 'Q1': 1, 'Q2': 4, 'Q3': 7, 'Q4': 10, 'H1': 1, 'H2': 7 }, $periods_end_dict := map { 'Q1': 3, 'Q2': 6, 'Q3': 9, 'Q4': 12, 'H1': 6, 'H2': 12 }, $year := year-from-date(DataDo), $month := month-from-date(DataDo), $month_validation := if (Miesiac) then $month = number(Miesiac) else if (Kwartal) then $month >= $periods_start_dict(Kwartal) and $periods_end_dict(Kwartal) >= $month else if (Polrocze) then $month >= $periods_start_dict(Polrocze) and $periods_end_dict(Polrocze) >= $month else true() return $year = number(Rok) and $month_validation else true() 
documentation
DataDo musi zawierać się w raportowanym okresie sprawozdawczym (elementy: Rok i Polrocze/Kwartal/Miesiac)
documentation
NAGLOWEK_00008
annotation
documentation
Okres sprawozdawczy

element OkresSprawozdawczyTyp/DataOd
diagram knf.tfi.TM_diagrams/knf.tfi.TM_p87.png
type DataPrzedzial1Typ
properties
content simple
facets
Kind Value Annotation
minInclusive 2022-01-01
maxInclusive 2099-12-31
annotation
documentation
Pierwszy dzień bieżącego roku obrotowego lub inna data, jeśli raport nie obejmuje pełnego roku obrotowego.
documentation
Pierwszy dzień bieżącego roku obrotowego. W przypadku raportu, który nie obejmuje pełnego okresu sprawozdawczego, należy podać inną datę (np. datę utworzenia podmiotu).
documentation
Jeśli TFI ma rok obrotowy od 1 kwietnia do 31 marca i przesyła raport TM za wrzesień 2024, to w polu „DataOd” należy wpisać pierwszy dzień bieżącego roku obrotowego, tj. „2024-04-01”.

element OkresSprawozdawczyTyp/DataDo
diagram knf.tfi.TM_diagrams/knf.tfi.TM_p88.png
type DataPrzedzial1Typ
properties
content simple
facets
Kind Value Annotation
minInclusive 2022-01-01
maxInclusive 2099-12-31
annotation
documentation
Ostatni dzień kalendarzowy okresu sprawozdawczego lub inna data, jeśli raport nie obejmuje pełnego okresu sprawozdawczego.
documentation
Ostatni dzień kalendarzowy okresu sprawozdawczego. W przypadku raportu, który nie obejmuje pełnego okresu sprawozdawczego, należy podać inną datę.
documentation
Jeśli TFI przesyła raport TM za wrzesień 2024, to w polu „DataDo” należy wpisać „2024-09-30”.

element OkresSprawozdawczyTyp/Rok
diagram knf.tfi.TM_diagrams/knf.tfi.TM_p89.png
type OkresSprawozdawczyRokTyp
properties
content simple
facets
Kind Value Annotation
pattern 202[3-9]|20[3-9][0-9]
annotation
documentation
Rok, w którym przypada data określona w polu „DataDo” elementu „OkresSprawozdawczy”.
documentation
Rok, w którym przypada data określona w polu „DataDo” elementu „OkresSprawozdawczy”.
documentation
Jeśli pole „DataDo” jest wypełnione „2024-03-15”, to należy wpisać „2024” w polu „Rok”.

element OkresSprawozdawczyTyp/Miesiac
diagram knf.tfi.TM_diagrams/knf.tfi.TM_p90.png
type OkresSprawozdawczyMiesiacTyp
properties
content simple
facets
Kind Value Annotation
pattern 0[1-9]|1[0-2]
annotation
documentation
Miesiąc, w którym przypada data określona w polu „DataDo” elementu „OkresSprawozdawczy”.
documentation
Miesiąc, w którym przypada data określona w polu „DataDo” elementu „OkresSprawozdawczy”.
documentation
Jeśli pole „DataDo” jest wypełnione „2024-03-15”, to należy wpisać „03” w polu „Miesiac”.

complexType PortfeleZarzadzanychAFITyp
diagram knf.tfi.TM_diagrams/knf.tfi.TM_p91.png
children DataPortfeliZarzadzanychAFI
used by
element DaneUzupelniajaceTyp/PortfeleZarzadzanychAFI
attributes
Name  Type  Use  Default  Fixed  Annotation
PortfeleZarzadzanychAFIOgolem  Liczba19.2Typ  required      
documentation
Wartość portfeli zarządzanych AFI, o której mowa w art. 14 ust. 2 rozporządzenia 231/2013, przyjęta dla celów ustalenia wartości kwoty dodatkowej, o której mowa w art. 50 ust. 4a pkt 1 ustawy
documentation
Wartość portfeli zarządzanych AFI, o której mowa w art. 14 ust. 2 rozporządzenia 231/2013, przyjęta dla celów ustalenia wartości kwoty dodatkowej, o której mowa w art. 50 ust. 4a pkt 1 ustawy.
asserts
Test XPathDefaultNs Annotation
if (@PortfeleZarzadzanychAFIOgolem != 0) then DataPortfeliZarzadzanychAFI else true() 
documentation
Pole "DataPortfeliZarzadzanychAFI" obowiązkowe jeśli zaraportowana wartość w atrybucie "PortfeleZarzadzanychAFIOgolem" jest różna od 0
documentation
TM_00008
annotation
documentation
Portfele Zarzadzanych AFI

attribute PortfeleZarzadzanychAFITyp/@PortfeleZarzadzanychAFIOgolem
type Liczba19.2Typ
properties
use required
facets
Kind Value Annotation
totalDigits 19
fractionDigits 2
annotation
documentation
Wartość portfeli zarządzanych AFI, o której mowa w art. 14 ust. 2 rozporządzenia 231/2013, przyjęta dla celów ustalenia wartości kwoty dodatkowej, o której mowa w art. 50 ust. 4a pkt 1 ustawy
documentation
Wartość portfeli zarządzanych AFI, o której mowa w art. 14 ust. 2 rozporządzenia 231/2013, przyjęta dla celów ustalenia wartości kwoty dodatkowej, o której mowa w art. 50 ust. 4a pkt 1 ustawy.

element PortfeleZarzadzanychAFITyp/DataPortfeliZarzadzanychAFI
diagram knf.tfi.TM_diagrams/knf.tfi.TM_p92.png
type DataPrzedzial2Typ
properties
minOcc 0
maxOcc 1
content simple
facets
Kind Value Annotation
minInclusive 1989-01-01
maxInclusive 2099-12-31
annotation
documentation
Dzień, na który przyjęto wartość portfeli zarządzanych AFI, o której mowa w art. 14 ust. 2 rozporządzenia 231/2013, do ustalenia wartości kwoty dodatkowej, o której mowa w art. 50 ust. 4a pkt 1 ustawy

complexType PozyczkiKredytyTyp
diagram knf.tfi.TM_diagrams/knf.tfi.TM_p93.png
children PozyczkiKredytyBezEmisjiObligacji ZobowiazaniaEmisjaObligacji PoreczeniaFunduszuWierzytelnosci
used by
element DaneTyp/PozyczkiKredyty
annotation
documentation
Pożyczki i kredyty

element PozyczkiKredytyTyp/PozyczkiKredytyBezEmisjiObligacji
diagram knf.tfi.TM_diagrams/knf.tfi.TM_p94.png
type Liczba19.2Typ
properties
content simple
facets
Kind Value Annotation
totalDigits 19
fractionDigits 2
annotation
documentation
Wielkość pożyczek i kredytów (bez zobowiązań z tytułu emisji obligacji)
documentation
Wielkość pożyczek i kredytów (bez zobowiązań z tytułu emisji obligacji) na datę wskazaną w polu "DataDo" elementu "OkresSprawozdawczy".

element PozyczkiKredytyTyp/ZobowiazaniaEmisjaObligacji
diagram knf.tfi.TM_diagrams/knf.tfi.TM_p95.png
type Liczba19.2Typ
properties
content simple
facets
Kind Value Annotation
totalDigits 19
fractionDigits 2
annotation
documentation
Wielkość zobowiązań z tytułu emisji obligacji
documentation
Wielkość zobowiązań z tytułu emisji obligacji na datę wskazaną w polu "DataDo" elementu "OkresSprawozdawczy".

element PozyczkiKredytyTyp/PoreczeniaFunduszuWierzytelnosci
diagram knf.tfi.TM_diagrams/knf.tfi.TM_p96.png
type Liczba19.2Typ
properties
content simple
facets
Kind Value Annotation
totalDigits 19
fractionDigits 2
annotation
documentation
Wielkość poręczeń za zobowiązania wyspecjalizowanego standaryzowanego funduszu wierzytelności
documentation
Wielkość poręczeń za zobowiązania wyspecjalizowanego standaryzowanego funduszu wierzytelności na datę wskazaną w polu "DataDo" elementu "OkresSprawozdawczy".

complexType PrzychodyKosztyTyp
diagram knf.tfi.TM_diagrams/knf.tfi.TM_p97.png
children Przychody Koszty
used by
element DaneTyp/PrzychodyKoszty
annotation
documentation
Przychody i koszty

element PrzychodyKosztyTyp/Przychody
diagram knf.tfi.TM_diagrams/knf.tfi.TM_p98.png
type PrzychodyTyp
properties
content complex
children ZarzadzanieFunduszami ZarzadzanieZbiorczymiPortfelamiPapierowWartosciowych ZarzadzaniePortfelamiInstrumentyFinansowe DoradztwoInwestycyjne NabycieZbycieInstrumentowFinansowych PosrednictwoNabycieZbycieJUCIWlasne PosrednictwoNabycieZbycieJUCIInneTFI PosrednictwoNabycieZbycieJUCIFunduszyZagranicznych PrzedstawicielstwoFunduszyZagranicznych LikwidatorFunduszyInwestycyjnych Odsetki
attributes
Name  Type  Use  Default  Fixed  Annotation
PrzychodyOgolem  Liczba19.2Typ  required      
documentation
Przychody ogółem
documentation
Wysokość przychodów ogółem narastająco w okresie sprawozdawczym (tj. od daty wskazanej w polu "DataOd" elementu "OkresSprawozdawczy" do daty wskazanej w polu "DataDo" elementu "OkresSprawozdawczy").
annotation
documentation
Przychody

element PrzychodyKosztyTyp/Koszty
diagram knf.tfi.TM_diagrams/knf.tfi.TM_p99.png
type KosztyTyp
properties
content complex
children KosztyStale KosztyZmienne
attributes
Name  Type  Use  Default  Fixed  Annotation
KosztyOgolem  Liczba19.2Typ  required      
documentation
Koszty ogółem
documentation
Wysokość kosztów ogółem narastająco w okresie sprawozdawczym (tj. od daty wskazanej w polu "DataOd" elementu "OkresSprawozdawczy" do daty wskazanej w polu "DataDo" elementu "OkresSprawozdawczy").
asserts
Test XPathDefaultNs Annotation
(if (abs(@KosztyOgolem) >= 1000) then abs(@KosztyOgolem*0.001) else 1) >= abs(@KosztyOgolem - (KosztyStale + KosztyZmienne/@KosztyZmienneOgolem)) 
documentation
Koszty ogółem muszą równać się sumie wartości kosztów stałych oraz kosztów zmiennych z tolerancją 1‰ (min. 1 jednostki) wartości kosztów ogółem
documentation
TM_00007
annotation
documentation
Koszty

complexType PrzychodyTyp
diagram knf.tfi.TM_diagrams/knf.tfi.TM_p100.png
children ZarzadzanieFunduszami ZarzadzanieZbiorczymiPortfelamiPapierowWartosciowych ZarzadzaniePortfelamiInstrumentyFinansowe DoradztwoInwestycyjne NabycieZbycieInstrumentowFinansowych PosrednictwoNabycieZbycieJUCIWlasne PosrednictwoNabycieZbycieJUCIInneTFI PosrednictwoNabycieZbycieJUCIFunduszyZagranicznych PrzedstawicielstwoFunduszyZagranicznych LikwidatorFunduszyInwestycyjnych Odsetki
used by
element PrzychodyKosztyTyp/Przychody
attributes
Name  Type  Use  Default  Fixed  Annotation
PrzychodyOgolem  Liczba19.2Typ  required      
documentation
Przychody ogółem
documentation
Wysokość przychodów ogółem narastająco w okresie sprawozdawczym (tj. od daty wskazanej w polu "DataOd" elementu "OkresSprawozdawczy" do daty wskazanej w polu "DataDo" elementu "OkresSprawozdawczy").
annotation
documentation
Przychody

attribute PrzychodyTyp/@PrzychodyOgolem
type Liczba19.2Typ
properties
use required
facets
Kind Value Annotation
totalDigits 19
fractionDigits 2
annotation
documentation
Przychody ogółem
documentation
Wysokość przychodów ogółem narastająco w okresie sprawozdawczym (tj. od daty wskazanej w polu "DataOd" elementu "OkresSprawozdawczy" do daty wskazanej w polu "DataDo" elementu "OkresSprawozdawczy").

element PrzychodyTyp/ZarzadzanieFunduszami
diagram knf.tfi.TM_diagrams/knf.tfi.TM_p101.png
type PrzychodyZarzadzanieFunduszamiTyp
properties
content complex
children FIO SFIO FIZ FunduszeZagraniczne UnijneAFI
attributes
Name  Type  Use  Default  Fixed  Annotation
ZarzadzanieFunduszamiOgolem  Liczba19.2Typ  required      
documentation
Przychody z tytułu zarządzania funduszami inwestycyjnymi, funduszami zagranicznymi i unijnymi AFI ogółem
documentation
Wysokość przychodów z tytułu zarządzania funduszami inwestycyjnymi, funduszami zagranicznymi i unijnymi AFI. Kwota narastająca w okresie sprawozdawczym (tj. od daty wskazanej w polu "DataOd" elementu "OkresSprawozdawczy" do daty wskazanej w polu "DataDo" elementu "OkresSprawozdawczy").
asserts
Test XPathDefaultNs Annotation
(if (abs(@ZarzadzanieFunduszamiOgolem) >= 1000) then abs(@ZarzadzanieFunduszamiOgolem*0.001) else 1) >= abs(@ZarzadzanieFunduszamiOgolem - (FIO + SFIO + FIZ + FunduszeZagraniczne + UnijneAFI)) 
documentation
Przychody z tytułu zarządzania funduszami inwestycyjnymi, funduszami zagranicznymi i unijnymi AFI ogółem muszą równać się sumie wartości przychodów z tytułu zarządzania: FIO, SFIO, FIZ, funduszami zagranicznymi  oraz unijnymi AFI z tolerancją 1‰ (min. 1 jednostki) wartości przychodów z tytułu zarządzania funduszami inwestycyjnymi ogółem
documentation
TM_00006
annotation
documentation
Przychody z tytułu zarządzania funduszami inwestycyjnymi, funduszami zagranicznymi i unijnymi AFI

element PrzychodyTyp/ZarzadzanieZbiorczymiPortfelamiPapierowWartosciowych
diagram knf.tfi.TM_diagrams/knf.tfi.TM_p102.png
type Liczba19.2Typ
properties
content simple
facets
Kind Value Annotation
totalDigits 19
fractionDigits 2
annotation
documentation
Przychody z tytułu zarządzania zbiorczymi portfelami papierów wartościowych
documentation
Wysokość przychodów z tytułu zarządzania zbiorczymi portfelami papierów wartościowych. Kwota narastająca w okresie sprawozdawczym (tj. od daty wskazanej w polu "DataOd" elementu "OkresSprawozdawczy" do daty wskazanej w polu "DataDo" elementu "OkresSprawozdawczy").

element PrzychodyTyp/ZarzadzaniePortfelamiInstrumentyFinansowe
diagram knf.tfi.TM_diagrams/knf.tfi.TM_p103.png
type Liczba19.2Typ
properties
content simple
facets
Kind Value Annotation
totalDigits 19
fractionDigits 2
annotation
documentation
Przychody z tytułu zarządzania portfelami, w skład których wchodzi jeden lub większa liczba instrumentów finansowych
documentation
Wysokość przychodów z tytułu zarządzania portfelami, w skład których wchodzi jeden lub większa liczba instrumentów finansowych. Kwota narastająca w okresie sprawozdawczym (tj. od daty wskazanej w polu "DataOd" elementu "OkresSprawozdawczy" do daty wskazanej w polu "DataDo" elementu "OkresSprawozdawczy").

element PrzychodyTyp/DoradztwoInwestycyjne
diagram knf.tfi.TM_diagrams/knf.tfi.TM_p104.png
type Liczba19.2Typ
properties
content simple
facets
Kind Value Annotation
totalDigits 19
fractionDigits 2
annotation
documentation
Przychody z tytułu świadczenia usług doradztwa inwestycyjnego
documentation
Wysokość przychodów z tytułu świadczenia usług doradztwa inwestycyjnego. Kwota narastająca w okresie sprawozdawczym (tj. od daty wskazanej w polu "DataOd" elementu "OkresSprawozdawczy" do daty wskazanej w polu "DataDo" elementu "OkresSprawozdawczy").

element PrzychodyTyp/NabycieZbycieInstrumentowFinansowych
diagram knf.tfi.TM_diagrams/knf.tfi.TM_p105.png
type Liczba19.2Typ
properties
content simple
facets
Kind Value Annotation
totalDigits 19
fractionDigits 2
annotation
documentation
Przychody z tytułu świadczenia usług przyjmowania i przekazywania zleceń nabycia lub zbycia instrumentów finansowych
documentation
Wysokość przychodów z tytułu świadczenia usług przyjmowania i przekazywania zleceń nabycia lub zbycia instrumentów finansowych. Kwota narastająca w okresie sprawozdawczym (tj. od daty wskazanej w polu "DataOd" elementu "OkresSprawozdawczy" do daty wskazanej w polu "DataDo" elementu "OkresSprawozdawczy").

element PrzychodyTyp/PosrednictwoNabycieZbycieJUCIWlasne
diagram knf.tfi.TM_diagrams/knf.tfi.TM_p106.png
type Liczba19.2Typ
properties
content simple
facets
Kind Value Annotation
totalDigits 19
fractionDigits 2
annotation
documentation
Przychody z tytułu pośrednictwa w zbywaniu i odkupywaniu jednostek uczestnictwa funduszy inwestycyjnych zarządzanych przez towarzystwo
documentation
Wysokość przychodów z tytułu pośrednictwa w zbywaniu i odkupywaniu jednostek uczestnictwa funduszy inwestycyjnych zarządzanych przez towarzystwo. Kwota narastająca w okresie sprawozdawczym (tj. od daty wskazanej w polu "DataOd" elementu "OkresSprawozdawczy" do daty wskazanej w polu "DataDo" elementu "OkresSprawozdawczy").

element PrzychodyTyp/PosrednictwoNabycieZbycieJUCIInneTFI
diagram knf.tfi.TM_diagrams/knf.tfi.TM_p107.png
type Liczba19.2Typ
properties
content simple
facets
Kind Value Annotation
totalDigits 19
fractionDigits 2
annotation
documentation
Przychody z tytułu pośrednictwa w zbywaniu i odkupywaniu jednostek uczestnictwa funduszy inwestycyjnych zarządzanych przez inne towarzystwa
documentation
Wysokość przychodów z tytułu pośrednictwa w zbywaniu i odkupywaniu jednostek uczestnictwa funduszy inwestycyjnych zarządzanych przez inne towarzystwa. Kwota narastająca w okresie sprawozdawczym (tj. od daty wskazanej w polu "DataOd" elementu "OkresSprawozdawczy" do daty wskazanej w polu "DataDo" elementu "OkresSprawozdawczy").

element PrzychodyTyp/PosrednictwoNabycieZbycieJUCIFunduszyZagranicznych
diagram knf.tfi.TM_diagrams/knf.tfi.TM_p108.png
type Liczba19.2Typ
properties
content simple
facets
Kind Value Annotation
totalDigits 19
fractionDigits 2
annotation
documentation
Przychody z tytułu pośrednictwa w zbywaniu i odkupywaniu tytułów uczestnictwa funduszy zagranicznych
documentation
Wysokość przychodów z tytułu pośrednictwa w zbywaniu i odkupywaniu tytułów uczestnictwa funduszy zagranicznych. Kwota narastająca w okresie sprawozdawczym (tj. od daty wskazanej w polu "DataOd" elementu "OkresSprawozdawczy" do daty wskazanej w polu "DataDo" elementu "OkresSprawozdawczy").

element PrzychodyTyp/PrzedstawicielstwoFunduszyZagranicznych
diagram knf.tfi.TM_diagrams/knf.tfi.TM_p109.png
type Liczba19.2Typ
properties
content simple
facets
Kind Value Annotation
totalDigits 19
fractionDigits 2
annotation
documentation
Przychody z tytułu pełnienia funkcji przedstawiciela funduszy zagranicznych
documentation
Wysokość przychodów z tytułu pełnienia funkcji przedstawiciela funduszy zagranicznych. Kwota narastająca w okresie sprawozdawczym (tj. od daty wskazanej w polu "DataOd" elementu "OkresSprawozdawczy" do daty wskazanej w polu "DataDo" elementu "OkresSprawozdawczy").

element PrzychodyTyp/LikwidatorFunduszyInwestycyjnych
diagram knf.tfi.TM_diagrams/knf.tfi.TM_p110.png
type Liczba19.2Typ
properties
content simple
facets
Kind Value Annotation
totalDigits 19
fractionDigits 2
annotation
documentation
Przychody z tytułu pełnienia funkcji likwidatora funduszy inwestycyjnych
documentation
Wysokość przychodów z tytułu pełnienia funkcji likwidatora funduszy inwestycyjnych. Kwota narastająca w okresie sprawozdawczym (tj. od daty wskazanej w polu "DataOd" elementu "OkresSprawozdawczy" do daty wskazanej w polu "DataDo" elementu "OkresSprawozdawczy").

element PrzychodyTyp/Odsetki
diagram knf.tfi.TM_diagrams/knf.tfi.TM_p111.png
type Liczba19.2Typ
properties
content simple
facets
Kind Value Annotation
totalDigits 19
fractionDigits 2
annotation
documentation
Przychody odsetkowe
documentation
Wysokość przychodów odsetkowych narastająco w okresie sprawozdawczym (tj. od daty wskazanej w polu "DataOd" elementu "OkresSprawozdawczy" do daty wskazanej w polu "DataDo" elementu "OkresSprawozdawczy").

complexType PrzychodyZarzadzanieFunduszamiTyp
diagram knf.tfi.TM_diagrams/knf.tfi.TM_p112.png
children FIO SFIO FIZ FunduszeZagraniczne UnijneAFI
used by
element PrzychodyTyp/ZarzadzanieFunduszami
attributes
Name  Type  Use  Default  Fixed  Annotation
ZarzadzanieFunduszamiOgolem  Liczba19.2Typ  required      
documentation
Przychody z tytułu zarządzania funduszami inwestycyjnymi, funduszami zagranicznymi i unijnymi AFI ogółem
documentation
Wysokość przychodów z tytułu zarządzania funduszami inwestycyjnymi, funduszami zagranicznymi i unijnymi AFI. Kwota narastająca w okresie sprawozdawczym (tj. od daty wskazanej w polu "DataOd" elementu "OkresSprawozdawczy" do daty wskazanej w polu "DataDo" elementu "OkresSprawozdawczy").
asserts
Test XPathDefaultNs Annotation
(if (abs(@ZarzadzanieFunduszamiOgolem) >= 1000) then abs(@ZarzadzanieFunduszamiOgolem*0.001) else 1) >= abs(@ZarzadzanieFunduszamiOgolem - (FIO + SFIO + FIZ + FunduszeZagraniczne + UnijneAFI)) 
documentation
Przychody z tytułu zarządzania funduszami inwestycyjnymi, funduszami zagranicznymi i unijnymi AFI ogółem muszą równać się sumie wartości przychodów z tytułu zarządzania: FIO, SFIO, FIZ, funduszami zagranicznymi  oraz unijnymi AFI z tolerancją 1‰ (min. 1 jednostki) wartości przychodów z tytułu zarządzania funduszami inwestycyjnymi ogółem
documentation
TM_00006
annotation
documentation
Przychody zarządzanie funduszami

attribute PrzychodyZarzadzanieFunduszamiTyp/@ZarzadzanieFunduszamiOgolem
type Liczba19.2Typ
properties
use required
facets
Kind Value Annotation
totalDigits 19
fractionDigits 2
annotation
documentation
Przychody z tytułu zarządzania funduszami inwestycyjnymi, funduszami zagranicznymi i unijnymi AFI ogółem
documentation
Wysokość przychodów z tytułu zarządzania funduszami inwestycyjnymi, funduszami zagranicznymi i unijnymi AFI. Kwota narastająca w okresie sprawozdawczym (tj. od daty wskazanej w polu "DataOd" elementu "OkresSprawozdawczy" do daty wskazanej w polu "DataDo" elementu "OkresSprawozdawczy").

element PrzychodyZarzadzanieFunduszamiTyp/FIO
diagram knf.tfi.TM_diagrams/knf.tfi.TM_p113.png
type Liczba19.2Typ
properties
content simple
facets
Kind Value Annotation
totalDigits 19
fractionDigits 2
annotation
documentation
Funduszami inwestycyjnymi otwartymi
documentation
Wysokość przychodów z tytułu zarządzania funduszami inwestycyjnymi otwartymi. Kwota narastająca w okresie sprawozdawczym (tj. od daty wskazanej w polu "DataOd" elementu "OkresSprawozdawczy" do daty wskazanej w polu "DataDo" elementu "OkresSprawozdawczy").

element PrzychodyZarzadzanieFunduszamiTyp/SFIO
diagram knf.tfi.TM_diagrams/knf.tfi.TM_p114.png
type Liczba19.2Typ
properties
content simple
facets
Kind Value Annotation
totalDigits 19
fractionDigits 2
annotation
documentation
Specjalistycznymi funduszami inwestycyjnymi otwartymi
documentation
Wysokość przychodów z tytułu zarządzania specjalistycznymi funduszami inwestycyjnymi otwartymi. Kwota narastająca w okresie sprawozdawczym (tj. od daty wskazanej w polu "DataOd" elementu "OkresSprawozdawczy" do daty wskazanej w polu "DataDo" elementu "OkresSprawozdawczy").

element PrzychodyZarzadzanieFunduszamiTyp/FIZ
diagram knf.tfi.TM_diagrams/knf.tfi.TM_p115.png
type Liczba19.2Typ
properties
content simple
facets
Kind Value Annotation
totalDigits 19
fractionDigits 2
annotation
documentation
Funduszami inwestycyjnymi zamkniętymi
documentation
Wysokość przychodów z tytułu zarządzania funduszami inwestycyjnymi zamkniętymi. Kwota narastająca w okresie sprawozdawczym (tj. od daty wskazanej w polu "DataOd" elementu "OkresSprawozdawczy" do daty wskazanej w polu "DataDo" elementu "OkresSprawozdawczy").

element PrzychodyZarzadzanieFunduszamiTyp/FunduszeZagraniczne
diagram knf.tfi.TM_diagrams/knf.tfi.TM_p116.png
type Liczba19.2Typ
properties
content simple
facets
Kind Value Annotation
totalDigits 19
fractionDigits 2
annotation
documentation
Funduszami zagranicznymi
documentation
Wysokość przychodów z tytułu zarządzania funduszami zagranicznymi. Kwota narastająca w okresie sprawozdawczym (tj. od daty wskazanej w polu "DataOd" elementu "OkresSprawozdawczy" do daty wskazanej w polu "DataDo" elementu "OkresSprawozdawczy").
Fundusze zagraniczne to wszystkie fundusze poza: FIO, SFIO, FIZ, unijnymi AFI.

element PrzychodyZarzadzanieFunduszamiTyp/UnijneAFI
diagram knf.tfi.TM_diagrams/knf.tfi.TM_p117.png
type Liczba19.2Typ
properties
content simple
facets
Kind Value Annotation
totalDigits 19
fractionDigits 2
annotation
documentation
Unijnymi AFI
documentation
Wysokość przychodów z tytułu zarządzania funduszami AFI. Kwota narastająca w okresie sprawozdawczym (tj. od daty wskazanej w polu "DataOd" elementu "OkresSprawozdawczy" do daty wskazanej w polu "DataDo" elementu "OkresSprawozdawczy").

complexType SprawozdanieTyp
diagram knf.tfi.TM_diagrams/knf.tfi.TM_p118.png
type extension of SprawozdanieTypAbs
properties
base SprawozdanieTypAbs
children Naglowek Dane
used by
element Sprawozdanie
asserts
Test XPathDefaultNs Annotation
let $xml_file_path := string(base-uri()), $last_slash_pos := index-of(string-to-codepoints(upper-case(string(base-uri()))), string-to-codepoints('/'))[last()], $xml_file_name := substring($xml_file_path, $last_slash_pos + 1), $schema_file_location := @xsi:noNamespaceSchemaLocation, $schema_last_slash_pos := index-of(string-to-codepoints($schema_file_location), string-to-codepoints('/'))[last()], $schema_name := substring($schema_file_location, $schema_last_slash_pos + 1), $schema_type := substring-before(substring-after(substring-after($schema_name, '.'), '.'), '.'), $schema_type_upper := upper-case($schema_type), $regex_pattern := concat('^', $schema_type_upper, '_.*') return matches($xml_file_name, $regex_pattern) 
documentation
Typ raportu z nazwy pliku nie zgadza się z typem raportu wybranej XML schema. Typ raportu powinien być określony w nazwie pliku XML wielkimi literami.
documentation
SPRAWOZDANIE_00001
if (Naglowek/OkresSprawozdawczy) then let $periods_dict := map { 'Q1': '03', 'Q2': '06', 'Q3': '09', 'Q4': '12', 'H1': '06', 'H2': '12' }, $schema_file_location := @xsi:noNamespaceSchemaLocation, $second_last_slash_pos := index-of(string-to-codepoints($schema_file_location), string-to-codepoints('/'))[last()-2], $third_last_slash_pos := index-of(string-to-codepoints($schema_file_location), string-to-codepoints('/'))[last()-3], $schema_date := concat(substring($schema_file_location, $third_last_slash_pos + 1, 4), substring($schema_file_location, $second_last_slash_pos + 1, 2)), $quarter := string(Naglowek/OkresSprawozdawczy/Kwartal), $half := string(Naglowek/OkresSprawozdawczy/Polrocze), $report_date := if (Naglowek/OkresSprawozdawczy/DataDo) then replace(substring(string(Naglowek/OkresSprawozdawczy/DataDo), 1, 7), '-', '') else if (Naglowek/OkresSprawozdawczy/DataOd) then replace(substring(string(Naglowek/OkresSprawozdawczy/DataOd), 1, 7), '-', '') else concat(Naglowek/OkresSprawozdawczy/Rok, $periods_dict($half), $periods_dict($quarter), Naglowek/OkresSprawozdawczy/Miesiac) return $schema_date = $report_date else true() 
documentation
Należy użyć schemy XML dla odpowiedniego okresu (rok i miesiąc muszą odpowiadać dacie z elementu OkresSprawozdawczy)
documentation
SPRAWOZDANIE_00002
if (Naglowek/DzienZdarzenia) then let $schema_file_location := @xsi:noNamespaceSchemaLocation, $second_last_slash_pos := index-of(string-to-codepoints($schema_file_location), string-to-codepoints('/'))[last()-2], $third_last_slash_pos := index-of(string-to-codepoints($schema_file_location), string-to-codepoints('/'))[last()-3], $schema_date := concat(substring($schema_file_location, $third_last_slash_pos + 1, 4), substring($schema_file_location, $second_last_slash_pos + 1, 2)), $report_date := replace(string(Naglowek/DzienZdarzenia), '-', '') return $schema_date = substring($report_date, 1, 6) else true() 
documentation
Należy użyć schemy XML dla odpowiedniego okresu (rok i miesiąc muszą odpowiadać dacie z elementu DzienZdarzenia)
documentation
SPRAWOZDANIE_00003
starts-with(@xsi:noNamespaceSchemaLocation, 'https://sprawozdawczosc.knf.gov.pl/') 
documentation
Należy odwołać się do schemy XML zamieszczonej na domenie: https://sprawozdawczosc.knf.gov.pl/
documentation
SPRAWOZDANIE_00004
if (Dane/DaneUzupelniajace/PortfeleZarzadzanychAFI/DataPortfeliZarzadzanychAFI) then Naglowek/OkresSprawozdawczy/DataDo >= Dane/DaneUzupelniajace/PortfeleZarzadzanychAFI/DataPortfeliZarzadzanychAFI else true() 
documentation
Zaraportowana data w polu "DataPortfeliZarzadzanychAFI" nie może być póżniejsza od daty wskazanej w polu "DataDo" elementu "OkresSprawozdawczy"
documentation
TM_00001
annotation
documentation
Sprawozdanie

element SprawozdanieTyp/Naglowek
diagram knf.tfi.TM_diagrams/knf.tfi.TM_p119.png
type NaglowekTyp
properties
content complex
children IdentyfikatorZarzadzajacego NazwaZarzadzajacego IdentyfikatorDostawcyDanych WalutaSprawozdania OkresSprawozdawczy CzyKorekta
asserts
Test XPathDefaultNs Annotation
let $xml_file_path := upper-case(string(base-uri())), $last_slash_pos := index-of(string-to-codepoints(upper-case(string(base-uri()))), string-to-codepoints('/'))[last()], $file_name_pattern := upper-case(string('[A-Z]+_[A-Z0-9]{11,11}_[A-Z0-9]{10,20}_[0-9QH]{4,8}_[01].xml')), $xml_file_name := substring($xml_file_path, $last_slash_pos + 1) return matches($xml_file_name, $file_name_pattern)  
documentation
Nazwa pliku niezgodna z maską
documentation
NAGLOWEK_00001
let $xml_file_path := upper-case(string(base-uri())), $last_slash_pos := index-of(string-to-codepoints(upper-case(string(base-uri()))), string-to-codepoints('/'))[last()], $xml_file_name := substring($xml_file_path, $last_slash_pos + 1), $dash_pos := index-of(string-to-codepoints($xml_file_name), string-to-codepoints('_')), $xml_file_entity_id := substring($xml_file_name, $dash_pos[1] + 1, $dash_pos[2] - $dash_pos[1] - 1) return $xml_file_entity_id = IdentyfikatorFunduszuSubfunduszu or (not(IdentyfikatorFunduszuSubfunduszu) and $xml_file_entity_id = IdentyfikatorZarzadzajacego) 
documentation
Identyfikator krajowy (sub)funduszu lub TFI w treści nagłówka niezgodny z identyfikatorem w nazwie pliku
documentation
NAGLOWEK_00002
let $xml_file_path := upper-case(string(base-uri())), $last_slash_pos := index-of(string-to-codepoints(upper-case(string(base-uri()))), string-to-codepoints('/'))[last()], $xml_file_name := substring($xml_file_path, $last_slash_pos + 1), $dash_pos := index-of(string-to-codepoints($xml_file_name), string-to-codepoints('_')), $xml_file_identyfikator_dostawcy := substring($xml_file_name, $dash_pos[2] + 1, $dash_pos[3] - $dash_pos[2] - 1) return $xml_file_identyfikator_dostawcy = IdentyfikatorDostawcyDanych 
documentation
Identyfikator dostawcy danych w treści nagłówka niezgodny z kodem w nazwie pliku
documentation
NAGLOWEK_00003
if (OkresSprawozdawczy) then let $xml_file_path := upper-case(string(base-uri())), $last_slash_pos := index-of(string-to-codepoints(upper-case(string(base-uri()))), string-to-codepoints('/'))[last()], $xml_file_name := substring($xml_file_path, $last_slash_pos + 1), $dash_pos := index-of(string-to-codepoints($xml_file_name), string-to-codepoints('_')), $xml_file_okres_spr := substring($xml_file_name, $dash_pos[3] + 1, $dash_pos[4] - $dash_pos[3] - 1), $okres_sprawozdawczy := if (OkresSprawozdawczy/Rok) then concat(OkresSprawozdawczy/Rok, OkresSprawozdawczy/Polrocze, OkresSprawozdawczy/Kwartal, OkresSprawozdawczy/Miesiac) else if (OkresSprawozdawczy/DataDo) then replace(string(OkresSprawozdawczy/DataDo), '-', '') else if (OkresSprawozdawczy/DataOd) then replace(string(OkresSprawozdawczy/DataOd), '-', '') else '' return $xml_file_okres_spr = $okres_sprawozdawczy else true() 
documentation
Okres sprawozdawczy w treści nagłówka niezgodny z okresem w nazwie pliku
documentation
NAGLOWEK_00004
if (DzienZdarzenia) then let $xml_file_path := upper-case(string(base-uri())), $last_slash_pos := index-of(string-to-codepoints(upper-case(string(base-uri()))), string-to-codepoints('/'))[last()], $xml_file_name := substring($xml_file_path, $last_slash_pos + 1), $dash_pos := index-of(string-to-codepoints($xml_file_name), string-to-codepoints('_')), $xml_file_okres_spr := substring($xml_file_name, $dash_pos[3] + 1, $dash_pos[4] - $dash_pos[3] - 1), $dzien_zdarzenia := replace(string(DzienZdarzenia), '-', '') return $xml_file_okres_spr = $dzien_zdarzenia else true() 
documentation
DzienZdarzenia w treści nagłówka niezgodny z dniem zdarzenia w nazwie pliku
documentation
NAGLOWEK_00005
let $xml_file_path := upper-case(string(base-uri())), $last_slash_pos := index-of(string-to-codepoints(upper-case(string(base-uri()))), string-to-codepoints('/'))[last()], $xml_file_name := substring($xml_file_path, $last_slash_pos + 1), $dash_pos := index-of(string-to-codepoints($xml_file_name), string-to-codepoints('_')), $xml_file_czy_korekta := substring($xml_file_name, $dash_pos[4] + 1, 1) return xs:boolean($xml_file_czy_korekta) = CzyKorekta 
documentation
Flaga CzyKorekta w treści nagłówka niezgodna z informacją w nazwie pliku
documentation
NAGLOWEK_00006
annotation
documentation
Nagłówek sprawozdania

element SprawozdanieTyp/Dane
diagram knf.tfi.TM_diagrams/knf.tfi.TM_p120.png
type DaneTyp
properties
content complex
children Aktywa KapitalWlasny Zobowiazania PozyczkiKredyty PrzychodyKoszty DaneUzupelniajace
annotation
documentation
Dane sprawozdania

complexType ZobowiazaniaAkcjonariuszeTyp
diagram knf.tfi.TM_diagrams/knf.tfi.TM_p121.png
children Dywidendy
used by
element ZobowiazaniaPodmiotyTyp/Akcjonariusze
attributes
Name  Type  Use  Default  Fixed  Annotation
AkcjonariuszeOgolem  Liczba19.2Typ  required      
documentation
Zobowiązania i rezerwy na zobowiązania wobec akcjonariuszy
documentation
Wartość zobowiązań i rezerw na zobowiązania wobec akcjonariuszy na datę wskazaną w polu "DataDo" elementu "OkresSprawozdawczy".
annotation
documentation
Zobowiązania akcjonariusze

attribute ZobowiazaniaAkcjonariuszeTyp/@AkcjonariuszeOgolem
type Liczba19.2Typ
properties
use required
facets
Kind Value Annotation
totalDigits 19
fractionDigits 2
annotation
documentation
Zobowiązania i rezerwy na zobowiązania wobec akcjonariuszy
documentation
Wartość zobowiązań i rezerw na zobowiązania wobec akcjonariuszy na datę wskazaną w polu "DataDo" elementu "OkresSprawozdawczy".

element ZobowiazaniaAkcjonariuszeTyp/Dywidendy
diagram knf.tfi.TM_diagrams/knf.tfi.TM_p122.png
type Liczba19.2Typ
properties
content simple
facets
Kind Value Annotation
totalDigits 19
fractionDigits 2
annotation
documentation
Zobowiązania i rezerwy na zobowiązania z tytułu dywidendy
documentation
Wartość zobowiązań i rezerw na zobowiązania z tytułu dywidendy na datę wskazaną w polu "DataDo" elementu "OkresSprawozdawczy".

complexType ZobowiazaniaPodmiotyTyp
diagram knf.tfi.TM_diagrams/knf.tfi.TM_p123.png
children FunduszeInwestycyjne UczestnicyFunduszyInwestycyjnych Akcjonariusze PodmiotyZarzadzaniePortfelami PodmiotyDystrybucjaJednostek
used by
element ZobowiazaniaTyp/ZobowiazaniaPodmioty
annotation
documentation
Zobowiązania wobec podmiotów

element ZobowiazaniaPodmiotyTyp/FunduszeInwestycyjne
diagram knf.tfi.TM_diagrams/knf.tfi.TM_p124.png
type Liczba19.2Typ
properties
content simple
facets
Kind Value Annotation
totalDigits 19
fractionDigits 2
annotation
documentation
Zobowiązania i rezerwy na zobowiązania wobec funduszy inwestycyjnych
documentation
Wartość zobowiązań i rezerw na zobowiązania wobec funduszy inwestycyjnych na datę wskazaną w polu "DataDo" elementu "OkresSprawozdawczy".

element ZobowiazaniaPodmiotyTyp/UczestnicyFunduszyInwestycyjnych
diagram knf.tfi.TM_diagrams/knf.tfi.TM_p125.png
type Liczba19.2Typ
properties
content simple
facets
Kind Value Annotation
totalDigits 19
fractionDigits 2
annotation
documentation
Zobowiązania i rezerwy na zobowiązania wobec uczestników funduszy inwestycyjnych
documentation
Wartość zobowiązań i rezerw na zobowiązania wobec uczestników funduszy inwestycyjnych na datę wskazaną w polu "DataDo" elementu "OkresSprawozdawczy".

element ZobowiazaniaPodmiotyTyp/Akcjonariusze
diagram knf.tfi.TM_diagrams/knf.tfi.TM_p126.png
type ZobowiazaniaAkcjonariuszeTyp
properties
content complex
children Dywidendy
attributes
Name  Type  Use  Default  Fixed  Annotation
AkcjonariuszeOgolem  Liczba19.2Typ  required      
documentation
Zobowiązania i rezerwy na zobowiązania wobec akcjonariuszy
documentation
Wartość zobowiązań i rezerw na zobowiązania wobec akcjonariuszy na datę wskazaną w polu "DataDo" elementu "OkresSprawozdawczy".
annotation
documentation
Zobowiązania i rezerwy na zobowiązania wobec akcjonariuszy

element ZobowiazaniaPodmiotyTyp/PodmiotyZarzadzaniePortfelami
diagram knf.tfi.TM_diagrams/knf.tfi.TM_p127.png
type Liczba19.2Typ
properties
content simple
facets
Kind Value Annotation
totalDigits 19
fractionDigits 2
annotation
documentation
Zobowiązania i rezerwy na zobowiązania wobec podmiotów, którym towarzystwo zleciło zarządzanie portfelami inwestycyjnymi funduszy inwestycyjnych lub ich częścią
documentation
Wartość zobowiązań i rezerw na zobowiązania wobec podmiotów, którym towarzystwo zleciło zarządzanie portfelami inwestycyjnymi funduszy inwestycyjnych lub ich częścią, na datę wskazaną w polu "DataDo" elementu "OkresSprawozdawczy".

element ZobowiazaniaPodmiotyTyp/PodmiotyDystrybucjaJednostek
diagram knf.tfi.TM_diagrams/knf.tfi.TM_p128.png
type Liczba19.2Typ
properties
content simple
facets
Kind Value Annotation
totalDigits 19
fractionDigits 2
annotation
documentation
Zobowiązania i rezerwy na zobowiązania wobec podmiotów pośredniczących w zbywaniu i odkupywaniu jednostek uczestnictwa funduszy inwestycyjnych zarządzanych przez towarzystwo
documentation
Wartość zobowiązań i rezerw na zobowiązania wobec podmiotów pośredniczących w zbywaniu i odkupywaniu jednostek uczestnictwa funduszy inwestycyjnych zarządzanych przez towarzystwo na datę wskazaną w polu "DataDo" elementu "OkresSprawozdawczy".

complexType ZobowiazaniaTyp
diagram knf.tfi.TM_diagrams/knf.tfi.TM_p129.png
children ZobowiazaniaPodmioty ZobowiazaniaPrzeterminowane
used by
element DaneTyp/Zobowiazania
attributes
Name  Type  Use  Default  Fixed  Annotation
ZobowiazaniaOgolem  Liczba19.2Typ  required      
documentation
Zobowiązania i rezerwy na zobowiązania ogółem
documentation
Wartość zobowiązań i rezerw na zobowiązania ogółem na datę wskazaną w polu "DataDo" elementu "OkresSprawozdawczy".
annotation
documentation
Zobowiązania

attribute ZobowiazaniaTyp/@ZobowiazaniaOgolem
type Liczba19.2Typ
properties
use required
facets
Kind Value Annotation
totalDigits 19
fractionDigits 2
annotation
documentation
Zobowiązania i rezerwy na zobowiązania ogółem
documentation
Wartość zobowiązań i rezerw na zobowiązania ogółem na datę wskazaną w polu "DataDo" elementu "OkresSprawozdawczy".

element ZobowiazaniaTyp/ZobowiazaniaPodmioty
diagram knf.tfi.TM_diagrams/knf.tfi.TM_p130.png
type ZobowiazaniaPodmiotyTyp
properties
content complex
children FunduszeInwestycyjne UczestnicyFunduszyInwestycyjnych Akcjonariusze PodmiotyZarzadzaniePortfelami PodmiotyDystrybucjaJednostek
annotation
documentation
Zobowiązania i rezerwy na zobowiązania wobec podmiotów

element ZobowiazaniaTyp/ZobowiazaniaPrzeterminowane
diagram knf.tfi.TM_diagrams/knf.tfi.TM_p131.png
type Liczba19.2Typ
properties
content simple
facets
Kind Value Annotation
totalDigits 19
fractionDigits 2
annotation
documentation
Zobowiązania przeterminowane ogółem
documentation
Wartość zobowiązań przeterminowanych ogółem na datę wskazaną w polu "DataDo" elementu "OkresSprawozdawczy".


XML Schema documentation generated by XMLSpy Schema Editor http://www.altova.com/xmlspy